mclover3 Search Results


93
Addgene inc mruby3
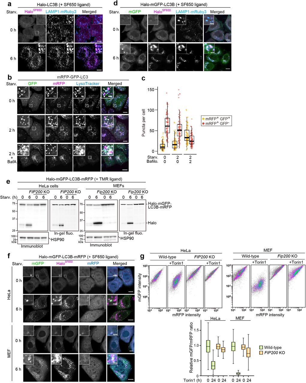
( a ) HaloTag can be combined with GFP- and/or RFP-based autophagy reporters. Fluorescence images of wild-type HeLa cells stably expressing lysosomal marker <t>LAMP1-mRuby3</t> and HaloTag (Halo)-LC3B in nutrient-rich medium or after 6 h in starvation medium containing 200 nM SF650-conjugated ligand. ( b ) Fluorescence images of wild-type HeLa cells stably expressing mRFP-GFP-LC3B in nutrient-rich medium or after 2 h in starvation medium containing 75 nM LysoTracker Deep Red, with or without 100 nm of bafilomycin A1 (BafA). Arrowheads point to mRFP + GFP + puncta that represent autophagosomes; arrows point to mRFP + GFP − puncta that should represent autolysosomes. ( c ) Quantification of mRFP + GFP + puncta and mRFP + GFP − puncta in cells shown in (b). n = 91–100 cells. ( d ) Fluorescence images of wild-type HeLa cells stably expressing lysosomal marker LAMP1-mRuby3 and Halo-mGFP-LC3B in nutrient-rich medium or after 6 h in starvation medium. The media contained 200 nM of SF650-conjugated ligand. ( e ) Immunoblotting and in-gel fluorescence detection of total cell lysates from wild-type and FIP200 knockout (KO) HeLa cells and mouse embryonic fibroblasts (MEFs) stably expressing Halo-mGFP-LC3B-mRFP, pulse-labeled for 20 min with 100 nM TMR-conjugated ligand in nutrient-rich medium. The cells were then collected or incubated for 6 h in starvation medium. ( f ) Fluorescence images of cells described in (e) in nutrient-rich medium or after 6 h incubation in starvation medium. The media contained 200 μM of SF650-conjugated ligand. ( g ) mGFP and mRFP intensities of cells described in (e) were determined with flow cytometry under nutrient-rich conditions with or without 250 nM Torin1 for 24 h. A reduction in the RFP/GFP fluorescence ratio indicates autophagic flux. n = 5000 cells. In box plots, solid bars indicate medians, boxes indicate the interquartile range (25 th to 75 th percentile), and whiskers indicate the largest and smallest values within 1.5 times the interquartile range (c,g). Scale bar = 10 µm (main), 2 µm (inset) (a,b,d,f).
Mruby3, supplied by Addgene inc, used in various techniques. Bioz Stars score: 93/100, based on 1 PubMed citations. ZERO BIAS - scores, article reviews, protocol conditions and more
https://www.bioz.com/result/mruby3/product/Addgene inc
Average 93 stars, based on 1 article reviews
mruby3 - by Bioz Stars, 2025-11
93/100 stars
  Buy from Supplier

91
Addgene inc mclover3
( a ) HaloTag can be combined with GFP- and/or RFP-based autophagy reporters. Fluorescence images of wild-type HeLa cells stably expressing lysosomal marker <t>LAMP1-mRuby3</t> and HaloTag (Halo)-LC3B in nutrient-rich medium or after 6 h in starvation medium containing 200 nM SF650-conjugated ligand. ( b ) Fluorescence images of wild-type HeLa cells stably expressing mRFP-GFP-LC3B in nutrient-rich medium or after 2 h in starvation medium containing 75 nM LysoTracker Deep Red, with or without 100 nm of bafilomycin A1 (BafA). Arrowheads point to mRFP + GFP + puncta that represent autophagosomes; arrows point to mRFP + GFP − puncta that should represent autolysosomes. ( c ) Quantification of mRFP + GFP + puncta and mRFP + GFP − puncta in cells shown in (b). n = 91–100 cells. ( d ) Fluorescence images of wild-type HeLa cells stably expressing lysosomal marker LAMP1-mRuby3 and Halo-mGFP-LC3B in nutrient-rich medium or after 6 h in starvation medium. The media contained 200 nM of SF650-conjugated ligand. ( e ) Immunoblotting and in-gel fluorescence detection of total cell lysates from wild-type and FIP200 knockout (KO) HeLa cells and mouse embryonic fibroblasts (MEFs) stably expressing Halo-mGFP-LC3B-mRFP, pulse-labeled for 20 min with 100 nM TMR-conjugated ligand in nutrient-rich medium. The cells were then collected or incubated for 6 h in starvation medium. ( f ) Fluorescence images of cells described in (e) in nutrient-rich medium or after 6 h incubation in starvation medium. The media contained 200 μM of SF650-conjugated ligand. ( g ) mGFP and mRFP intensities of cells described in (e) were determined with flow cytometry under nutrient-rich conditions with or without 250 nM Torin1 for 24 h. A reduction in the RFP/GFP fluorescence ratio indicates autophagic flux. n = 5000 cells. In box plots, solid bars indicate medians, boxes indicate the interquartile range (25 th to 75 th percentile), and whiskers indicate the largest and smallest values within 1.5 times the interquartile range (c,g). Scale bar = 10 µm (main), 2 µm (inset) (a,b,d,f).
Mclover3, supplied by Addgene inc, used in various techniques. Bioz Stars score: 91/100, based on 1 PubMed citations. ZERO BIAS - scores, article reviews, protocol conditions and more
https://www.bioz.com/result/mclover3/product/Addgene inc
Average 91 stars, based on 1 article reviews
mclover3 - by Bioz Stars, 2025-11
91/100 stars
  Buy from Supplier

91
Addgene inc fluorescent proteins mclover3
Design of amplibodies and validation of their use in combination with proExM. (A) Schematic diagram of a method for amplifying fluorescence signals using amplibodies, which are anti-Ig Nbs fused to a fluorescent protein. An antigen is recognized by a primary antibody, to which the amplibody binds. Then, an anti–fluorescent protein antibody binds to the fluorescent protein portion of the amplibody, and finally, a fluorescent dye–conjugated secondary antibody binds to the primary and anti–fluorescent protein antibodies. Staining with the fluorescent dye–conjugated antibody can be performed either before or after gelation. (B) Photograph of purified amplibodies. The fluorescence of amplibodies is visible with the naked eye. (C) SDS–PAGE analysis of the purified amplibodies, followed by staining with CBB. (D–O) Validation of the amplification of fluorescence signals with amplibodies by conventional fluorescence microscopy. (D–G) Fixed RPE1 cells were treated with a polyclonal rabbit anti–α-tubulin antibody followed by Alexa488-conjugated (D, E) or Alexa555-conjugated (F, G) anti-rabbit IgG with (E, G) or without (D, F) intervening amplibody treatment (E, <t>mClover3-fused</t> anti-rabbit IgG(Fc) Nb; G, mCherry-fused anti-rabbit IgG(Fc) Nb). (H–O) Nonexpanded (H–K) and expanded (L–O) RPE1 cells were fixed and treated with a monoclonal mouse anti-FOP antibody followed by Alexa488-conjugated (H, I, L, M) or Alexa555-conjugated (J, K, N, O) anti-mouse IgG with (I, K, M, O) or without (H, J, L, N) intervening amplibody treatment (I and M, mClover3-fused anti-mouse Ig κ light chain Nb; K and O, mCherry-fused anti-mouse Ig κ light chain Nb). Scale bars, 150 µm (D–G) and 2 µm (H–O). (P) Comparison of fluorescence signal intensities of FOP-positive rings in expanded cells with or without amplibody treatment ( n = 10).
Fluorescent Proteins Mclover3, supplied by Addgene inc, used in various techniques. Bioz Stars score: 91/100, based on 1 PubMed citations. ZERO BIAS - scores, article reviews, protocol conditions and more
https://www.bioz.com/result/fluorescent proteins mclover3/product/Addgene inc
Average 91 stars, based on 1 article reviews
fluorescent proteins mclover3 - by Bioz Stars, 2025-11
91/100 stars
  Buy from Supplier

94
Addgene inc plasmids pkancmv mclover3 10aa h2b
(A) Assembly of a full-length HCoV-OC43-mClover viral sequences (black) was performed by sequential assembly steps in yeast. First, restriction digested OC43TAR123-YCpBAC and OC43TAR456-mClover plasmids were assembled, followed by the sequential insertion of hepatitis delta virus ribozyme ( Ribo ), bovine growth hormone poly(A) signal ( BGH ), and CMV promoter ( CMVpro ) sequences (light yellow). Assembly of full-length HCoV-OC43-WT viral sequences (blue) was performed by removing the <t>mClover3-H2B</t> ( mClo , light green) sequence from previously assembled plasmids. (B) Plasmid map for the CMVn-OC43-mClover-Ribo-BGH-YCpBAC used for virus rescue. Numbered junctions detected by PCR (black arrows) and restriction sites used for TAR cloning are indicated. (C) PCR screening of assembled junctions 7/1, 1/2, 2/3, 3/4, 4/5, 5/6, and 6/7* with water controls (dH2O) to the right of the panel. (D) Plasmid map for the CMVn-OC43-WT-Ribo-BGH-YCpBAC used for virus rescue. Numbered junctions detected by PCR (black arrows) and restriction sites used for TAR cloning are indicated. (E) PCR screening of assembled junctions 7/1, 1/2, 2/3, 3/4, 4/6, and 6/7 with water controls (dH2O) to the right of the panel. Primer pairs used for screening are listed in . Abbreviations: 100bp, 100 bp ladder; bp/kbp, base/kilobase pairs; CmR , chloramphenicol resistance gene; poly(A) , encoded A 34 sequence; URA3 , orotidine 5’-phosphate decarboxylase gene; WT, wild-type.
Plasmids Pkancmv Mclover3 10aa H2b, supplied by Addgene inc, used in various techniques. Bioz Stars score: 94/100, based on 1 PubMed citations. ZERO BIAS - scores, article reviews, protocol conditions and more
https://www.bioz.com/result/plasmids pkancmv mclover3 10aa h2b/product/Addgene inc
Average 94 stars, based on 1 article reviews
plasmids pkancmv mclover3 10aa h2b - by Bioz Stars, 2025-11
94/100 stars
  Buy from Supplier

Image Search Results


( a ) HaloTag can be combined with GFP- and/or RFP-based autophagy reporters. Fluorescence images of wild-type HeLa cells stably expressing lysosomal marker LAMP1-mRuby3 and HaloTag (Halo)-LC3B in nutrient-rich medium or after 6 h in starvation medium containing 200 nM SF650-conjugated ligand. ( b ) Fluorescence images of wild-type HeLa cells stably expressing mRFP-GFP-LC3B in nutrient-rich medium or after 2 h in starvation medium containing 75 nM LysoTracker Deep Red, with or without 100 nm of bafilomycin A1 (BafA). Arrowheads point to mRFP + GFP + puncta that represent autophagosomes; arrows point to mRFP + GFP − puncta that should represent autolysosomes. ( c ) Quantification of mRFP + GFP + puncta and mRFP + GFP − puncta in cells shown in (b). n = 91–100 cells. ( d ) Fluorescence images of wild-type HeLa cells stably expressing lysosomal marker LAMP1-mRuby3 and Halo-mGFP-LC3B in nutrient-rich medium or after 6 h in starvation medium. The media contained 200 nM of SF650-conjugated ligand. ( e ) Immunoblotting and in-gel fluorescence detection of total cell lysates from wild-type and FIP200 knockout (KO) HeLa cells and mouse embryonic fibroblasts (MEFs) stably expressing Halo-mGFP-LC3B-mRFP, pulse-labeled for 20 min with 100 nM TMR-conjugated ligand in nutrient-rich medium. The cells were then collected or incubated for 6 h in starvation medium. ( f ) Fluorescence images of cells described in (e) in nutrient-rich medium or after 6 h incubation in starvation medium. The media contained 200 μM of SF650-conjugated ligand. ( g ) mGFP and mRFP intensities of cells described in (e) were determined with flow cytometry under nutrient-rich conditions with or without 250 nM Torin1 for 24 h. A reduction in the RFP/GFP fluorescence ratio indicates autophagic flux. n = 5000 cells. In box plots, solid bars indicate medians, boxes indicate the interquartile range (25 th to 75 th percentile), and whiskers indicate the largest and smallest values within 1.5 times the interquartile range (c,g). Scale bar = 10 µm (main), 2 µm (inset) (a,b,d,f).

Journal: bioRxiv

Article Title: A pulse-chasable reporter processing assay for mammalian autophagic flux with HaloTag

doi: 10.1101/2022.04.13.488149

Figure Lengend Snippet: ( a ) HaloTag can be combined with GFP- and/or RFP-based autophagy reporters. Fluorescence images of wild-type HeLa cells stably expressing lysosomal marker LAMP1-mRuby3 and HaloTag (Halo)-LC3B in nutrient-rich medium or after 6 h in starvation medium containing 200 nM SF650-conjugated ligand. ( b ) Fluorescence images of wild-type HeLa cells stably expressing mRFP-GFP-LC3B in nutrient-rich medium or after 2 h in starvation medium containing 75 nM LysoTracker Deep Red, with or without 100 nm of bafilomycin A1 (BafA). Arrowheads point to mRFP + GFP + puncta that represent autophagosomes; arrows point to mRFP + GFP − puncta that should represent autolysosomes. ( c ) Quantification of mRFP + GFP + puncta and mRFP + GFP − puncta in cells shown in (b). n = 91–100 cells. ( d ) Fluorescence images of wild-type HeLa cells stably expressing lysosomal marker LAMP1-mRuby3 and Halo-mGFP-LC3B in nutrient-rich medium or after 6 h in starvation medium. The media contained 200 nM of SF650-conjugated ligand. ( e ) Immunoblotting and in-gel fluorescence detection of total cell lysates from wild-type and FIP200 knockout (KO) HeLa cells and mouse embryonic fibroblasts (MEFs) stably expressing Halo-mGFP-LC3B-mRFP, pulse-labeled for 20 min with 100 nM TMR-conjugated ligand in nutrient-rich medium. The cells were then collected or incubated for 6 h in starvation medium. ( f ) Fluorescence images of cells described in (e) in nutrient-rich medium or after 6 h incubation in starvation medium. The media contained 200 μM of SF650-conjugated ligand. ( g ) mGFP and mRFP intensities of cells described in (e) were determined with flow cytometry under nutrient-rich conditions with or without 250 nM Torin1 for 24 h. A reduction in the RFP/GFP fluorescence ratio indicates autophagic flux. n = 5000 cells. In box plots, solid bars indicate medians, boxes indicate the interquartile range (25 th to 75 th percentile), and whiskers indicate the largest and smallest values within 1.5 times the interquartile range (c,g). Scale bar = 10 µm (main), 2 µm (inset) (a,b,d,f).

Article Snippet: Plasmids for stable expression in HeLa cells were generated as follows: DNA fragments encoding monomeric enhanced GFP with A206K mutation (mGFP), monomeric RFP (mRFP), mRuby3 (codon-optimized from Addgene #74252), HaloTag7 (Promega, N2701), or SNAP-tag (New England BioLabs, N9181S) were inserted into the retroviral plasmids pMRX-IP (harboring a puromycin-resistant marker) ( ; ), pMRX-IB (harboring a blasticidin-resistant marker) , or pMRX-No (without a drug resistance marker) by the seamless ligation cloning extract (SLiCE) method ( ).

Techniques: Fluorescence, Stable Transfection, Expressing, Marker, Western Blot, Knock-Out, Labeling, Incubation, Flow Cytometry

Halo-GFP-KDEL and pSu9-Halo-GFP localize to ER and mitochondria, respectively. ( a ) Fluorescence images of wild-type HeLa cells stably expressing HaloTag (Halo)-mGFP-KDEL and endoplasmic reticulum marker mRuby3-cytochrome b 5 in nutrient-rich medium containing 200 nM SF650-conjugated ligand. ( b ) Fluorescence images of wild-type HeLa cells stably expressing pSu9-Halo-mGFP and mitochondrial marker mRuby3-OMP25 in nutrient-rich medium containing 200 nM SF650-conjugated ligand. ( c ) Fluorescence images of wild-type HeLa cells stably expressing lysosomal marker LAMP1-mRuby3 and Halo-mGFP-KDEL in nutrient-rich medium or after 6 h incubation in starvation medium. The media contained 200 nM SF650-conjugated ligand. ( d ) Fluorescence images of wild-type HeLa cells stably expressing HA-Parkin, LAMP1-mRuby3 and pSu9-Halo-mGFP in nutrient-rich medium containing 200 nM SF650-conjugated ligand with or without 1 µM oligomycin and 2 µM antimycin (OA, collectively), which was added for 6 h. Scale bar = 10 µm (main), 2 µm (inset) (a,b,c,d).

Journal: bioRxiv

Article Title: A pulse-chasable reporter processing assay for mammalian autophagic flux with HaloTag

doi: 10.1101/2022.04.13.488149

Figure Lengend Snippet: Halo-GFP-KDEL and pSu9-Halo-GFP localize to ER and mitochondria, respectively. ( a ) Fluorescence images of wild-type HeLa cells stably expressing HaloTag (Halo)-mGFP-KDEL and endoplasmic reticulum marker mRuby3-cytochrome b 5 in nutrient-rich medium containing 200 nM SF650-conjugated ligand. ( b ) Fluorescence images of wild-type HeLa cells stably expressing pSu9-Halo-mGFP and mitochondrial marker mRuby3-OMP25 in nutrient-rich medium containing 200 nM SF650-conjugated ligand. ( c ) Fluorescence images of wild-type HeLa cells stably expressing lysosomal marker LAMP1-mRuby3 and Halo-mGFP-KDEL in nutrient-rich medium or after 6 h incubation in starvation medium. The media contained 200 nM SF650-conjugated ligand. ( d ) Fluorescence images of wild-type HeLa cells stably expressing HA-Parkin, LAMP1-mRuby3 and pSu9-Halo-mGFP in nutrient-rich medium containing 200 nM SF650-conjugated ligand with or without 1 µM oligomycin and 2 µM antimycin (OA, collectively), which was added for 6 h. Scale bar = 10 µm (main), 2 µm (inset) (a,b,c,d).

Article Snippet: Plasmids for stable expression in HeLa cells were generated as follows: DNA fragments encoding monomeric enhanced GFP with A206K mutation (mGFP), monomeric RFP (mRFP), mRuby3 (codon-optimized from Addgene #74252), HaloTag7 (Promega, N2701), or SNAP-tag (New England BioLabs, N9181S) were inserted into the retroviral plasmids pMRX-IP (harboring a puromycin-resistant marker) ( ; ), pMRX-IB (harboring a blasticidin-resistant marker) , or pMRX-No (without a drug resistance marker) by the seamless ligation cloning extract (SLiCE) method ( ).

Techniques: Fluorescence, Stable Transfection, Expressing, Marker, Incubation

Bulk nonselective autophagic flux can be detected with Halo-GFP. ( a ) Fluorescence images of wild-type HeLa cells stably expressing lysosomal marker LAMP1-mRuby3 and HaloTag (Halo)-mGFP under nutrient-rich or after 6 h under starvation conditions in the presence of 200 nM SF650-conjugated ligand. ( b ) Time-lapse montage of wild-type HeLa cells stably expressing Halo-mGFP cells in starvation medium containing 200 nM SF650-conjugated ligand and 75 nM LysoTracker Red. Images were taken after the indicated durations of starvation. Scale bar = 10 µm (main), 2 µm (inset, inset montage) (a,b).

Journal: bioRxiv

Article Title: A pulse-chasable reporter processing assay for mammalian autophagic flux with HaloTag

doi: 10.1101/2022.04.13.488149

Figure Lengend Snippet: Bulk nonselective autophagic flux can be detected with Halo-GFP. ( a ) Fluorescence images of wild-type HeLa cells stably expressing lysosomal marker LAMP1-mRuby3 and HaloTag (Halo)-mGFP under nutrient-rich or after 6 h under starvation conditions in the presence of 200 nM SF650-conjugated ligand. ( b ) Time-lapse montage of wild-type HeLa cells stably expressing Halo-mGFP cells in starvation medium containing 200 nM SF650-conjugated ligand and 75 nM LysoTracker Red. Images were taken after the indicated durations of starvation. Scale bar = 10 µm (main), 2 µm (inset, inset montage) (a,b).

Article Snippet: Plasmids for stable expression in HeLa cells were generated as follows: DNA fragments encoding monomeric enhanced GFP with A206K mutation (mGFP), monomeric RFP (mRFP), mRuby3 (codon-optimized from Addgene #74252), HaloTag7 (Promega, N2701), or SNAP-tag (New England BioLabs, N9181S) were inserted into the retroviral plasmids pMRX-IP (harboring a puromycin-resistant marker) ( ; ), pMRX-IB (harboring a blasticidin-resistant marker) , or pMRX-No (without a drug resistance marker) by the seamless ligation cloning extract (SLiCE) method ( ).

Techniques: Fluorescence, Stable Transfection, Expressing, Marker

Design of amplibodies and validation of their use in combination with proExM. (A) Schematic diagram of a method for amplifying fluorescence signals using amplibodies, which are anti-Ig Nbs fused to a fluorescent protein. An antigen is recognized by a primary antibody, to which the amplibody binds. Then, an anti–fluorescent protein antibody binds to the fluorescent protein portion of the amplibody, and finally, a fluorescent dye–conjugated secondary antibody binds to the primary and anti–fluorescent protein antibodies. Staining with the fluorescent dye–conjugated antibody can be performed either before or after gelation. (B) Photograph of purified amplibodies. The fluorescence of amplibodies is visible with the naked eye. (C) SDS–PAGE analysis of the purified amplibodies, followed by staining with CBB. (D–O) Validation of the amplification of fluorescence signals with amplibodies by conventional fluorescence microscopy. (D–G) Fixed RPE1 cells were treated with a polyclonal rabbit anti–α-tubulin antibody followed by Alexa488-conjugated (D, E) or Alexa555-conjugated (F, G) anti-rabbit IgG with (E, G) or without (D, F) intervening amplibody treatment (E, mClover3-fused anti-rabbit IgG(Fc) Nb; G, mCherry-fused anti-rabbit IgG(Fc) Nb). (H–O) Nonexpanded (H–K) and expanded (L–O) RPE1 cells were fixed and treated with a monoclonal mouse anti-FOP antibody followed by Alexa488-conjugated (H, I, L, M) or Alexa555-conjugated (J, K, N, O) anti-mouse IgG with (I, K, M, O) or without (H, J, L, N) intervening amplibody treatment (I and M, mClover3-fused anti-mouse Ig κ light chain Nb; K and O, mCherry-fused anti-mouse Ig κ light chain Nb). Scale bars, 150 µm (D–G) and 2 µm (H–O). (P) Comparison of fluorescence signal intensities of FOP-positive rings in expanded cells with or without amplibody treatment ( n = 10).

Journal: Molecular Biology of the Cell

Article Title: Practical method for superresolution imaging of primary cilia and centrioles by expansion microscopy using an amplibody for fluorescence signal amplification

doi: 10.1091/mbc.E20-04-0250

Figure Lengend Snippet: Design of amplibodies and validation of their use in combination with proExM. (A) Schematic diagram of a method for amplifying fluorescence signals using amplibodies, which are anti-Ig Nbs fused to a fluorescent protein. An antigen is recognized by a primary antibody, to which the amplibody binds. Then, an anti–fluorescent protein antibody binds to the fluorescent protein portion of the amplibody, and finally, a fluorescent dye–conjugated secondary antibody binds to the primary and anti–fluorescent protein antibodies. Staining with the fluorescent dye–conjugated antibody can be performed either before or after gelation. (B) Photograph of purified amplibodies. The fluorescence of amplibodies is visible with the naked eye. (C) SDS–PAGE analysis of the purified amplibodies, followed by staining with CBB. (D–O) Validation of the amplification of fluorescence signals with amplibodies by conventional fluorescence microscopy. (D–G) Fixed RPE1 cells were treated with a polyclonal rabbit anti–α-tubulin antibody followed by Alexa488-conjugated (D, E) or Alexa555-conjugated (F, G) anti-rabbit IgG with (E, G) or without (D, F) intervening amplibody treatment (E, mClover3-fused anti-rabbit IgG(Fc) Nb; G, mCherry-fused anti-rabbit IgG(Fc) Nb). (H–O) Nonexpanded (H–K) and expanded (L–O) RPE1 cells were fixed and treated with a monoclonal mouse anti-FOP antibody followed by Alexa488-conjugated (H, I, L, M) or Alexa555-conjugated (J, K, N, O) anti-mouse IgG with (I, K, M, O) or without (H, J, L, N) intervening amplibody treatment (I and M, mClover3-fused anti-mouse Ig κ light chain Nb; K and O, mCherry-fused anti-mouse Ig κ light chain Nb). Scale bars, 150 µm (D–G) and 2 µm (H–O). (P) Comparison of fluorescence signal intensities of FOP-positive rings in expanded cells with or without amplibody treatment ( n = 10).

Article Snippet: First, cDNA of the fluorescent proteins mClover3 (Addgene #74253) ( Bajar et al. , 2016 ) or mCherry (a kind gift from Roger Tsien, University of California, San Diego) ( Shaner et al. , 2004 ) was inserted into the GST tag vector, pGEX-6P-1 (GE Healthcare).

Techniques: Fluorescence, Staining, Purification, SDS Page, Amplification, Microscopy

(A) Assembly of a full-length HCoV-OC43-mClover viral sequences (black) was performed by sequential assembly steps in yeast. First, restriction digested OC43TAR123-YCpBAC and OC43TAR456-mClover plasmids were assembled, followed by the sequential insertion of hepatitis delta virus ribozyme ( Ribo ), bovine growth hormone poly(A) signal ( BGH ), and CMV promoter ( CMVpro ) sequences (light yellow). Assembly of full-length HCoV-OC43-WT viral sequences (blue) was performed by removing the mClover3-H2B ( mClo , light green) sequence from previously assembled plasmids. (B) Plasmid map for the CMVn-OC43-mClover-Ribo-BGH-YCpBAC used for virus rescue. Numbered junctions detected by PCR (black arrows) and restriction sites used for TAR cloning are indicated. (C) PCR screening of assembled junctions 7/1, 1/2, 2/3, 3/4, 4/5, 5/6, and 6/7* with water controls (dH2O) to the right of the panel. (D) Plasmid map for the CMVn-OC43-WT-Ribo-BGH-YCpBAC used for virus rescue. Numbered junctions detected by PCR (black arrows) and restriction sites used for TAR cloning are indicated. (E) PCR screening of assembled junctions 7/1, 1/2, 2/3, 3/4, 4/6, and 6/7 with water controls (dH2O) to the right of the panel. Primer pairs used for screening are listed in . Abbreviations: 100bp, 100 bp ladder; bp/kbp, base/kilobase pairs; CmR , chloramphenicol resistance gene; poly(A) , encoded A 34 sequence; URA3 , orotidine 5’-phosphate decarboxylase gene; WT, wild-type.

Journal: bioRxiv

Article Title: A yeast-based reverse genetics system to generate HCoV-OC43 reporter viruses encoding an eighth sgRNA

doi: 10.1101/2024.09.23.614401

Figure Lengend Snippet: (A) Assembly of a full-length HCoV-OC43-mClover viral sequences (black) was performed by sequential assembly steps in yeast. First, restriction digested OC43TAR123-YCpBAC and OC43TAR456-mClover plasmids were assembled, followed by the sequential insertion of hepatitis delta virus ribozyme ( Ribo ), bovine growth hormone poly(A) signal ( BGH ), and CMV promoter ( CMVpro ) sequences (light yellow). Assembly of full-length HCoV-OC43-WT viral sequences (blue) was performed by removing the mClover3-H2B ( mClo , light green) sequence from previously assembled plasmids. (B) Plasmid map for the CMVn-OC43-mClover-Ribo-BGH-YCpBAC used for virus rescue. Numbered junctions detected by PCR (black arrows) and restriction sites used for TAR cloning are indicated. (C) PCR screening of assembled junctions 7/1, 1/2, 2/3, 3/4, 4/5, 5/6, and 6/7* with water controls (dH2O) to the right of the panel. (D) Plasmid map for the CMVn-OC43-WT-Ribo-BGH-YCpBAC used for virus rescue. Numbered junctions detected by PCR (black arrows) and restriction sites used for TAR cloning are indicated. (E) PCR screening of assembled junctions 7/1, 1/2, 2/3, 3/4, 4/6, and 6/7 with water controls (dH2O) to the right of the panel. Primer pairs used for screening are listed in . Abbreviations: 100bp, 100 bp ladder; bp/kbp, base/kilobase pairs; CmR , chloramphenicol resistance gene; poly(A) , encoded A 34 sequence; URA3 , orotidine 5’-phosphate decarboxylase gene; WT, wild-type.

Article Snippet: The plasmids pKanCMV-mClover3-10aa-H2B (mClover3 fused to a C-terminal histone H2B; Addgene, Plasmid#74257 ( )), pKanCMV-mRuby3-10aa-H2B (mRuby3 fused to a C-terminal histone H2B; Addgene, Plasmid#74258 ( )), mCardinal-C1 (Addgene, Plasmid#54799 ( )), EBFP2-C1 (Addgene, Plasmid#54665), and FLuc Control Template (NEB) were used as templates for amplification of the respective reporter ORFs.

Techniques: Virus, Sequencing, Plasmid Preparation, Clone Assay

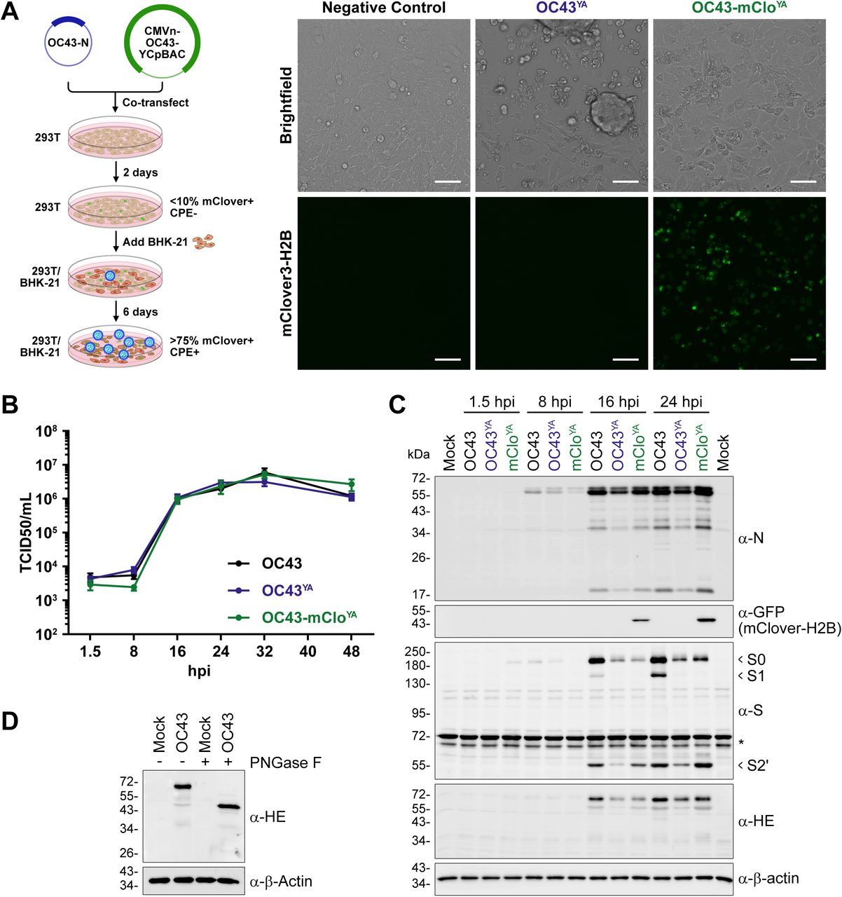
(A) OC43-mClov YA rescue procedure (left): Assembled CMVn-OC43-mClover plasmid and a plasmid encoding OC43-N were co-transfected into 293T (brown) cells for 2 days followed by re-seeding with BHK-21 (red) cells for 6 days to facilitate virus (blue) propagation. Live cell imaging (right) was performed on day 6 to examine the co-cultured cells for cytopathic effects (CPE; brightfield) and mClover3-H2B fluorescence (green nuclei). Scale bars = 50 µm. (B) Third passage OC43 YA and OC43-mClo YA viruses were used to infect 293A cells at an MOI for 0.1 and the supernatants were collected at the indicated times and titered using BHK-21 cells. The data are plotted as the mean ± standard error of the mean from four independent replicates. (C) 293A cells were infected at an MOI of 0.1 with OC43 (ATCC; black), OC43 YA (yeast assembled OC43; blue), or OC43-mClo YA (yeast assembled OC43-mClover; green) viruses for the indicated times. Protein lysates were subjected to SDS-PAGE and immunoblotted with the indicated antibodies where α-GFP antibodies were used to detect mClover3-H2B. Data presented are from one of four independent experiments. (D) Lysates from 293A cells infected with OC43 (24 hpi) were incubated with or without PNGase F prior to immunoblotting with antibodies against OC43-HE or β-Actin. Abbreviations: *, Non-specific proteins; GFP, green fluorescent protein; hpi, hours post-infection; PNGase F, peptide:N-glycosidase F; S0/S1, Spike subunit 0/1/2’; TCID50, 50% tissue culture infectious dose.

Journal: bioRxiv

Article Title: A yeast-based reverse genetics system to generate HCoV-OC43 reporter viruses encoding an eighth sgRNA

doi: 10.1101/2024.09.23.614401

Figure Lengend Snippet: (A) OC43-mClov YA rescue procedure (left): Assembled CMVn-OC43-mClover plasmid and a plasmid encoding OC43-N were co-transfected into 293T (brown) cells for 2 days followed by re-seeding with BHK-21 (red) cells for 6 days to facilitate virus (blue) propagation. Live cell imaging (right) was performed on day 6 to examine the co-cultured cells for cytopathic effects (CPE; brightfield) and mClover3-H2B fluorescence (green nuclei). Scale bars = 50 µm. (B) Third passage OC43 YA and OC43-mClo YA viruses were used to infect 293A cells at an MOI for 0.1 and the supernatants were collected at the indicated times and titered using BHK-21 cells. The data are plotted as the mean ± standard error of the mean from four independent replicates. (C) 293A cells were infected at an MOI of 0.1 with OC43 (ATCC; black), OC43 YA (yeast assembled OC43; blue), or OC43-mClo YA (yeast assembled OC43-mClover; green) viruses for the indicated times. Protein lysates were subjected to SDS-PAGE and immunoblotted with the indicated antibodies where α-GFP antibodies were used to detect mClover3-H2B. Data presented are from one of four independent experiments. (D) Lysates from 293A cells infected with OC43 (24 hpi) were incubated with or without PNGase F prior to immunoblotting with antibodies against OC43-HE or β-Actin. Abbreviations: *, Non-specific proteins; GFP, green fluorescent protein; hpi, hours post-infection; PNGase F, peptide:N-glycosidase F; S0/S1, Spike subunit 0/1/2’; TCID50, 50% tissue culture infectious dose.

Article Snippet: The plasmids pKanCMV-mClover3-10aa-H2B (mClover3 fused to a C-terminal histone H2B; Addgene, Plasmid#74257 ( )), pKanCMV-mRuby3-10aa-H2B (mRuby3 fused to a C-terminal histone H2B; Addgene, Plasmid#74258 ( )), mCardinal-C1 (Addgene, Plasmid#54799 ( )), EBFP2-C1 (Addgene, Plasmid#54665), and FLuc Control Template (NEB) were used as templates for amplification of the respective reporter ORFs.

Techniques: Plasmid Preparation, Transfection, Virus, Live Cell Imaging, Cell Culture, Fluorescence, Infection, SDS Page, Incubation, Western Blot

( A ) 293A cells were infected at an MOI of 0.1 with OC43 (black box/top panel), OC43 YA (yeast assembled OC43; blue box/middle panel), or OC43-mClo YA (yeast assembled OC43-mClover; green box/bottom panel) viruses for 8, 16, or 24 hours post-infection (hpi) or mock infected for 8 or 24 hours (grey box/left panel). Cells were fixed, permeabilized, and stained with OC43-N antibodies prior to analysis by flow cytometry. Density plots of N (y-axis) vs. mClover3-H2B (x-axis) are shown from one representative experiment. (B) The data were analyzed for % positive single cells expressing OC43-N (light brown) or mClover3-H2B (light green) and plotted as the mean ± standard error of the mean from four independent experiments. Statistically significant differences in protein expression between different viruses are indicated (2-way ANOVA), * p ≤ 0.05. Abbreviations: 647, Alexa Fluor 647.

Journal: bioRxiv

Article Title: A yeast-based reverse genetics system to generate HCoV-OC43 reporter viruses encoding an eighth sgRNA

doi: 10.1101/2024.09.23.614401

Figure Lengend Snippet: ( A ) 293A cells were infected at an MOI of 0.1 with OC43 (black box/top panel), OC43 YA (yeast assembled OC43; blue box/middle panel), or OC43-mClo YA (yeast assembled OC43-mClover; green box/bottom panel) viruses for 8, 16, or 24 hours post-infection (hpi) or mock infected for 8 or 24 hours (grey box/left panel). Cells were fixed, permeabilized, and stained with OC43-N antibodies prior to analysis by flow cytometry. Density plots of N (y-axis) vs. mClover3-H2B (x-axis) are shown from one representative experiment. (B) The data were analyzed for % positive single cells expressing OC43-N (light brown) or mClover3-H2B (light green) and plotted as the mean ± standard error of the mean from four independent experiments. Statistically significant differences in protein expression between different viruses are indicated (2-way ANOVA), * p ≤ 0.05. Abbreviations: 647, Alexa Fluor 647.

Article Snippet: The plasmids pKanCMV-mClover3-10aa-H2B (mClover3 fused to a C-terminal histone H2B; Addgene, Plasmid#74257 ( )), pKanCMV-mRuby3-10aa-H2B (mRuby3 fused to a C-terminal histone H2B; Addgene, Plasmid#74258 ( )), mCardinal-C1 (Addgene, Plasmid#54799 ( )), EBFP2-C1 (Addgene, Plasmid#54665), and FLuc Control Template (NEB) were used as templates for amplification of the respective reporter ORFs.

Techniques: Infection, Staining, Flow Cytometry, Expressing

293A cells were infected at an MOI of 0.1 with OC43, OC43 YA (yeast assembled OC43), or OC43-mClo YA (yeast assembled OC43-mClover) viruses for 16 hours prior to fixation, permeabilization, and staining with anti-dsRNA antibodies to stain replication compartments (white cytoplasmic puncta) and DAPI to stain cell nuclei (blue). mClover3-H2B is shown in green. White arrowheads denote dsRNA+/mClover-cells. All images were acquired using a confocal laser scanning microscope and are presented as maximum intensity projections from one of three independent experiments. Scale bars = 20 µm. Abbreviations: dsRNA, double-stranded RNA; H2B, histone H2B.

Journal: bioRxiv

Article Title: A yeast-based reverse genetics system to generate HCoV-OC43 reporter viruses encoding an eighth sgRNA

doi: 10.1101/2024.09.23.614401

Figure Lengend Snippet: 293A cells were infected at an MOI of 0.1 with OC43, OC43 YA (yeast assembled OC43), or OC43-mClo YA (yeast assembled OC43-mClover) viruses for 16 hours prior to fixation, permeabilization, and staining with anti-dsRNA antibodies to stain replication compartments (white cytoplasmic puncta) and DAPI to stain cell nuclei (blue). mClover3-H2B is shown in green. White arrowheads denote dsRNA+/mClover-cells. All images were acquired using a confocal laser scanning microscope and are presented as maximum intensity projections from one of three independent experiments. Scale bars = 20 µm. Abbreviations: dsRNA, double-stranded RNA; H2B, histone H2B.

Article Snippet: The plasmids pKanCMV-mClover3-10aa-H2B (mClover3 fused to a C-terminal histone H2B; Addgene, Plasmid#74257 ( )), pKanCMV-mRuby3-10aa-H2B (mRuby3 fused to a C-terminal histone H2B; Addgene, Plasmid#74258 ( )), mCardinal-C1 (Addgene, Plasmid#54799 ( )), EBFP2-C1 (Addgene, Plasmid#54665), and FLuc Control Template (NEB) were used as templates for amplification of the respective reporter ORFs.

Techniques: Infection, Staining, Laser-Scanning Microscopy

293A, MRC-5, or BHK-21 cells were mock infected or infected at an MOI of 0.1 with OC43-mClo YA (yeast assembled OC43-mClover) for 1 hour prior to a medium change to 2.5% DMEM+ Pen/Strep/Gln supplemented with 0.1% DMSO or 1 µM nirmatrelvir (Nir). At 24 hours post-infection, the supernatants were collected for titering on BHK-21 cells ( A ). The cell monolayers were collected and fixed prior to analysis of mClover3-H2B expression by flow cytometry ( B ) with the average mClover3-H2B median fluorescence intensity (MFI) from mock or infected cells plotted in panel C . Data were plotted as the mean ± standard error of three independent experiments. Statistical comparisons were made by 2-way ANOVA analysis. P values: * ≤ 0.05. Abbreviations: DMSO, dimethyl sulfoxide; TCID50, 50% tissue culture infectious dose.

Journal: bioRxiv

Article Title: A yeast-based reverse genetics system to generate HCoV-OC43 reporter viruses encoding an eighth sgRNA

doi: 10.1101/2024.09.23.614401

Figure Lengend Snippet: 293A, MRC-5, or BHK-21 cells were mock infected or infected at an MOI of 0.1 with OC43-mClo YA (yeast assembled OC43-mClover) for 1 hour prior to a medium change to 2.5% DMEM+ Pen/Strep/Gln supplemented with 0.1% DMSO or 1 µM nirmatrelvir (Nir). At 24 hours post-infection, the supernatants were collected for titering on BHK-21 cells ( A ). The cell monolayers were collected and fixed prior to analysis of mClover3-H2B expression by flow cytometry ( B ) with the average mClover3-H2B median fluorescence intensity (MFI) from mock or infected cells plotted in panel C . Data were plotted as the mean ± standard error of three independent experiments. Statistical comparisons were made by 2-way ANOVA analysis. P values: * ≤ 0.05. Abbreviations: DMSO, dimethyl sulfoxide; TCID50, 50% tissue culture infectious dose.

Article Snippet: The plasmids pKanCMV-mClover3-10aa-H2B (mClover3 fused to a C-terminal histone H2B; Addgene, Plasmid#74257 ( )), pKanCMV-mRuby3-10aa-H2B (mRuby3 fused to a C-terminal histone H2B; Addgene, Plasmid#74258 ( )), mCardinal-C1 (Addgene, Plasmid#54799 ( )), EBFP2-C1 (Addgene, Plasmid#54665), and FLuc Control Template (NEB) were used as templates for amplification of the respective reporter ORFs.

Techniques: Infection, Expressing, Flow Cytometry, Fluorescence