mcherry Search Results


93
ATCC pds x mcherry

Pds X Mcherry, supplied by ATCC, used in various techniques. Bioz Stars score: 93/100, based on 1 PubMed citations. ZERO BIAS - scores, article reviews, protocol conditions and more
https://www.bioz.com/result/pds x mcherry/product/ATCC
Average 93 stars, based on 1 article reviews
pds x mcherry - by Bioz Stars, 2025-11
93/100 stars
  Buy from Supplier

93
Bioss mcherry tag antibody

Mcherry Tag Antibody, supplied by Bioss, used in various techniques. Bioz Stars score: 93/100, based on 1 PubMed citations. ZERO BIAS - scores, article reviews, protocol conditions and more
https://www.bioz.com/result/mcherry tag antibody/product/Bioss
Average 93 stars, based on 1 article reviews
mcherry tag antibody - by Bioz Stars, 2025-11
93/100 stars
  Buy from Supplier

94
TaKaRa plvx mcherry actin vector

Plvx Mcherry Actin Vector, supplied by TaKaRa, used in various techniques. Bioz Stars score: 94/100, based on 1 PubMed citations. ZERO BIAS - scores, article reviews, protocol conditions and more
https://www.bioz.com/result/plvx mcherry actin vector/product/TaKaRa
Average 94 stars, based on 1 article reviews
plvx mcherry actin vector - by Bioz Stars, 2025-11
94/100 stars
  Buy from Supplier

94
CLS Cell Lines Service GmbH h2b mcherry
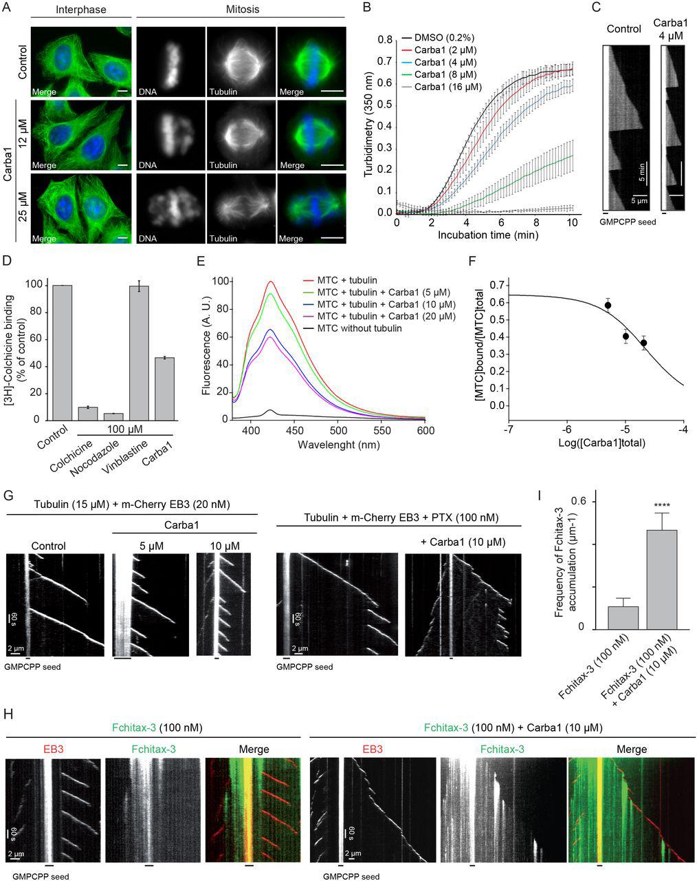
A Immunofluorescence analysis of the Carba1 effect on interphase and mitotic MTs. MTs in interphase (left panels) or in mitosis (right panels) were stained using an anti-tubulin antibody, as described in the methods section. DNA was stained using Hoechst reagent. Bars = 10 μm. B Time course of tubulin polymerization at 37°C in the presence of vehicle (DMSO, black line) and Carba1 at different concentrations (colored lines) as indicated, measured by turbidimetry at 350 nm. Purified tubulin: 30 μM in BRB80 buffer with 1 mM GTP. Each turbidity value represents the mean ± SEM from 3 independent experiments. C 12% ATTO 488-labeled MTs (12 μM free tubulin dimers) were grown from MT seeds stabilized by GMPCPP in the presence of different concentrations of Carba1 on a cover glass and then detected by TIRF microscopy. Representative kymographs for control and 4 μM Carba1 conditions, illustrating MT plus end growth. D Effect of Carba1 on the binding of [ 3 H]-colchicine to tubulin. Carba1 (100 μM) was used to compete with [ 3 H]-colchicine (50 nM) as described in the methods section. Each value represents the mean ± SEM of 3 independent experiments. Colchicine and nocodazole were used as positive and vinblastine as negative control. E Displacement of MTC from the colchicine site. Fluorescence emission spectra of 10 μM MTC and 10 μM tubulin in 10 mM phosphate-0.1 mM GTP buffer pH 7.0, in the absence or presence of increasing concentrations of Carba1. F Displacement isotherm at 25°C of the fluorescent probe MTC (10 μM) bound to tubulin (10 μM) by Carba1 (black line and circles). The solid line is the best-fit value of the binding equilibrium constant of the competitors, assuming a one-to-one binding to the same site. G, H Kymographs illustrating MT plus end growth in the presence of 15 μM tubulin, 20 nM m-Cherry EB3 without (control) or with 5 and 10 μM Carba1, PTX (100 nM) without or in combination with 10 μM Carba1, Fchitax-3 (100 nM) without or with 10 μM Carba1. I Quantification of Fchitax-3 accumulation frequencies per MT unit length in the presence of 15 μM tubulin with 20 nM <t>mCherry-EB3</t> without (n=11) or with 10 μM Carba1 (n=13). Each value represents the mean ± SD of 2 independent experiments.
H2b Mcherry, supplied by CLS Cell Lines Service GmbH, used in various techniques. Bioz Stars score: 94/100, based on 1 PubMed citations. ZERO BIAS - scores, article reviews, protocol conditions and more
https://www.bioz.com/result/h2b mcherry/product/CLS Cell Lines Service GmbH
Average 94 stars, based on 1 article reviews
h2b mcherry - by Bioz Stars, 2025-11
94/100 stars
  Buy from Supplier

96
TaKaRa plvx ires mcherry lentiviral vector
( A ) Promoter analysis using MatInspector (Genomatrix) revealed two putative SMAD-responsive elements in the Elmo1 promoter. The consensus SMAD-binding element (SBE) sequence GTCT was identified 153 base pairs (bp) upstream of the Elmo1 transcriptional start site, and the consensus TGFβ-inhibitory site (TIE) GNNTTGGNGN was identified 902 bp upstream of the Elmo1 transcriptional start site. Primers were designed to flank these sites (purple arrows). ( B ) Chromatin immunoprecipitation with an anti-SMAD3 antibody was used to isolate DNA fragments that were amplified by the primers designed to flank the Elmo1 TIE, but not the Elmo1 SBE, after overexpressing SMAD3 in NIH3T3 cells and treating with TGFβ1 (2 ng/ml) for 24 hr. Non-template (NTC) and no-antibody (no Ab) controls were used to verify the specificity of binding. ( C–E ) <t>Lentiviral</t> infection of Tgfbr2 cKO CD34+ SCC cells with the full-length Tgfbr2 gene inserted into the <t>pLVX-IRES-mCherry</t> vector resulted in rescue of Tgfbr2 mRNA by more than 4000-fold ( C–D ) and phosphorylated SMAD2 (p-SMAD2) in response to treatment with TGFβ1 (2 ng/ml) for 1 hr ( E ), compared to Tgfbr2 cKO CD34+ SCC cells infected with the empty pLVX-IRES-mCherry vector. No Tgfbr2 mRNA was detected in Tgfbr2 cKO CD34+ SCC cells infected with the empty pLVX-IRES-mCherry vector. Data represent the mean ± standard deviation; student’s t- test, ***p=0.000112. ( F–I ) Tumors generated from orthotopic transplantation of 100,000 Tgfbr2 cKO CD34+ SCC cells infected with empty vector or with full-length Tgfbr2 were dissociated and YFP+mCherry+, YFP+mCherry-CD34+ and YFP+mCherry-CD34− cells were isolated by FACS and subjected to RNA extraction. ( F ) Approximately 7.7% of the cKO SCC + empty vector total tumor bulk expressed mCherry, whereas 0.5% of the cKO SCC + Tgfbr2 expressed mCherry at the time of analysis. See also . The frequency of YFP+mCherry+CD34+ cells was significantly reduced in the rescued cKO SCC + Tgfbr2 tumor. ( G ) YFP+mCherry+ cells isolated from tumors generated from Tgfbr2 cKO CD34+ SCC cells infected with full-length Tgfbr2 expressed Tgfbr2 mRNA 250-fold over YFP+mCherry- cells isolated from the same tumor or YFP+mCherry+ cells isolated from tumors generated from Tgfbr2 cKO CD34+ SCC cells infected with empty vector (***p=0.000005). No Tgfbr2 mRNA was detected by qRT-PCR in YFP+mCherry- cells isolated from tumors generated from Tgfbr2 cKO CD34+ SCC cells infected with full-length Tgfbr2 or YFP+mCherry+ cells isolated from tumors generated from Tgfbr2 cKO CD34+ SCC cells infected with empty vector. ( H ) Rescue of TGFβRII abolished Elmo1 mRNA expression in YFP+mCherry+ cells isolated from tumors generated from Tgfbr2 cKO CD34+ SCC cells infected with full-length Tgfbr2 compared to YFP+mCherry-CD34+ cells isolated from the same tumor. Data represent the mean ± standard deviation. Asterisks denote statistical significance using two-tailed, unpaired student’s t -test; p***=9×10 −24 . Three different tumors for each condition have been analyzed. DOI: http://dx.doi.org/10.7554/eLife.22914.015
Plvx Ires Mcherry Lentiviral Vector, supplied by TaKaRa, used in various techniques. Bioz Stars score: 96/100, based on 1 PubMed citations. ZERO BIAS - scores, article reviews, protocol conditions and more
https://www.bioz.com/result/plvx ires mcherry lentiviral vector/product/TaKaRa
Average 96 stars, based on 1 article reviews
plvx ires mcherry lentiviral vector - by Bioz Stars, 2025-11
96/100 stars
  Buy from Supplier

Image Search Results


Journal: Molecular Systems Biology

Article Title: Lu TH y: a double‐readout bioluminescence‐based two‐hybrid technology for quantitative mapping of protein–protein interactions in mammalian cells

doi: 10.15252/msb.20178071

Figure Lengend Snippet:

Article Snippet: pDS_X‐mCherry , ATCC , MBA‐303.

Techniques: Recombinant, Sequencing, Cell Culture, Binding Assay, In Situ, Bicinchoninic Acid Protein Assay, Software

A Immunofluorescence analysis of the Carba1 effect on interphase and mitotic MTs. MTs in interphase (left panels) or in mitosis (right panels) were stained using an anti-tubulin antibody, as described in the methods section. DNA was stained using Hoechst reagent. Bars = 10 μm. B Time course of tubulin polymerization at 37°C in the presence of vehicle (DMSO, black line) and Carba1 at different concentrations (colored lines) as indicated, measured by turbidimetry at 350 nm. Purified tubulin: 30 μM in BRB80 buffer with 1 mM GTP. Each turbidity value represents the mean ± SEM from 3 independent experiments. C 12% ATTO 488-labeled MTs (12 μM free tubulin dimers) were grown from MT seeds stabilized by GMPCPP in the presence of different concentrations of Carba1 on a cover glass and then detected by TIRF microscopy. Representative kymographs for control and 4 μM Carba1 conditions, illustrating MT plus end growth. D Effect of Carba1 on the binding of [ 3 H]-colchicine to tubulin. Carba1 (100 μM) was used to compete with [ 3 H]-colchicine (50 nM) as described in the methods section. Each value represents the mean ± SEM of 3 independent experiments. Colchicine and nocodazole were used as positive and vinblastine as negative control. E Displacement of MTC from the colchicine site. Fluorescence emission spectra of 10 μM MTC and 10 μM tubulin in 10 mM phosphate-0.1 mM GTP buffer pH 7.0, in the absence or presence of increasing concentrations of Carba1. F Displacement isotherm at 25°C of the fluorescent probe MTC (10 μM) bound to tubulin (10 μM) by Carba1 (black line and circles). The solid line is the best-fit value of the binding equilibrium constant of the competitors, assuming a one-to-one binding to the same site. G, H Kymographs illustrating MT plus end growth in the presence of 15 μM tubulin, 20 nM m-Cherry EB3 without (control) or with 5 and 10 μM Carba1, PTX (100 nM) without or in combination with 10 μM Carba1, Fchitax-3 (100 nM) without or with 10 μM Carba1. I Quantification of Fchitax-3 accumulation frequencies per MT unit length in the presence of 15 μM tubulin with 20 nM mCherry-EB3 without (n=11) or with 10 μM Carba1 (n=13). Each value represents the mean ± SD of 2 independent experiments.

Journal: bioRxiv

Article Title: Two antagonistic microtubule targeting drugs act synergistically to kill cancer cells

doi: 10.1101/2020.02.06.936849

Figure Lengend Snippet: A Immunofluorescence analysis of the Carba1 effect on interphase and mitotic MTs. MTs in interphase (left panels) or in mitosis (right panels) were stained using an anti-tubulin antibody, as described in the methods section. DNA was stained using Hoechst reagent. Bars = 10 μm. B Time course of tubulin polymerization at 37°C in the presence of vehicle (DMSO, black line) and Carba1 at different concentrations (colored lines) as indicated, measured by turbidimetry at 350 nm. Purified tubulin: 30 μM in BRB80 buffer with 1 mM GTP. Each turbidity value represents the mean ± SEM from 3 independent experiments. C 12% ATTO 488-labeled MTs (12 μM free tubulin dimers) were grown from MT seeds stabilized by GMPCPP in the presence of different concentrations of Carba1 on a cover glass and then detected by TIRF microscopy. Representative kymographs for control and 4 μM Carba1 conditions, illustrating MT plus end growth. D Effect of Carba1 on the binding of [ 3 H]-colchicine to tubulin. Carba1 (100 μM) was used to compete with [ 3 H]-colchicine (50 nM) as described in the methods section. Each value represents the mean ± SEM of 3 independent experiments. Colchicine and nocodazole were used as positive and vinblastine as negative control. E Displacement of MTC from the colchicine site. Fluorescence emission spectra of 10 μM MTC and 10 μM tubulin in 10 mM phosphate-0.1 mM GTP buffer pH 7.0, in the absence or presence of increasing concentrations of Carba1. F Displacement isotherm at 25°C of the fluorescent probe MTC (10 μM) bound to tubulin (10 μM) by Carba1 (black line and circles). The solid line is the best-fit value of the binding equilibrium constant of the competitors, assuming a one-to-one binding to the same site. G, H Kymographs illustrating MT plus end growth in the presence of 15 μM tubulin, 20 nM m-Cherry EB3 without (control) or with 5 and 10 μM Carba1, PTX (100 nM) without or in combination with 10 μM Carba1, Fchitax-3 (100 nM) without or with 10 μM Carba1. I Quantification of Fchitax-3 accumulation frequencies per MT unit length in the presence of 15 μM tubulin with 20 nM mCherry-EB3 without (n=11) or with 10 μM Carba1 (n=13). Each value represents the mean ± SD of 2 independent experiments.

Article Snippet: HeLa Kyoto cells expressing EGFP-alpha-tubulin and H2B-mcherry were from Cell Lines Service, #300670.

Techniques: Immunofluorescence, Staining, Purification, Labeling, Microscopy, Binding Assay, Negative Control, Fluorescence

( A ) Promoter analysis using MatInspector (Genomatrix) revealed two putative SMAD-responsive elements in the Elmo1 promoter. The consensus SMAD-binding element (SBE) sequence GTCT was identified 153 base pairs (bp) upstream of the Elmo1 transcriptional start site, and the consensus TGFβ-inhibitory site (TIE) GNNTTGGNGN was identified 902 bp upstream of the Elmo1 transcriptional start site. Primers were designed to flank these sites (purple arrows). ( B ) Chromatin immunoprecipitation with an anti-SMAD3 antibody was used to isolate DNA fragments that were amplified by the primers designed to flank the Elmo1 TIE, but not the Elmo1 SBE, after overexpressing SMAD3 in NIH3T3 cells and treating with TGFβ1 (2 ng/ml) for 24 hr. Non-template (NTC) and no-antibody (no Ab) controls were used to verify the specificity of binding. ( C–E ) Lentiviral infection of Tgfbr2 cKO CD34+ SCC cells with the full-length Tgfbr2 gene inserted into the pLVX-IRES-mCherry vector resulted in rescue of Tgfbr2 mRNA by more than 4000-fold ( C–D ) and phosphorylated SMAD2 (p-SMAD2) in response to treatment with TGFβ1 (2 ng/ml) for 1 hr ( E ), compared to Tgfbr2 cKO CD34+ SCC cells infected with the empty pLVX-IRES-mCherry vector. No Tgfbr2 mRNA was detected in Tgfbr2 cKO CD34+ SCC cells infected with the empty pLVX-IRES-mCherry vector. Data represent the mean ± standard deviation; student’s t- test, ***p=0.000112. ( F–I ) Tumors generated from orthotopic transplantation of 100,000 Tgfbr2 cKO CD34+ SCC cells infected with empty vector or with full-length Tgfbr2 were dissociated and YFP+mCherry+, YFP+mCherry-CD34+ and YFP+mCherry-CD34− cells were isolated by FACS and subjected to RNA extraction. ( F ) Approximately 7.7% of the cKO SCC + empty vector total tumor bulk expressed mCherry, whereas 0.5% of the cKO SCC + Tgfbr2 expressed mCherry at the time of analysis. See also . The frequency of YFP+mCherry+CD34+ cells was significantly reduced in the rescued cKO SCC + Tgfbr2 tumor. ( G ) YFP+mCherry+ cells isolated from tumors generated from Tgfbr2 cKO CD34+ SCC cells infected with full-length Tgfbr2 expressed Tgfbr2 mRNA 250-fold over YFP+mCherry- cells isolated from the same tumor or YFP+mCherry+ cells isolated from tumors generated from Tgfbr2 cKO CD34+ SCC cells infected with empty vector (***p=0.000005). No Tgfbr2 mRNA was detected by qRT-PCR in YFP+mCherry- cells isolated from tumors generated from Tgfbr2 cKO CD34+ SCC cells infected with full-length Tgfbr2 or YFP+mCherry+ cells isolated from tumors generated from Tgfbr2 cKO CD34+ SCC cells infected with empty vector. ( H ) Rescue of TGFβRII abolished Elmo1 mRNA expression in YFP+mCherry+ cells isolated from tumors generated from Tgfbr2 cKO CD34+ SCC cells infected with full-length Tgfbr2 compared to YFP+mCherry-CD34+ cells isolated from the same tumor. Data represent the mean ± standard deviation. Asterisks denote statistical significance using two-tailed, unpaired student’s t -test; p***=9×10 −24 . Three different tumors for each condition have been analyzed. DOI: http://dx.doi.org/10.7554/eLife.22914.015

Journal: eLife

Article Title: De-repression of the RAC activator ELMO1 in cancer stem cells drives progression of TGFβ-deficient squamous cell carcinoma from transition zones

doi: 10.7554/eLife.22914

Figure Lengend Snippet: ( A ) Promoter analysis using MatInspector (Genomatrix) revealed two putative SMAD-responsive elements in the Elmo1 promoter. The consensus SMAD-binding element (SBE) sequence GTCT was identified 153 base pairs (bp) upstream of the Elmo1 transcriptional start site, and the consensus TGFβ-inhibitory site (TIE) GNNTTGGNGN was identified 902 bp upstream of the Elmo1 transcriptional start site. Primers were designed to flank these sites (purple arrows). ( B ) Chromatin immunoprecipitation with an anti-SMAD3 antibody was used to isolate DNA fragments that were amplified by the primers designed to flank the Elmo1 TIE, but not the Elmo1 SBE, after overexpressing SMAD3 in NIH3T3 cells and treating with TGFβ1 (2 ng/ml) for 24 hr. Non-template (NTC) and no-antibody (no Ab) controls were used to verify the specificity of binding. ( C–E ) Lentiviral infection of Tgfbr2 cKO CD34+ SCC cells with the full-length Tgfbr2 gene inserted into the pLVX-IRES-mCherry vector resulted in rescue of Tgfbr2 mRNA by more than 4000-fold ( C–D ) and phosphorylated SMAD2 (p-SMAD2) in response to treatment with TGFβ1 (2 ng/ml) for 1 hr ( E ), compared to Tgfbr2 cKO CD34+ SCC cells infected with the empty pLVX-IRES-mCherry vector. No Tgfbr2 mRNA was detected in Tgfbr2 cKO CD34+ SCC cells infected with the empty pLVX-IRES-mCherry vector. Data represent the mean ± standard deviation; student’s t- test, ***p=0.000112. ( F–I ) Tumors generated from orthotopic transplantation of 100,000 Tgfbr2 cKO CD34+ SCC cells infected with empty vector or with full-length Tgfbr2 were dissociated and YFP+mCherry+, YFP+mCherry-CD34+ and YFP+mCherry-CD34− cells were isolated by FACS and subjected to RNA extraction. ( F ) Approximately 7.7% of the cKO SCC + empty vector total tumor bulk expressed mCherry, whereas 0.5% of the cKO SCC + Tgfbr2 expressed mCherry at the time of analysis. See also . The frequency of YFP+mCherry+CD34+ cells was significantly reduced in the rescued cKO SCC + Tgfbr2 tumor. ( G ) YFP+mCherry+ cells isolated from tumors generated from Tgfbr2 cKO CD34+ SCC cells infected with full-length Tgfbr2 expressed Tgfbr2 mRNA 250-fold over YFP+mCherry- cells isolated from the same tumor or YFP+mCherry+ cells isolated from tumors generated from Tgfbr2 cKO CD34+ SCC cells infected with empty vector (***p=0.000005). No Tgfbr2 mRNA was detected by qRT-PCR in YFP+mCherry- cells isolated from tumors generated from Tgfbr2 cKO CD34+ SCC cells infected with full-length Tgfbr2 or YFP+mCherry+ cells isolated from tumors generated from Tgfbr2 cKO CD34+ SCC cells infected with empty vector. ( H ) Rescue of TGFβRII abolished Elmo1 mRNA expression in YFP+mCherry+ cells isolated from tumors generated from Tgfbr2 cKO CD34+ SCC cells infected with full-length Tgfbr2 compared to YFP+mCherry-CD34+ cells isolated from the same tumor. Data represent the mean ± standard deviation. Asterisks denote statistical significance using two-tailed, unpaired student’s t -test; p***=9×10 −24 . Three different tumors for each condition have been analyzed. DOI: http://dx.doi.org/10.7554/eLife.22914.015

Article Snippet: The Geneart site-direct mutagenesis kit (Thermofisher Scientific) was used on pCMV-Sport6 expressing the full-length Mus musculus Elmo1 gene (2,2 Kb) (GE Dharmacon), sequenced and subcloned into the multicloning site of the pLVX-IRES-mcherry lentiviral vector (clonetech, Mountain View, CA) using the NEB Quick Ligation Kit (New England Biolaps, Ipswitch, MA).

Techniques: Binding Assay, Sequencing, Chromatin Immunoprecipitation, Amplification, Infection, Plasmid Preparation, Standard Deviation, Generated, Transplantation Assay, Isolation, RNA Extraction, Quantitative RT-PCR, Expressing, Two Tailed Test

Tumors were generated from orthotopic transplantation of 100,000 Tgfbr2 cKO CD34+ SCC cells infected with empty vector pLVX-IRES-mCherry or with full-length Tgfbr2 inserted into the pLVX-IRES-mCherry vector. Three tumors for each condition were generated. The latency represents the day when the tumor is visible and palpable. The survival represents the day when the mouse is sacrificed due to tumor burden. Mice are sacrificed when the tumor exceeds the authorized size and volume according to Institutional Animal Care and Use Committee. Asterisks denote statistical significance using two-way ANOVA and Bonferroni post tests. p**<0.01, p*<0.05. DOI: http://dx.doi.org/10.7554/eLife.22914.017

Journal: eLife

Article Title: De-repression of the RAC activator ELMO1 in cancer stem cells drives progression of TGFβ-deficient squamous cell carcinoma from transition zones

doi: 10.7554/eLife.22914

Figure Lengend Snippet: Tumors were generated from orthotopic transplantation of 100,000 Tgfbr2 cKO CD34+ SCC cells infected with empty vector pLVX-IRES-mCherry or with full-length Tgfbr2 inserted into the pLVX-IRES-mCherry vector. Three tumors for each condition were generated. The latency represents the day when the tumor is visible and palpable. The survival represents the day when the mouse is sacrificed due to tumor burden. Mice are sacrificed when the tumor exceeds the authorized size and volume according to Institutional Animal Care and Use Committee. Asterisks denote statistical significance using two-way ANOVA and Bonferroni post tests. p**<0.01, p*<0.05. DOI: http://dx.doi.org/10.7554/eLife.22914.017

Article Snippet: The Geneart site-direct mutagenesis kit (Thermofisher Scientific) was used on pCMV-Sport6 expressing the full-length Mus musculus Elmo1 gene (2,2 Kb) (GE Dharmacon), sequenced and subcloned into the multicloning site of the pLVX-IRES-mcherry lentiviral vector (clonetech, Mountain View, CA) using the NEB Quick Ligation Kit (New England Biolaps, Ipswitch, MA).

Techniques: Generated, Transplantation Assay, Infection, Plasmid Preparation

To validate the specificity of the anti-ELMO1 antibody (white) and the expression of the ELMO1 hairpin resistant construct (ELMO1*), Tgfbr2 cKO CD34+ EYFP+ SCC cells were infected for 48 hr by the vector pLVX-IRES-mcherry control or the vector expressing a mutant form of ELMO1 (ELMO1*) that blocks the effect of the shRNA ELMO1 without affecting ELMO1 function. Immunofluorescence staining reveals that ELMO1 is recognized only in the pLVX-IRESmcherry-ELMO1* and correlated with the mcherry expression. Scale bars: 20 μm. DOI: http://dx.doi.org/10.7554/eLife.22914.025

Journal: eLife

Article Title: De-repression of the RAC activator ELMO1 in cancer stem cells drives progression of TGFβ-deficient squamous cell carcinoma from transition zones

doi: 10.7554/eLife.22914

Figure Lengend Snippet: To validate the specificity of the anti-ELMO1 antibody (white) and the expression of the ELMO1 hairpin resistant construct (ELMO1*), Tgfbr2 cKO CD34+ EYFP+ SCC cells were infected for 48 hr by the vector pLVX-IRES-mcherry control or the vector expressing a mutant form of ELMO1 (ELMO1*) that blocks the effect of the shRNA ELMO1 without affecting ELMO1 function. Immunofluorescence staining reveals that ELMO1 is recognized only in the pLVX-IRESmcherry-ELMO1* and correlated with the mcherry expression. Scale bars: 20 μm. DOI: http://dx.doi.org/10.7554/eLife.22914.025

Article Snippet: The Geneart site-direct mutagenesis kit (Thermofisher Scientific) was used on pCMV-Sport6 expressing the full-length Mus musculus Elmo1 gene (2,2 Kb) (GE Dharmacon), sequenced and subcloned into the multicloning site of the pLVX-IRES-mcherry lentiviral vector (clonetech, Mountain View, CA) using the NEB Quick Ligation Kit (New England Biolaps, Ipswitch, MA).

Techniques: Expressing, Construct, Infection, Plasmid Preparation, Mutagenesis, shRNA, Immunofluorescence, Staining

( A ) FACS analysis of tumors generated from orthotopic transplantation of 100,000 Tgfbr2 cKO CD34+ SCC cells infected with SH02 control or Elmo1 shRNA selected with puromycin and infected again with pLVX-IRES-mCherry or with the hairpin-resistant Elmo1 construct (ELMO1*) and selected based on mCherry expression. Three different tumors for each construct were analyzed. Approximately 32% of the cKO SCC SH02 or Elmo1 shRNA + empty vector total tumor bulk expressed mCherry, whereas less than 1.5% of the cKO SCC Elmo1 shRNA + ELMO1* expressed mCherry at the time of analysis. ( B ) Tumors were dissociated and YFP+mCherry-CD34+ and YFP+mCherry-CD34− cells were isolated by FACS and subjected to RNA extraction and qPCR analysis. We observed a 60% reduction in Elmo1 mRNA compared to CD34+ cells isolated from SH02 tumors. Infection of CD34+ Elmo1 shRNA SCC cells with the hairpin-resistant ELMO1* construct efficiently restored Elmo1 mRNA. Asterisks denote statistical significance using two-way ANOVA and Bonferroni post tests; p***<0.001. ( C ) 100,000 CD34+ cKO SCC cells which were infected with SH02 control, Elmo1 shRNA construct#1 or Elmo1 shRNA construct #2 were orthotopically transplanted into recipient mice and YFP+CD34+ cells were isolated from the resulting tumors using the same FACS strategy as employed in , and subjected to qPCR. Elmo1 mRNA was reduced by 53–61% in CD34+ cells isolated from tumors with knockdown of Elmo1 compared to SH02 tumors. *p=0.045 for construct #1 and **p=0.004 for construct #2. DOI: http://dx.doi.org/10.7554/eLife.22914.029

Journal: eLife

Article Title: De-repression of the RAC activator ELMO1 in cancer stem cells drives progression of TGFβ-deficient squamous cell carcinoma from transition zones

doi: 10.7554/eLife.22914

Figure Lengend Snippet: ( A ) FACS analysis of tumors generated from orthotopic transplantation of 100,000 Tgfbr2 cKO CD34+ SCC cells infected with SH02 control or Elmo1 shRNA selected with puromycin and infected again with pLVX-IRES-mCherry or with the hairpin-resistant Elmo1 construct (ELMO1*) and selected based on mCherry expression. Three different tumors for each construct were analyzed. Approximately 32% of the cKO SCC SH02 or Elmo1 shRNA + empty vector total tumor bulk expressed mCherry, whereas less than 1.5% of the cKO SCC Elmo1 shRNA + ELMO1* expressed mCherry at the time of analysis. ( B ) Tumors were dissociated and YFP+mCherry-CD34+ and YFP+mCherry-CD34− cells were isolated by FACS and subjected to RNA extraction and qPCR analysis. We observed a 60% reduction in Elmo1 mRNA compared to CD34+ cells isolated from SH02 tumors. Infection of CD34+ Elmo1 shRNA SCC cells with the hairpin-resistant ELMO1* construct efficiently restored Elmo1 mRNA. Asterisks denote statistical significance using two-way ANOVA and Bonferroni post tests; p***<0.001. ( C ) 100,000 CD34+ cKO SCC cells which were infected with SH02 control, Elmo1 shRNA construct#1 or Elmo1 shRNA construct #2 were orthotopically transplanted into recipient mice and YFP+CD34+ cells were isolated from the resulting tumors using the same FACS strategy as employed in , and subjected to qPCR. Elmo1 mRNA was reduced by 53–61% in CD34+ cells isolated from tumors with knockdown of Elmo1 compared to SH02 tumors. *p=0.045 for construct #1 and **p=0.004 for construct #2. DOI: http://dx.doi.org/10.7554/eLife.22914.029

Article Snippet: The Geneart site-direct mutagenesis kit (Thermofisher Scientific) was used on pCMV-Sport6 expressing the full-length Mus musculus Elmo1 gene (2,2 Kb) (GE Dharmacon), sequenced and subcloned into the multicloning site of the pLVX-IRES-mcherry lentiviral vector (clonetech, Mountain View, CA) using the NEB Quick Ligation Kit (New England Biolaps, Ipswitch, MA).

Techniques: Generated, Transplantation Assay, Infection, shRNA, Construct, Expressing, Plasmid Preparation, Isolation, RNA Extraction

( A ) Infection of CD34+ Elmo1 shRNA SCC cells with the hairpin-resistant ELMO1* construct efficiently restored ELMO1 protein expression in the generated tumors as shown by immunofluorescence with an antibody against ELMO1. Scale bars: 10 μm. ( B ) 100,000 CD34+ cKO SCC cells which were infected with SH02 control, Elmo1 shRNA construct #2 or Elmo1 shRNA construct #2 with the hairpin-resistant ELMO1* were orthotopically transplanted into recipient mice and CD34+ YFP+mCherry+ cells were isolated from the resulting tumors using the same FACS strategy as employed in , and subjected to qPCR. qPCR analysis of genes implicated in EMT, invasion and metastasis revealed a significant reduction in their mRNA expression in CD34+ cells isolated from Tgfbr2 cKO tumors with knockdown of Elmo1 compared to SH02 control tumors. See also . The level of mRNA expression of these genes is restored or increased in the cells expressing the hairpin-resistant ELMO*1 construct. Data represent the mean ± standard deviation. Asterisks denote statistical significance using two-way ANOVA and Bonferroni post tests compared to SHO2; p *<0.05, p** <0.01, p*** <0.001. . DOI: http://dx.doi.org/10.7554/eLife.22914.030

Journal: eLife

Article Title: De-repression of the RAC activator ELMO1 in cancer stem cells drives progression of TGFβ-deficient squamous cell carcinoma from transition zones

doi: 10.7554/eLife.22914

Figure Lengend Snippet: ( A ) Infection of CD34+ Elmo1 shRNA SCC cells with the hairpin-resistant ELMO1* construct efficiently restored ELMO1 protein expression in the generated tumors as shown by immunofluorescence with an antibody against ELMO1. Scale bars: 10 μm. ( B ) 100,000 CD34+ cKO SCC cells which were infected with SH02 control, Elmo1 shRNA construct #2 or Elmo1 shRNA construct #2 with the hairpin-resistant ELMO1* were orthotopically transplanted into recipient mice and CD34+ YFP+mCherry+ cells were isolated from the resulting tumors using the same FACS strategy as employed in , and subjected to qPCR. qPCR analysis of genes implicated in EMT, invasion and metastasis revealed a significant reduction in their mRNA expression in CD34+ cells isolated from Tgfbr2 cKO tumors with knockdown of Elmo1 compared to SH02 control tumors. See also . The level of mRNA expression of these genes is restored or increased in the cells expressing the hairpin-resistant ELMO*1 construct. Data represent the mean ± standard deviation. Asterisks denote statistical significance using two-way ANOVA and Bonferroni post tests compared to SHO2; p *<0.05, p** <0.01, p*** <0.001. . DOI: http://dx.doi.org/10.7554/eLife.22914.030

Article Snippet: The Geneart site-direct mutagenesis kit (Thermofisher Scientific) was used on pCMV-Sport6 expressing the full-length Mus musculus Elmo1 gene (2,2 Kb) (GE Dharmacon), sequenced and subcloned into the multicloning site of the pLVX-IRES-mcherry lentiviral vector (clonetech, Mountain View, CA) using the NEB Quick Ligation Kit (New England Biolaps, Ipswitch, MA).

Techniques: Infection, shRNA, Construct, Expressing, Generated, Immunofluorescence, Isolation, Standard Deviation