f003 Search Results


96
SCIENION sciflexarrayer s3
Sciflexarrayer S3, supplied by SCIENION, used in various techniques. Bioz Stars score: 96/100, based on 1 PubMed citations. ZERO BIAS - scores, article reviews, protocol conditions and more
https://www.bioz.com/result/sciflexarrayer s3/product/SCIENION
Average 96 stars, based on 1 article reviews
sciflexarrayer s3 - by Bioz Stars, 2025-11
96/100 stars
  Buy from Supplier

94
Carolina Biological aiptasia clonal lines f003
a Phylogenetic tree adapted from . The four microalgae used for the comparative analysis belong to the SAR supergroup: B. minutum strain SSB01 (symbiont) belongs to the phylum Dinoflagellata, C. velia belongs to the phylum Apicomplexa, and both M. gaditana and N. oculata are members of Ochrophyta. The additional microalgae screened belong to two different phyla: D. salina and Isochrysis sp. - Haptophyta and C. parkaea and Chlorella sp . - Chlorophyta (images in ). b <t>Aiptasia</t> larvae 1-, 2-, and 6-day(s) post infection (dpi) with SSB01, M. gaditana , N. oculata , and C. velia , as indicated. Larvae were infected at 4-6 days post fertilisation (dpf) for 24 hours and were washed into fresh FASW. Images are DIC and red autofluorescence of algal photosynthetic pigments, scale bar represents 25 µm. c All microalgae, SSB01, M. gaditana , N. oculata , and C. velia ., are taken up in the endodermal tissue. Autofluorescence of algal photosynthetic pigment (white), Hoechst-stained nuclei (cyan), phalloidin-stained F-actin (magenta). Scale bar for whole larva represents 25 µm and scale bar for close up represents 10 µm. d Percentage of Aiptasia larvae infected after exposure to 1.0 × 10 5 cells/ml SSB01, M. gaditana , N. oculata , or C. velia for 24 hours followed by a washout into fresh FASW (indicated by the arrow and dotted line). Error bars indicate mean ± SEM of 4 independent replicates. e Average number of algal cells/larva after exposure to 1.0 × 10 5 cells/ml of SSB01, M. gaditana , N. oculata , or C. velia for 24 hours after which larvae were washed into fresh FASW. Error bars are mean ± SEM of 4 independent replicates.
Aiptasia Clonal Lines F003, supplied by Carolina Biological, used in various techniques. Bioz Stars score: 94/100, based on 1 PubMed citations. ZERO BIAS - scores, article reviews, protocol conditions and more
https://www.bioz.com/result/aiptasia clonal lines f003/product/Carolina Biological
Average 94 stars, based on 1 article reviews
aiptasia clonal lines f003 - by Bioz Stars, 2025-11
94/100 stars
  Buy from Supplier

90
BioSino Inc high density lipoprotein-cholesterol (hdl-c, cat.f003)
a Phylogenetic tree adapted from . The four microalgae used for the comparative analysis belong to the SAR supergroup: B. minutum strain SSB01 (symbiont) belongs to the phylum Dinoflagellata, C. velia belongs to the phylum Apicomplexa, and both M. gaditana and N. oculata are members of Ochrophyta. The additional microalgae screened belong to two different phyla: D. salina and Isochrysis sp. - Haptophyta and C. parkaea and Chlorella sp . - Chlorophyta (images in ). b <t>Aiptasia</t> larvae 1-, 2-, and 6-day(s) post infection (dpi) with SSB01, M. gaditana , N. oculata , and C. velia , as indicated. Larvae were infected at 4-6 days post fertilisation (dpf) for 24 hours and were washed into fresh FASW. Images are DIC and red autofluorescence of algal photosynthetic pigments, scale bar represents 25 µm. c All microalgae, SSB01, M. gaditana , N. oculata , and C. velia ., are taken up in the endodermal tissue. Autofluorescence of algal photosynthetic pigment (white), Hoechst-stained nuclei (cyan), phalloidin-stained F-actin (magenta). Scale bar for whole larva represents 25 µm and scale bar for close up represents 10 µm. d Percentage of Aiptasia larvae infected after exposure to 1.0 × 10 5 cells/ml SSB01, M. gaditana , N. oculata , or C. velia for 24 hours followed by a washout into fresh FASW (indicated by the arrow and dotted line). Error bars indicate mean ± SEM of 4 independent replicates. e Average number of algal cells/larva after exposure to 1.0 × 10 5 cells/ml of SSB01, M. gaditana , N. oculata , or C. velia for 24 hours after which larvae were washed into fresh FASW. Error bars are mean ± SEM of 4 independent replicates.
High Density Lipoprotein Cholesterol (Hdl C, Cat.F003), supplied by BioSino Inc, used in various techniques. Bioz Stars score: 90/100, based on 1 PubMed citations. ZERO BIAS - scores, article reviews, protocol conditions and more
https://www.bioz.com/result/high density lipoprotein-cholesterol (hdl-c, cat.f003)/product/BioSino Inc
Average 90 stars, based on 1 article reviews
high density lipoprotein-cholesterol (hdl-c, cat.f003) - by Bioz Stars, 2025-11
90/100 stars
  Buy from Supplier

90
Finnigan Corporation massenspektrometer 3200 f-003
a Phylogenetic tree adapted from . The four microalgae used for the comparative analysis belong to the SAR supergroup: B. minutum strain SSB01 (symbiont) belongs to the phylum Dinoflagellata, C. velia belongs to the phylum Apicomplexa, and both M. gaditana and N. oculata are members of Ochrophyta. The additional microalgae screened belong to two different phyla: D. salina and Isochrysis sp. - Haptophyta and C. parkaea and Chlorella sp . - Chlorophyta (images in ). b <t>Aiptasia</t> larvae 1-, 2-, and 6-day(s) post infection (dpi) with SSB01, M. gaditana , N. oculata , and C. velia , as indicated. Larvae were infected at 4-6 days post fertilisation (dpf) for 24 hours and were washed into fresh FASW. Images are DIC and red autofluorescence of algal photosynthetic pigments, scale bar represents 25 µm. c All microalgae, SSB01, M. gaditana , N. oculata , and C. velia ., are taken up in the endodermal tissue. Autofluorescence of algal photosynthetic pigment (white), Hoechst-stained nuclei (cyan), phalloidin-stained F-actin (magenta). Scale bar for whole larva represents 25 µm and scale bar for close up represents 10 µm. d Percentage of Aiptasia larvae infected after exposure to 1.0 × 10 5 cells/ml SSB01, M. gaditana , N. oculata , or C. velia for 24 hours followed by a washout into fresh FASW (indicated by the arrow and dotted line). Error bars indicate mean ± SEM of 4 independent replicates. e Average number of algal cells/larva after exposure to 1.0 × 10 5 cells/ml of SSB01, M. gaditana , N. oculata , or C. velia for 24 hours after which larvae were washed into fresh FASW. Error bars are mean ± SEM of 4 independent replicates.
Massenspektrometer 3200 F 003, supplied by Finnigan Corporation, used in various techniques. Bioz Stars score: 90/100, based on 1 PubMed citations. ZERO BIAS - scores, article reviews, protocol conditions and more
https://www.bioz.com/result/massenspektrometer 3200 f-003/product/Finnigan Corporation
Average 90 stars, based on 1 article reviews
massenspektrometer 3200 f-003 - by Bioz Stars, 2025-11
90/100 stars
  Buy from Supplier

90
Shenzhen Technology Co Ltd hcy-cv19-utm
a Phylogenetic tree adapted from . The four microalgae used for the comparative analysis belong to the SAR supergroup: B. minutum strain SSB01 (symbiont) belongs to the phylum Dinoflagellata, C. velia belongs to the phylum Apicomplexa, and both M. gaditana and N. oculata are members of Ochrophyta. The additional microalgae screened belong to two different phyla: D. salina and Isochrysis sp. - Haptophyta and C. parkaea and Chlorella sp . - Chlorophyta (images in ). b <t>Aiptasia</t> larvae 1-, 2-, and 6-day(s) post infection (dpi) with SSB01, M. gaditana , N. oculata , and C. velia , as indicated. Larvae were infected at 4-6 days post fertilisation (dpf) for 24 hours and were washed into fresh FASW. Images are DIC and red autofluorescence of algal photosynthetic pigments, scale bar represents 25 µm. c All microalgae, SSB01, M. gaditana , N. oculata , and C. velia ., are taken up in the endodermal tissue. Autofluorescence of algal photosynthetic pigment (white), Hoechst-stained nuclei (cyan), phalloidin-stained F-actin (magenta). Scale bar for whole larva represents 25 µm and scale bar for close up represents 10 µm. d Percentage of Aiptasia larvae infected after exposure to 1.0 × 10 5 cells/ml SSB01, M. gaditana , N. oculata , or C. velia for 24 hours followed by a washout into fresh FASW (indicated by the arrow and dotted line). Error bars indicate mean ± SEM of 4 independent replicates. e Average number of algal cells/larva after exposure to 1.0 × 10 5 cells/ml of SSB01, M. gaditana , N. oculata , or C. velia for 24 hours after which larvae were washed into fresh FASW. Error bars are mean ± SEM of 4 independent replicates.
Hcy Cv19 Utm, supplied by Shenzhen Technology Co Ltd, used in various techniques. Bioz Stars score: 90/100, based on 1 PubMed citations. ZERO BIAS - scores, article reviews, protocol conditions and more
https://www.bioz.com/result/hcy-cv19-utm/product/Shenzhen Technology Co Ltd
Average 90 stars, based on 1 article reviews
hcy-cv19-utm - by Bioz Stars, 2025-11
90/100 stars
  Buy from Supplier

Image Search Results


a Phylogenetic tree adapted from . The four microalgae used for the comparative analysis belong to the SAR supergroup: B. minutum strain SSB01 (symbiont) belongs to the phylum Dinoflagellata, C. velia belongs to the phylum Apicomplexa, and both M. gaditana and N. oculata are members of Ochrophyta. The additional microalgae screened belong to two different phyla: D. salina and Isochrysis sp. - Haptophyta and C. parkaea and Chlorella sp . - Chlorophyta (images in ). b Aiptasia larvae 1-, 2-, and 6-day(s) post infection (dpi) with SSB01, M. gaditana , N. oculata , and C. velia , as indicated. Larvae were infected at 4-6 days post fertilisation (dpf) for 24 hours and were washed into fresh FASW. Images are DIC and red autofluorescence of algal photosynthetic pigments, scale bar represents 25 µm. c All microalgae, SSB01, M. gaditana , N. oculata , and C. velia ., are taken up in the endodermal tissue. Autofluorescence of algal photosynthetic pigment (white), Hoechst-stained nuclei (cyan), phalloidin-stained F-actin (magenta). Scale bar for whole larva represents 25 µm and scale bar for close up represents 10 µm. d Percentage of Aiptasia larvae infected after exposure to 1.0 × 10 5 cells/ml SSB01, M. gaditana , N. oculata , or C. velia for 24 hours followed by a washout into fresh FASW (indicated by the arrow and dotted line). Error bars indicate mean ± SEM of 4 independent replicates. e Average number of algal cells/larva after exposure to 1.0 × 10 5 cells/ml of SSB01, M. gaditana , N. oculata , or C. velia for 24 hours after which larvae were washed into fresh FASW. Error bars are mean ± SEM of 4 independent replicates.

Journal: bioRxiv

Article Title: Dinoflagellate symbionts escape vomocytosis by host cell immune suppression

doi: 10.1101/864579

Figure Lengend Snippet: a Phylogenetic tree adapted from . The four microalgae used for the comparative analysis belong to the SAR supergroup: B. minutum strain SSB01 (symbiont) belongs to the phylum Dinoflagellata, C. velia belongs to the phylum Apicomplexa, and both M. gaditana and N. oculata are members of Ochrophyta. The additional microalgae screened belong to two different phyla: D. salina and Isochrysis sp. - Haptophyta and C. parkaea and Chlorella sp . - Chlorophyta (images in ). b Aiptasia larvae 1-, 2-, and 6-day(s) post infection (dpi) with SSB01, M. gaditana , N. oculata , and C. velia , as indicated. Larvae were infected at 4-6 days post fertilisation (dpf) for 24 hours and were washed into fresh FASW. Images are DIC and red autofluorescence of algal photosynthetic pigments, scale bar represents 25 µm. c All microalgae, SSB01, M. gaditana , N. oculata , and C. velia ., are taken up in the endodermal tissue. Autofluorescence of algal photosynthetic pigment (white), Hoechst-stained nuclei (cyan), phalloidin-stained F-actin (magenta). Scale bar for whole larva represents 25 µm and scale bar for close up represents 10 µm. d Percentage of Aiptasia larvae infected after exposure to 1.0 × 10 5 cells/ml SSB01, M. gaditana , N. oculata , or C. velia for 24 hours followed by a washout into fresh FASW (indicated by the arrow and dotted line). Error bars indicate mean ± SEM of 4 independent replicates. e Average number of algal cells/larva after exposure to 1.0 × 10 5 cells/ml of SSB01, M. gaditana , N. oculata , or C. velia for 24 hours after which larvae were washed into fresh FASW. Error bars are mean ± SEM of 4 independent replicates.

Article Snippet: Aiptasia clonal lines F003 and CC7 (Carolina Biological Supply Company #162865; Burlington, USA) were induced to spawn following the previously described protocol ( ).

Techniques: Infection, Staining

Additional microalgae screened: Isochrysis sp., Chlorella sp., D. salina, and C. parkaea. Aiptasia larvae were infected at 4-6 days post fertilisation (dpf) for 24 hours and were washed into fresh FASW. Images are DIC and red autofluorescence of algal photosynthetic pigments.

Journal: bioRxiv

Article Title: Dinoflagellate symbionts escape vomocytosis by host cell immune suppression

doi: 10.1101/864579

Figure Lengend Snippet: Additional microalgae screened: Isochrysis sp., Chlorella sp., D. salina, and C. parkaea. Aiptasia larvae were infected at 4-6 days post fertilisation (dpf) for 24 hours and were washed into fresh FASW. Images are DIC and red autofluorescence of algal photosynthetic pigments.

Article Snippet: Aiptasia clonal lines F003 and CC7 (Carolina Biological Supply Company #162865; Burlington, USA) were induced to spawn following the previously described protocol ( ).

Techniques: Infection

a Schematic of Aiptasia larvae used for cell-type specific sequencing. Ectodermal cells were removed resulting in only endodermal cells, which were dissociated and selected for based on contents: aposymbiotic cells from symbiotic larvae (SSB01-Apo), symbiotic cells from symbiotic larvae (SSB01), aposymbiotic cells from aposymbiotic larvae (Apo), cells containing M. gaditana from larvae infected with M. gaditana (Mg), and aposymbiotic cells from larvae infected with M. gaditana (Mg-Apo). b Principal Component Analysis (PCA) plot of host gene expression in different conditions.

Journal: bioRxiv

Article Title: Dinoflagellate symbionts escape vomocytosis by host cell immune suppression

doi: 10.1101/864579

Figure Lengend Snippet: a Schematic of Aiptasia larvae used for cell-type specific sequencing. Ectodermal cells were removed resulting in only endodermal cells, which were dissociated and selected for based on contents: aposymbiotic cells from symbiotic larvae (SSB01-Apo), symbiotic cells from symbiotic larvae (SSB01), aposymbiotic cells from aposymbiotic larvae (Apo), cells containing M. gaditana from larvae infected with M. gaditana (Mg), and aposymbiotic cells from larvae infected with M. gaditana (Mg-Apo). b Principal Component Analysis (PCA) plot of host gene expression in different conditions.

Article Snippet: Aiptasia clonal lines F003 and CC7 (Carolina Biological Supply Company #162865; Burlington, USA) were induced to spawn following the previously described protocol ( ).

Techniques: Sequencing, Infection, Expressing

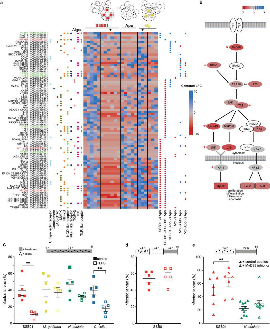
a Several genes in immunity related pathways are differentially downregulated in SSB01 (symbiont) containing cells, but not in M. gaditana (Mg) containing cells, or aposymbiotic cells from infected larvae (values indicated centred log fold change according to Deseq2 with downregulation in red and upregulation in blue). The heatmap shows all differentially regulated genes SSB01 vs Apo, SSB01 vs SSB01-Apo, SSB01-Apo vs Apo, Mg vs Apo, Mg vs Mg-Apo, Mg-Apo vs Apo within the following KEGG pathways: C-type lectin receptor signalling pathway (ko04625), Complement and coagulation cascades (ko04610), JAK-STAT (ko04630), MAPK (ko04010), NF-κB (ko04064), NOD-like receptor (ko04621), RIG-I-like receptor (ko04622), TGFβ (ko04350), TNF (ko04668), and TLR-like receptor (ko04620). Significantly differentially expressed genes compared between populations of single cells are indicated with blue (up-regulated) or red (down-regulated) dots. Gene names in green indicate multiple transcripts annotated as the same gene (TRAF3) and gene names in red are those of special interest as mentioned throughout the text. KEGG annotation was automated based on homology. b Simplified TLR pathway according to KEGG annotations (genes in ‘white’ could not be identified in Aiptasia ) representing differential gene expression between symbiotic cells vs . aposymbiotic cells from naïve larvae. Asterisks indicate statistically significant changes. c Percentage of SSB01 (symbiont)-infected Aiptasia larvae is reduced ( p =0.0057, t=5.391) when larvae are pre-treated for 1 hour with LPS, followed by a 24-hour exposure to microalgae and LPS. Percentage of C. velia -infected larvae is also reduced ( p =0.0034, t=6.205), but to a lesser degree, but there was no effect observed for M. gaditana- or N. oculata -infected larvae. d LPS exposure for 24 h after established symbiosis (24 h infection + 24h of incubation without free SSB01) does not influence SSB01 maintenance. e MyD88 inhibition enhances maintenance of SSB01 in larvae ( p =0.0073, t=3.979), while N. oculata maintenance is not affected. All graphs show individual values plus mean ± SEM. ** indicates p<0.01 in two tailed paired (c,e) or unpaired (d) t-test.

Journal: bioRxiv

Article Title: Dinoflagellate symbionts escape vomocytosis by host cell immune suppression

doi: 10.1101/864579

Figure Lengend Snippet: a Several genes in immunity related pathways are differentially downregulated in SSB01 (symbiont) containing cells, but not in M. gaditana (Mg) containing cells, or aposymbiotic cells from infected larvae (values indicated centred log fold change according to Deseq2 with downregulation in red and upregulation in blue). The heatmap shows all differentially regulated genes SSB01 vs Apo, SSB01 vs SSB01-Apo, SSB01-Apo vs Apo, Mg vs Apo, Mg vs Mg-Apo, Mg-Apo vs Apo within the following KEGG pathways: C-type lectin receptor signalling pathway (ko04625), Complement and coagulation cascades (ko04610), JAK-STAT (ko04630), MAPK (ko04010), NF-κB (ko04064), NOD-like receptor (ko04621), RIG-I-like receptor (ko04622), TGFβ (ko04350), TNF (ko04668), and TLR-like receptor (ko04620). Significantly differentially expressed genes compared between populations of single cells are indicated with blue (up-regulated) or red (down-regulated) dots. Gene names in green indicate multiple transcripts annotated as the same gene (TRAF3) and gene names in red are those of special interest as mentioned throughout the text. KEGG annotation was automated based on homology. b Simplified TLR pathway according to KEGG annotations (genes in ‘white’ could not be identified in Aiptasia ) representing differential gene expression between symbiotic cells vs . aposymbiotic cells from naïve larvae. Asterisks indicate statistically significant changes. c Percentage of SSB01 (symbiont)-infected Aiptasia larvae is reduced ( p =0.0057, t=5.391) when larvae are pre-treated for 1 hour with LPS, followed by a 24-hour exposure to microalgae and LPS. Percentage of C. velia -infected larvae is also reduced ( p =0.0034, t=6.205), but to a lesser degree, but there was no effect observed for M. gaditana- or N. oculata -infected larvae. d LPS exposure for 24 h after established symbiosis (24 h infection + 24h of incubation without free SSB01) does not influence SSB01 maintenance. e MyD88 inhibition enhances maintenance of SSB01 in larvae ( p =0.0073, t=3.979), while N. oculata maintenance is not affected. All graphs show individual values plus mean ± SEM. ** indicates p<0.01 in two tailed paired (c,e) or unpaired (d) t-test.

Article Snippet: Aiptasia clonal lines F003 and CC7 (Carolina Biological Supply Company #162865; Burlington, USA) were induced to spawn following the previously described protocol ( ).

Techniques: Infection, Coagulation, Expressing, Incubation, Inhibition, Two Tailed Test

Phylogenetic analysis of ERK5 and MEK5 from Aiptasia . a + b are collapsed trees of Aiptasia MAPK (a) or MAP2K (b) in comparison to several other cnidarian and vertebrate species. Red arrowheads or writing indicate presence of an Aiptasia homolog. Both Aiptasia ERK5 and MEK5 cluster within ERK5 (MAPK7) or MEK5 (MAP2K5), respectively. Full tree can be accessed through file S1 and S2.

Journal: bioRxiv

Article Title: Dinoflagellate symbionts escape vomocytosis by host cell immune suppression

doi: 10.1101/864579

Figure Lengend Snippet: Phylogenetic analysis of ERK5 and MEK5 from Aiptasia . a + b are collapsed trees of Aiptasia MAPK (a) or MAP2K (b) in comparison to several other cnidarian and vertebrate species. Red arrowheads or writing indicate presence of an Aiptasia homolog. Both Aiptasia ERK5 and MEK5 cluster within ERK5 (MAPK7) or MEK5 (MAP2K5), respectively. Full tree can be accessed through file S1 and S2.

Article Snippet: Aiptasia clonal lines F003 and CC7 (Carolina Biological Supply Company #162865; Burlington, USA) were induced to spawn following the previously described protocol ( ).

Techniques:

a ERK5 inhibition with XMD17-109 reduces fraction of symbiotic larvae, when pre-treated for 1h and treated during 24h infection. Lines indicate mean ± SEM, * indicates p =0.0135, t=3.729 in two-tailed paired t-test. b L arvae with normal ERK5 activity are able to form a LAMP1-positive symbiosome, while larvae treated with XMD17-109 to inhibit activity of ERK5 show massively reduced accumulation of LAMP1 when pre-treated for 1h and treated during 5 h infection. LAMP1 (magenta); Hoechst (cyan); microalgae (white). Scale bar represents 10 µm. c ERK5 inhibition significantly reduces fraction of symbionts with LAMP1 accumulation. Lines indicate mean ± SEM, ** indicates p =0.0043, t=15.14 in two-tailed paired t-test. d Model of algal uptake in Aiptasia endodermal cells. While uptake of Symbionts (SSB01, red) leads to downregulation of immunity genes, until a functional symbiosomes is formed, where this is no longer necessary, other non-symbiotic microalgae (yellow) elicit no strong transcriptomic response in the host cells and are expelled by a vomocytosis-like process.

Journal: bioRxiv

Article Title: Dinoflagellate symbionts escape vomocytosis by host cell immune suppression

doi: 10.1101/864579

Figure Lengend Snippet: a ERK5 inhibition with XMD17-109 reduces fraction of symbiotic larvae, when pre-treated for 1h and treated during 24h infection. Lines indicate mean ± SEM, * indicates p =0.0135, t=3.729 in two-tailed paired t-test. b L arvae with normal ERK5 activity are able to form a LAMP1-positive symbiosome, while larvae treated with XMD17-109 to inhibit activity of ERK5 show massively reduced accumulation of LAMP1 when pre-treated for 1h and treated during 5 h infection. LAMP1 (magenta); Hoechst (cyan); microalgae (white). Scale bar represents 10 µm. c ERK5 inhibition significantly reduces fraction of symbionts with LAMP1 accumulation. Lines indicate mean ± SEM, ** indicates p =0.0043, t=15.14 in two-tailed paired t-test. d Model of algal uptake in Aiptasia endodermal cells. While uptake of Symbionts (SSB01, red) leads to downregulation of immunity genes, until a functional symbiosomes is formed, where this is no longer necessary, other non-symbiotic microalgae (yellow) elicit no strong transcriptomic response in the host cells and are expelled by a vomocytosis-like process.

Article Snippet: Aiptasia clonal lines F003 and CC7 (Carolina Biological Supply Company #162865; Burlington, USA) were induced to spawn following the previously described protocol ( ).

Techniques: Inhibition, Infection, Two Tailed Test, Activity Assay, Functional Assay