C-12500 Search Results


94
PromoCell huasmc
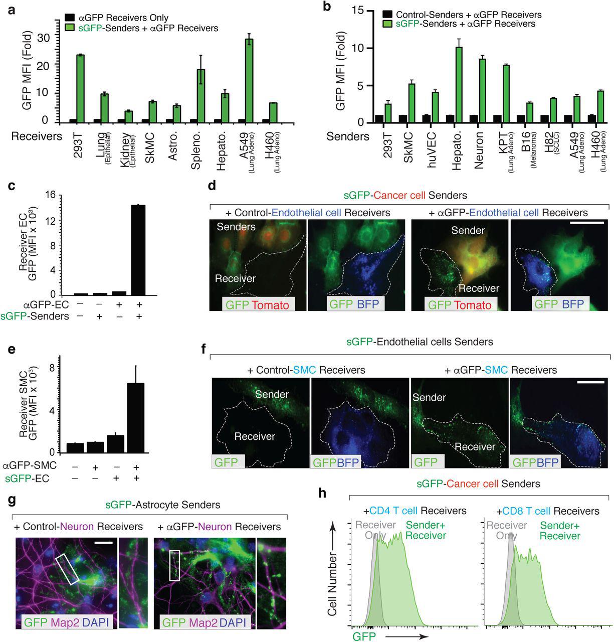
a, b. G-baToN can detect cancer cell-endothelial cell (EC) interactions. HUVECs expressing αGFP were co-cultured with or without Tomato pos sGFP-expressing lung cancer sender cells at a 1:1 ratio for 24 hours. ( a ) Representative images of Tomato pos sGFP-expressing lung cancer sender cells co-cultured with either <t>control</t> <t>HUVEC</t> receiver cells (HUVECs expressing BFP) or αGFP HUVEC receiver cells at a 1:1 ratio for 24 hours. Scale bars = 50 μm. ( b ) MFI of GFP on PI neg Tomato neg BFP pos CD31 pos Receiver cells was assessed by flow cytometry and is shown as mean +/- SD of triplicate cultures. ** p<0.01, n=3. c , d. G-baToN can detect endothelial cell (EC)-smooth muscle cell (SMC) interactions. Primary human umbilical artery smooth muscle cells <t>(HUASMC)</t> expressing αGFP were co-cultured with or without sGFP-expressing HUVEC senders cells at a 1:1 ratio for 24 hours. ( c ) Representative images of sGFP-expressing HUVEC sender cells co-cultured with either control HUASMC receiver cells (expressing BFP) or αGFP HUASMC receiver cells at a 1:1 ratio for 24 hours. Scale bars = 50 μm. ( d ) MFI of GFP on PI neg BFP pos receiver cells was assessed by flow cytometry and is shown as mean +/- SD of triplicate cultures. ** p<0.01, n=3. e , f , g. G-baToN can detect cancer cell-endothelial cell (EC) interactions in 3D-microfluidic culture. ( e ) Details on design of 3D-microfluidic devices for cancer cell-endothelial cell co-culture. ( f ) Representative images of Tomato pos sGFP-expressing lung cancer sender cells co-cultured with either control HUVEC receiver cells (HUVECs expressing BFP) or αGFP HUVEC receiver cells at a 1:10 ratio for 24 hours. Scale bars = 200 μm. ( g ) Average number of GFP pos hUVEC after co-culture with cancer cells for 24 h. 10 areas from three chips with 200X magnification were used for the quantification. ** p<0.01, n = 10.
Huasmc, supplied by PromoCell, used in various techniques. Bioz Stars score: 94/100, based on 1 PubMed citations. ZERO BIAS - scores, article reviews, protocol conditions and more
https://www.bioz.com/result/huasmc/product/PromoCell
Average 94 stars, based on 1 article reviews
huasmc - by Bioz Stars, 2025-11
94/100 stars
  Buy from Supplier

90
Millipore cytochrome c (z95%)
a, b. G-baToN can detect cancer cell-endothelial cell (EC) interactions. HUVECs expressing αGFP were co-cultured with or without Tomato pos sGFP-expressing lung cancer sender cells at a 1:1 ratio for 24 hours. ( a ) Representative images of Tomato pos sGFP-expressing lung cancer sender cells co-cultured with either <t>control</t> <t>HUVEC</t> receiver cells (HUVECs expressing BFP) or αGFP HUVEC receiver cells at a 1:1 ratio for 24 hours. Scale bars = 50 μm. ( b ) MFI of GFP on PI neg Tomato neg BFP pos CD31 pos Receiver cells was assessed by flow cytometry and is shown as mean +/- SD of triplicate cultures. ** p<0.01, n=3. c , d. G-baToN can detect endothelial cell (EC)-smooth muscle cell (SMC) interactions. Primary human umbilical artery smooth muscle cells <t>(HUASMC)</t> expressing αGFP were co-cultured with or without sGFP-expressing HUVEC senders cells at a 1:1 ratio for 24 hours. ( c ) Representative images of sGFP-expressing HUVEC sender cells co-cultured with either control HUASMC receiver cells (expressing BFP) or αGFP HUASMC receiver cells at a 1:1 ratio for 24 hours. Scale bars = 50 μm. ( d ) MFI of GFP on PI neg BFP pos receiver cells was assessed by flow cytometry and is shown as mean +/- SD of triplicate cultures. ** p<0.01, n=3. e , f , g. G-baToN can detect cancer cell-endothelial cell (EC) interactions in 3D-microfluidic culture. ( e ) Details on design of 3D-microfluidic devices for cancer cell-endothelial cell co-culture. ( f ) Representative images of Tomato pos sGFP-expressing lung cancer sender cells co-cultured with either control HUVEC receiver cells (HUVECs expressing BFP) or αGFP HUVEC receiver cells at a 1:10 ratio for 24 hours. Scale bars = 200 μm. ( g ) Average number of GFP pos hUVEC after co-culture with cancer cells for 24 h. 10 areas from three chips with 200X magnification were used for the quantification. ** p<0.01, n = 10.
Cytochrome C (Z95%), supplied by Millipore, used in various techniques. Bioz Stars score: 90/100, based on 1 PubMed citations. ZERO BIAS - scores, article reviews, protocol conditions and more
https://www.bioz.com/result/cytochrome c (z95%)/product/Millipore
Average 90 stars, based on 1 article reviews
cytochrome c (z95%) - by Bioz Stars, 2025-11
90/100 stars
  Buy from Supplier

90
Sangon Biotech cytochrome c 12500 da
a, b. G-baToN can detect cancer cell-endothelial cell (EC) interactions. HUVECs expressing αGFP were co-cultured with or without Tomato pos sGFP-expressing lung cancer sender cells at a 1:1 ratio for 24 hours. ( a ) Representative images of Tomato pos sGFP-expressing lung cancer sender cells co-cultured with either <t>control</t> <t>HUVEC</t> receiver cells (HUVECs expressing BFP) or αGFP HUVEC receiver cells at a 1:1 ratio for 24 hours. Scale bars = 50 μm. ( b ) MFI of GFP on PI neg Tomato neg BFP pos CD31 pos Receiver cells was assessed by flow cytometry and is shown as mean +/- SD of triplicate cultures. ** p<0.01, n=3. c , d. G-baToN can detect endothelial cell (EC)-smooth muscle cell (SMC) interactions. Primary human umbilical artery smooth muscle cells <t>(HUASMC)</t> expressing αGFP were co-cultured with or without sGFP-expressing HUVEC senders cells at a 1:1 ratio for 24 hours. ( c ) Representative images of sGFP-expressing HUVEC sender cells co-cultured with either control HUASMC receiver cells (expressing BFP) or αGFP HUASMC receiver cells at a 1:1 ratio for 24 hours. Scale bars = 50 μm. ( d ) MFI of GFP on PI neg BFP pos receiver cells was assessed by flow cytometry and is shown as mean +/- SD of triplicate cultures. ** p<0.01, n=3. e , f , g. G-baToN can detect cancer cell-endothelial cell (EC) interactions in 3D-microfluidic culture. ( e ) Details on design of 3D-microfluidic devices for cancer cell-endothelial cell co-culture. ( f ) Representative images of Tomato pos sGFP-expressing lung cancer sender cells co-cultured with either control HUVEC receiver cells (HUVECs expressing BFP) or αGFP HUVEC receiver cells at a 1:10 ratio for 24 hours. Scale bars = 200 μm. ( g ) Average number of GFP pos hUVEC after co-culture with cancer cells for 24 h. 10 areas from three chips with 200X magnification were used for the quantification. ** p<0.01, n = 10.
Cytochrome C 12500 Da, supplied by Sangon Biotech, used in various techniques. Bioz Stars score: 90/100, based on 1 PubMed citations. ZERO BIAS - scores, article reviews, protocol conditions and more
https://www.bioz.com/result/cytochrome c 12500 da/product/Sangon Biotech
Average 90 stars, based on 1 article reviews
cytochrome c 12500 da - by Bioz Stars, 2025-11
90/100 stars
  Buy from Supplier

Image Search Results


a, b. G-baToN can detect cancer cell-endothelial cell (EC) interactions. HUVECs expressing αGFP were co-cultured with or without Tomato pos sGFP-expressing lung cancer sender cells at a 1:1 ratio for 24 hours. ( a ) Representative images of Tomato pos sGFP-expressing lung cancer sender cells co-cultured with either control HUVEC receiver cells (HUVECs expressing BFP) or αGFP HUVEC receiver cells at a 1:1 ratio for 24 hours. Scale bars = 50 μm. ( b ) MFI of GFP on PI neg Tomato neg BFP pos CD31 pos Receiver cells was assessed by flow cytometry and is shown as mean +/- SD of triplicate cultures. ** p<0.01, n=3. c , d. G-baToN can detect endothelial cell (EC)-smooth muscle cell (SMC) interactions. Primary human umbilical artery smooth muscle cells (HUASMC) expressing αGFP were co-cultured with or without sGFP-expressing HUVEC senders cells at a 1:1 ratio for 24 hours. ( c ) Representative images of sGFP-expressing HUVEC sender cells co-cultured with either control HUASMC receiver cells (expressing BFP) or αGFP HUASMC receiver cells at a 1:1 ratio for 24 hours. Scale bars = 50 μm. ( d ) MFI of GFP on PI neg BFP pos receiver cells was assessed by flow cytometry and is shown as mean +/- SD of triplicate cultures. ** p<0.01, n=3. e , f , g. G-baToN can detect cancer cell-endothelial cell (EC) interactions in 3D-microfluidic culture. ( e ) Details on design of 3D-microfluidic devices for cancer cell-endothelial cell co-culture. ( f ) Representative images of Tomato pos sGFP-expressing lung cancer sender cells co-cultured with either control HUVEC receiver cells (HUVECs expressing BFP) or αGFP HUVEC receiver cells at a 1:10 ratio for 24 hours. Scale bars = 200 μm. ( g ) Average number of GFP pos hUVEC after co-culture with cancer cells for 24 h. 10 areas from three chips with 200X magnification were used for the quantification. ** p<0.01, n = 10.

Journal: bioRxiv

Article Title: G-baToN: a versatile reporter system for cancer cell-stromal cell interactions

doi: 10.1101/2020.02.01.929877

Figure Lengend Snippet: a, b. G-baToN can detect cancer cell-endothelial cell (EC) interactions. HUVECs expressing αGFP were co-cultured with or without Tomato pos sGFP-expressing lung cancer sender cells at a 1:1 ratio for 24 hours. ( a ) Representative images of Tomato pos sGFP-expressing lung cancer sender cells co-cultured with either control HUVEC receiver cells (HUVECs expressing BFP) or αGFP HUVEC receiver cells at a 1:1 ratio for 24 hours. Scale bars = 50 μm. ( b ) MFI of GFP on PI neg Tomato neg BFP pos CD31 pos Receiver cells was assessed by flow cytometry and is shown as mean +/- SD of triplicate cultures. ** p<0.01, n=3. c , d. G-baToN can detect endothelial cell (EC)-smooth muscle cell (SMC) interactions. Primary human umbilical artery smooth muscle cells (HUASMC) expressing αGFP were co-cultured with or without sGFP-expressing HUVEC senders cells at a 1:1 ratio for 24 hours. ( c ) Representative images of sGFP-expressing HUVEC sender cells co-cultured with either control HUASMC receiver cells (expressing BFP) or αGFP HUASMC receiver cells at a 1:1 ratio for 24 hours. Scale bars = 50 μm. ( d ) MFI of GFP on PI neg BFP pos receiver cells was assessed by flow cytometry and is shown as mean +/- SD of triplicate cultures. ** p<0.01, n=3. e , f , g. G-baToN can detect cancer cell-endothelial cell (EC) interactions in 3D-microfluidic culture. ( e ) Details on design of 3D-microfluidic devices for cancer cell-endothelial cell co-culture. ( f ) Representative images of Tomato pos sGFP-expressing lung cancer sender cells co-cultured with either control HUVEC receiver cells (HUVECs expressing BFP) or αGFP HUVEC receiver cells at a 1:10 ratio for 24 hours. Scale bars = 200 μm. ( g ) Average number of GFP pos hUVEC after co-culture with cancer cells for 24 h. 10 areas from three chips with 200X magnification were used for the quantification. ** p<0.01, n = 10.

Article Snippet: HEK-293T, B16-F10, A549, H460 and HUVEC cells were originally purchased from ATCC; HUASMC were purchased from PromoCell (C-12500); H82 cells were kindly provided by Julien Sage (Stanford School of Medicine); KP (238N1) and KPT (2985T2) lung adenocarcinoma cells were generated in the Winslow Lab. HEK-293T, 238N1, 2985T2 and B16-F10 cells were cultured in DMEM containing 10% FBS, 100 units/mL penicillin and 100 μg/mL streptomycin.

Techniques: Expressing, Cell Culture, Flow Cytometry, Co-Culture Assay