We use essential cookies to operate our site. With your consent, we may also use non-essential cookies to improve your user experience and to analyze website traffic. Click "Accept" to accept cookies and go directly to the site, click "Reject" to reject all but cookies strictly necessary for the functioning of this site. You can reset your cookie settings at any time by visiting your Bioz "my account" page and selecting the "reset cookie preferences" link.

Accept Reject

Overview
Images
Article Snippets
home > search results > product details
star_border
     Loading Product Details ...      Welcome to Your Next Discovery   
91 / 100
Bioz Stars

Santa Cruz  
Open an account
already a user? Sign in
are you a supplier? Contact us
Product Images (6) - All
All
Comparison
Control
Expressing
Flow Cytometry
Immunohistochemical staining
In Vitro
In Vivo
Knockdown
Negative Control
Over Expression
Reverse Transcription Polymerase Chain Reaction
Stable Transfection
Standard Deviation
Transfection
Western Blot
RUNX2 Isoform II Protects Cancer Cells from Ferroptosis by Promoting PRDX2 Expression in Oral Squamous Cell Carcinoma 
star_border
Human <t>RUNX2</t> isoform II is overexpressed and associated with poor prognosis in OSCC. (A) Schematic diagram of the isoforms and alternative promoters of the human RUNX2 gene. Boxes and lines represent exons or introns in the pre-mRNA, respectively. P1 and P2 represent promoters. Isoform II is transcribed from P1, while isoform I is transcribed from P2. Exon 5 and 7 are alternative exons. (B-D) The expression levels of total RUNX2 and isoforms in TCGA OSCC patients. (B) The normalized expression levels of total RUNX2, obtained from an online program, TSVdb, in normal (32 cases) or OSCC tissues (309 cases). (C, D) The PSI (percent-splice-in) values of exon 1.1 (isoform II) (C) and exon 2.1 (isoform I) (D) (total 288 cases with PSI values of exon 1.1 and exon 2.1) in normal (27 cases) and OSCC tissues (288 cases) were obtained from an online program, TCGA SpliceSeq. The PSI values represent the relative expression levels of individual isoform. (E) Comparison of exon 1.1 (isoform II) PSI between patients in stage I, II and III (132 cases) and those in stage IV (156 cases) of OSCC TCGA patients. (F) OSCC TCGA patients (total 287 cases with survival data) with low expression (254 cases) or high expression (33 cases) of exon 1.1 (isoform II) in OSCC. Low exon 1.1 (isoform II) PSI was defined as less than mean + 1.44SD (standard deviation). (G) The representative RT-PCR results of isoform II and isoform I in our OSCC or normal samples. GAPDH served as a loading control. (H-I) The scatter dot plot summarized the ratio of isoform II versus isoform I (isoform II/isoform I) (H) or the relative expression levels of isoform II (isoform II/GAPDH) (I) in our clinical OSCC (11 cases) and normal samples (11 cases). * P < 0.05, ** P < 0.01.
RUNX2 Isoform II Protects Cancer Cells from Ferroptosis by Promoting PRDX2 Expression in Oral Squamous Cell Carcinoma 
star_border
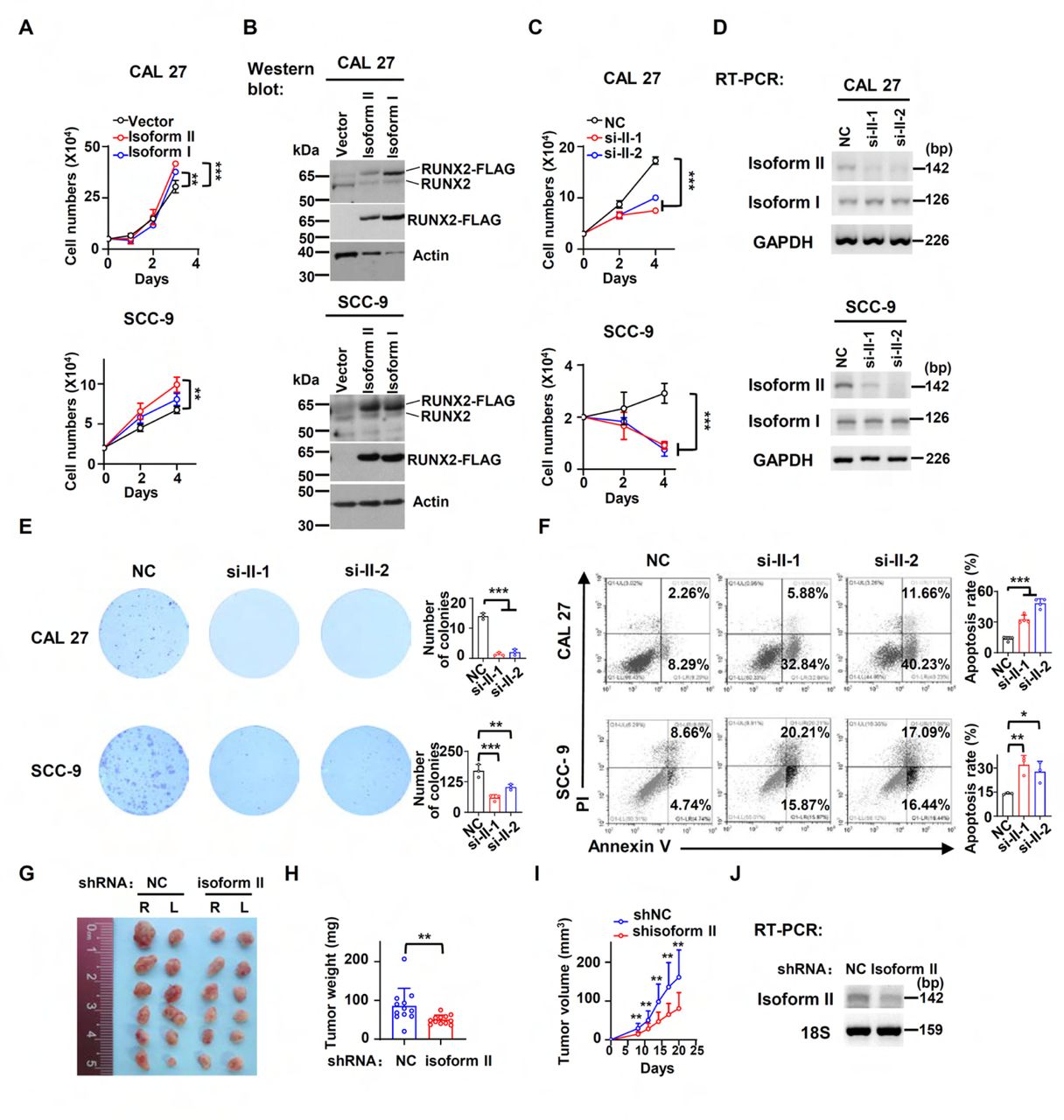
<t>RUNX2</t> isoform II is required for the proliferation in vitro and tumorigenesis in vivo . (A) CAL 27 or SCC-9 cells were stably transfected by isoform II-expression, isoform I-expression or vector control lentivirus. CAL 27 cells were seeded into 24-well plates at day 0 and counted on day 1, 2 and 3. SCC-9 cells were seeded into 24-well plates at day 0 and counted on day 2 and 4. Data are means ± SD, n = 3. (B) Overexpression of RUNX2 isoform II or isoform I was confirmed by Western blot. Actin served as a loading control. (C) Proliferation curves of CAL 27 and SCC-9 cells treated with anti-isoform II siRNAs (si-II-1 or si-II-2) or negative control siRNA (NC). Data are means ± SD, n = 3. (D) Knockdown efficiency of isoform II was analyzed by RT-PCR. GAPDH served as a loading control. (E) Effects of isoform II-knockdown on the clonogenic ability in CAL 27 and SCC-9. The histograms on the right summarized the numbers of colonies (at least 50 cells/colony). Data are means ± SD, n = 3. (F) CAL 27 and SCC-9 cells were treated with si-II-1, si-II-2 or NC siRNA. The cellular apoptosis was analyzed by flow cytometry. The histograms on the right summarized the cellular apoptosis. Data are means ± SD, n = 4 for CAL 27, n = 3 for SCC-9. (G-I) CAL 27 cells with stable isoform II shRNA (shisoform II) or nonspecific shRNA (shNC) were injected into both sides of the dorsum of BALB/c nude mice. (G, H) Tumors were dissected out and weighed on day 21. (I) Tumor volumes were measured on different days. (J) Knockdown efficiency of isoform II was analyzed by RT-PCR. 18S rRNA served as a loading control. * P < 0.05, ** P < 0.01, *** P < 0.001.
RUNX2 Isoform II Protects Cancer Cells from Ferroptosis by Promoting PRDX2 Expression in Oral Squamous Cell Carcinoma 
star_border
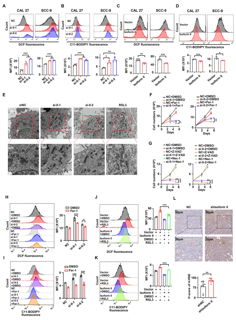
<t>RUNX2</t> isoform II suppresses ferroptosis. (A, B) CAL 27 and SCC-9 cells were treated with anti-isoform II siRNAs (si-II-1 and si-II-2) or negative control siRNA (NC). (A) The levels of total ROS were detected with DCFH-DA using flow cytometry. The histograms below summarized the levels of mean fluorescent intensity (MFI). Data are means ± SD, n = 4. (B) The lipid peroxidation of cells was analyzed with C11 BODIPY 581/591 reagent using flow cytometry. The histograms below summarized the levels of MFI. Data are means ± SD, n = 4 for CAL 27, n = 3 for SCC-9. (C, D) CAL 27 or SCC-9 cells were stably transfected by isoform II-expression or vector control lentivirus. The levels of ROS (C) or lipid peroxidation (D) were detected by flow cytometry. The histograms below summarized the levels of MFI. Data are means ± SD, n = 4. (E) Transmission electron microscopy images of CAL 27 cells transfected with si-II-1, si-II-2 or NC. RSL3 (a ferroptosis activator) served as a positive control. (F) CAL 27 cells transfected with anti-isoform II siRNAs were also treated with ferrostatin-1 (Fer-1, 10 μM), a ferroptosis inhibitor. Negative control siRNA and DMSO were used as controls. Cells were divided into six groups: NC+DMSO, si-II-1+DMSO, si-II-2+DMSO, NC+Fer-1, si-II-1+Fer-1 and si-II-2+Fer-1. To display clear diagrams, the proliferation curves of si-II-1-treated cells or si-II-2-treated cells were shown separately. Data are means ± SD, n = 3. (G) CAL 27 cells transfected with anti-isoform II siRNAs were also treated with Z-VAD (20 μM, an apoptosis inhibitor) or necrostatin-1 (Nec-1, 20 μM, a necroptosis inhibitor). Negative control siRNA and DMSO were used as controls. Cells were divided into nine groups: NC+DMSO, si-II-1+DMSO, si-II-2+DMSO, NC+Z-VAD, si-II-1+Z-VAD, si-II-2+Z-VAD, NC+Nec-1, si-II-1+Nec-1, si-II-2+Nec-1. To display clear diagrams, the proliferation curves of si-II-1-transfected cells or si-II-2-transfected cells were shown separately. Data are means ± SD, n = 3. (H, I) The total ROS levels (H) or lipid peroxidation (I) of cells simultaneously transfected with anti-isoform II siRNAs or NC and treated with Fer-1 or DMSO were detected with DCFH-DA (H) or BODIPY 581/591 reagent (I) by flow cytometry. The histogram on the right summarized the levels of MFI. Data are means ± SD, n = 3. (J, K) The total ROS levels (J) or lipid peroxidation (K) of isoform II-overexpressed cells treated with RSL3 (2 μM, a ferroptosis activator) or DMSO were detected with DCFH-DA (J) or BODIPY 581/591 reagent (K) by flow cytometry. The histogram on the right summarized the levels of MFI. Data are means ± SD, n = 4 for J, n = 5 for K. (L) Representative images of immunohistochemical staining of 4-HNE in tumors with or without isoform II-knockdown (shisoform II vs shNC) in . The histogram below summarized the H score of 4-HNE staining in tumors. * P < 0.05, ** P < 0.01, *** P < 0.001.
RUNX2 Isoform II Protects Cancer Cells from Ferroptosis by Promoting PRDX2 Expression in Oral Squamous Cell Carcinoma bioRxiv, 2024 May 18
"Human <t>RUNX2</t> isoform II is overexpressed and associated with poor prognosis in OSCC. (A) Schematic diagram of the isoforms and alternative promoters of the human RUNX2 gene. Boxes and lines represent exons or introns in the pre-mRNA, respectively. P1 and P2 represent promoters. Isoform II is transcribed from P1, while isoform I is transcribed from P2. Exon 5 and 7 are alternative exons. (B-D) The expression levels of total RUNX2 and isoforms in TCGA OSCC patients. (B) The normalized expression levels of total RUNX2, obtained from an online program, TSVdb, in normal (32 cases) or OSCC tissues (309 cases). (C, D) The PSI (percent-splice-in) values of exon 1.1 (isoform II) (C) and exon 2.1 (isoform I) (D) (total 288 cases with PSI values of exon 1.1 and exon 2.1) in normal (27 cases) and OSCC tissues (288 cases) were obtained from an online program, TCGA SpliceSeq. The PSI values represent the relative expression levels of individual isoform. (E) Comparison of exon 1.1 (isoform II) PSI between patients in stage I, II and III (132 cases) and those in stage IV (156 cases) of OSCC TCGA patients. (F) OSCC TCGA patients (total 287 cases with survival data) with low expression (254 cases) or high expression (33 cases) of exon 1.1 (isoform II) in OSCC. Low exon 1.1 (isoform II) PSI was defined as less than mean + 1.44SD (standard deviation). (G) The representative RT-PCR results of isoform II and isoform I in our OSCC or normal samples. GAPDH served as a loading control. (H-I) The scatter dot plot summarized the ratio of isoform II versus isoform I (isoform II/isoform I) (H) or the relative expression levels of isoform II (isoform II/GAPDH) (I) in our clinical OSCC (11 cases) and normal samples (11 cases). * P < 0.05, ** P < 0.01. "
Protocol Conditions
Article Snippets for All Techniques