Review





Similar Products

90
Addgene inc mclover3
Mclover3, supplied by Addgene inc, used in various techniques. Bioz Stars score: 90/100, based on 1 PubMed citations. ZERO BIAS - scores, article reviews, protocol conditions and more
https://www.bioz.com/result/mclover3/product/Addgene inc
Average 90 stars, based on 1 article reviews
mclover3 - by Bioz Stars, 2025-11
90/100 stars
  Buy from Supplier

94
Addgene inc frame miniaid mclover3 tag
Frame Miniaid Mclover3 Tag, supplied by Addgene inc, used in various techniques. Bioz Stars score: 94/100, based on 1 PubMed citations. ZERO BIAS - scores, article reviews, protocol conditions and more
https://www.bioz.com/result/frame miniaid mclover3 tag/product/Addgene inc
Average 94 stars, based on 1 article reviews
frame miniaid mclover3 tag - by Bioz Stars, 2025-11
94/100 stars
  Buy from Supplier

90
Addgene inc miniaid-mclover3 tag at the c-terminus of endogenous ctcf
Establish a cellular model to interfere with <t>CTCF-RNA</t> interactions to study the impact on CTCF’s DNA binding affinity. A Schematic diagram illustrating three techniques to disrupt CTCF-RNA interactions. On the left is an illustration of how the ectopic HA-tagged CTCF swap system works in combination with acute protein degradation of <t>endogenous</t> CTCF. The homozygous miniAID-mClover3 knockin SEM cell lines CTCF AID2/WT and CTCF AID2/dRBR were previously generated . When added to cell culture, the 5-Ph-IAA auxin analog acts as a ligand to bind to the miniAID tag (fused to endogenous CTCF protein) and OsTIR1(F74G) protein to promote acute protein degradation through ubiquitination by the SCF complex. After 6 h of 5-Ph-IAA treatment, the CTCF HA-tagged WT or CTCF-HA-dRBR ectopic proteins were induced by doxycycline for a total of 18 h of doxycycline and 24 h of 5-Ph-IAA treatment. In the middle is an illustration of transcription inhibition by the natural product, triptolide. Triptolide was added to live cell culture to block the PolII activity and global nascent transcription. On the right is a diagram showing how RNase A was used during the ChIP-seq procedure, either added before (pre-fixation treatment) or after (post-fixation treatment) the chromatin fixation, to degrade global RNAs. B Immunoblot analysis of endogenous (CTCF AID2.0 ) and induced exogenous (HA-CTCF) expression of CTCF using an antibody for CTCF. CTCF AID2.0 expression can be seen in all untreated samples (−, −). After 6 h of 10 μM 5-Ph-IAA treatment, CTCF AID2 protein expression is degraded. Exogenous expression of HA-tagged CTCF wildtype and dRBR mutant is comparable to endogenous CTCF following 18 h of 1 μg/mL doxycycline with concurrent 10 μM 5-Ph-IAA treatment (+, +). GAPDH was included as a loading control. C Quality control of RNA inhibition upon triptolide and RNase A treatment. Total RNAs were collected after drug treatment, followed by reverse transcription. The cDNA was fragmented, amplified, and quantified by a bioanalyzer. Three replicates were included for each treatment
Miniaid Mclover3 Tag At The C Terminus Of Endogenous Ctcf, supplied by Addgene inc, used in various techniques. Bioz Stars score: 90/100, based on 1 PubMed citations. ZERO BIAS - scores, article reviews, protocol conditions and more
https://www.bioz.com/result/miniaid-mclover3 tag at the c-terminus of endogenous ctcf/product/Addgene inc
Average 90 stars, based on 1 article reviews
miniaid-mclover3 tag at the c-terminus of endogenous ctcf - by Bioz Stars, 2025-11
90/100 stars
  Buy from Supplier

95
Addgene inc transgene dhb mclover3 2a h2b mruby3
Establish a cellular model to interfere with <t>CTCF-RNA</t> interactions to study the impact on CTCF’s DNA binding affinity. A Schematic diagram illustrating three techniques to disrupt CTCF-RNA interactions. On the left is an illustration of how the ectopic HA-tagged CTCF swap system works in combination with acute protein degradation of <t>endogenous</t> CTCF. The homozygous miniAID-mClover3 knockin SEM cell lines CTCF AID2/WT and CTCF AID2/dRBR were previously generated . When added to cell culture, the 5-Ph-IAA auxin analog acts as a ligand to bind to the miniAID tag (fused to endogenous CTCF protein) and OsTIR1(F74G) protein to promote acute protein degradation through ubiquitination by the SCF complex. After 6 h of 5-Ph-IAA treatment, the CTCF HA-tagged WT or CTCF-HA-dRBR ectopic proteins were induced by doxycycline for a total of 18 h of doxycycline and 24 h of 5-Ph-IAA treatment. In the middle is an illustration of transcription inhibition by the natural product, triptolide. Triptolide was added to live cell culture to block the PolII activity and global nascent transcription. On the right is a diagram showing how RNase A was used during the ChIP-seq procedure, either added before (pre-fixation treatment) or after (post-fixation treatment) the chromatin fixation, to degrade global RNAs. B Immunoblot analysis of endogenous (CTCF AID2.0 ) and induced exogenous (HA-CTCF) expression of CTCF using an antibody for CTCF. CTCF AID2.0 expression can be seen in all untreated samples (−, −). After 6 h of 10 μM 5-Ph-IAA treatment, CTCF AID2 protein expression is degraded. Exogenous expression of HA-tagged CTCF wildtype and dRBR mutant is comparable to endogenous CTCF following 18 h of 1 μg/mL doxycycline with concurrent 10 μM 5-Ph-IAA treatment (+, +). GAPDH was included as a loading control. C Quality control of RNA inhibition upon triptolide and RNase A treatment. Total RNAs were collected after drug treatment, followed by reverse transcription. The cDNA was fragmented, amplified, and quantified by a bioanalyzer. Three replicates were included for each treatment
Transgene Dhb Mclover3 2a H2b Mruby3, supplied by Addgene inc, used in various techniques. Bioz Stars score: 95/100, based on 1 PubMed citations. ZERO BIAS - scores, article reviews, protocol conditions and more
https://www.bioz.com/result/transgene dhb mclover3 2a h2b mruby3/product/Addgene inc
Average 95 stars, based on 1 article reviews
transgene dhb mclover3 2a h2b mruby3 - by Bioz Stars, 2025-11
95/100 stars
  Buy from Supplier

94
Addgene inc mclover
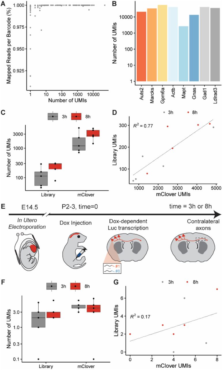
(A) All 3’ UTR barcodes are identified confidently by unique molecular identifiers (UMIs). (B) All 3’ UTR barcodes are identified at high abundances, as quantified by number of UMIs per 3’ UTR barcode. (C) UMIs for barcodes and <t>mClover</t> increase over time after doxycycline injection, motivating normalization by library and mClover abundances. (D) UMIs for barcodes and mClover are well-correlated, enabling use of both factors for normalization. (E) Schematic for in vivo inducible luciferase library assay in CPN axons. CPN express fluorophore and a library of doxycycline-dependent luciferases, each of which is fused to a distinct 3’ UTR, via E14.5 IUE. At P2 or P3 (t = 0), doxycycline is administered via intraperitoneal injection, then fluorescent CPN axons are isolated at distinct time points via microdissection for RNA extraction, sequencing, and differential expression analysis. (F) UMIs for barcodes and mClover are not abundant in CPN axon samples, likely due to the limited level of enrichment. (G) UMIs for barcodes and mClover are poorly correlated, due to low abundance of these mRNAs in CPN axons.
Mclover, supplied by Addgene inc, used in various techniques. Bioz Stars score: 94/100, based on 1 PubMed citations. ZERO BIAS - scores, article reviews, protocol conditions and more
https://www.bioz.com/result/mclover/product/Addgene inc
Average 94 stars, based on 1 article reviews
mclover - by Bioz Stars, 2025-11
94/100 stars
  Buy from Supplier

90
Addgene inc vps13c mclover3
a , Domain organization of human <t>VPS13C.</t> b , c , Fluorescence image time series of live VPS13C mClover-Flp-In cells showing rapid VPS13C recruitment to damaged lysosomes following treatment with 1 mM LLOMe. c , Intensity of the punctate (top) and cytosolic (bottom) VPS13C mClover fluorescence per cell before and after treatment with 1 mM LLOMe is shown for a representative experiment; n = 21 cells were analysed. d , Intensity of punctate (top) and cytosolic (bottom) VPS13C mClover fluorescence per cell before and after treatment with 1 mM LLOMe for 14 min; n = 60 cells collected from three biological replicates. e , Fluorescence images of live VPS13C mClover-Flp-In cells co-expressing the lysosome marker Lamp1–RFP before and after treatment with 1 mM LLOMe. b , e , The experiments were repeated three times with similar results. f , Western blot analysis for the indicated proteins in whole cell lysates (left) and SPION-purified lysosomal fractions (right) of cells treated with 1 mM LLOMe or dimethylsulfoxide (DMSO) for 20 min. g , Quantification of the data in f . Bars show the normalized value relative to DMSO; n = 4 biological replicates; ** P = 0.0013, *** P = 0.0004; a.u., arbitrary units. d , g , Error bars represent the s.d. h , Fluorescence image time series of live VPS13C mClover-Flp-In cells co-expressing mCh–Gal3 following treatment with 1 mM LLOMe. A merge field of the mClover and mCh fluorescence at 20 min is shown (right). Individual channel images of the dashed box are shown at the bottom. i , Intensity of the punctate fluorescence of VPS13C mClover and mCh–Gal3 in h before and after 1 mM LLOMe treatment; n = 58 VPS13C and 52 Gal3 cells collected from three biological replicates. c , i , Data are the normalized fluorescence relative to time 0 (LLOMe treatment start); mean ± s.d. represented by the solid line and shaded area, respectively. d , g , Data were compared using a two-sided Student’s t -test; ** P < 0.01, *** P < 0.001, **** P < 0.0001. All the individual channel images in this figure are shown as inverted greys. Numerical source data and unprocessed blots are provided.
Vps13c Mclover3, supplied by Addgene inc, used in various techniques. Bioz Stars score: 90/100, based on 1 PubMed citations. ZERO BIAS - scores, article reviews, protocol conditions and more
https://www.bioz.com/result/vps13c mclover3/product/Addgene inc
Average 90 stars, based on 1 article reviews
vps13c mclover3 - by Bioz Stars, 2025-11
90/100 stars
  Buy from Supplier

94
Addgene inc michael lin
a , Domain organization of human <t>VPS13C.</t> b , c , Fluorescence image time series of live VPS13C mClover-Flp-In cells showing rapid VPS13C recruitment to damaged lysosomes following treatment with 1 mM LLOMe. c , Intensity of the punctate (top) and cytosolic (bottom) VPS13C mClover fluorescence per cell before and after treatment with 1 mM LLOMe is shown for a representative experiment; n = 21 cells were analysed. d , Intensity of punctate (top) and cytosolic (bottom) VPS13C mClover fluorescence per cell before and after treatment with 1 mM LLOMe for 14 min; n = 60 cells collected from three biological replicates. e , Fluorescence images of live VPS13C mClover-Flp-In cells co-expressing the lysosome marker Lamp1–RFP before and after treatment with 1 mM LLOMe. b , e , The experiments were repeated three times with similar results. f , Western blot analysis for the indicated proteins in whole cell lysates (left) and SPION-purified lysosomal fractions (right) of cells treated with 1 mM LLOMe or dimethylsulfoxide (DMSO) for 20 min. g , Quantification of the data in f . Bars show the normalized value relative to DMSO; n = 4 biological replicates; ** P = 0.0013, *** P = 0.0004; a.u., arbitrary units. d , g , Error bars represent the s.d. h , Fluorescence image time series of live VPS13C mClover-Flp-In cells co-expressing mCh–Gal3 following treatment with 1 mM LLOMe. A merge field of the mClover and mCh fluorescence at 20 min is shown (right). Individual channel images of the dashed box are shown at the bottom. i , Intensity of the punctate fluorescence of VPS13C mClover and mCh–Gal3 in h before and after 1 mM LLOMe treatment; n = 58 VPS13C and 52 Gal3 cells collected from three biological replicates. c , i , Data are the normalized fluorescence relative to time 0 (LLOMe treatment start); mean ± s.d. represented by the solid line and shaded area, respectively. d , g , Data were compared using a two-sided Student’s t -test; ** P < 0.01, *** P < 0.001, **** P < 0.0001. All the individual channel images in this figure are shown as inverted greys. Numerical source data and unprocessed blots are provided.
Michael Lin, supplied by Addgene inc, used in various techniques. Bioz Stars score: 94/100, based on 1 PubMed citations. ZERO BIAS - scores, article reviews, protocol conditions and more
https://www.bioz.com/result/michael lin/product/Addgene inc
Average 94 stars, based on 1 article reviews
michael lin - by Bioz Stars, 2025-11
94/100 stars
  Buy from Supplier

94
Addgene inc pncs mclover3
a , Domain organization of human <t>VPS13C.</t> b , c , Fluorescence image time series of live VPS13C mClover-Flp-In cells showing rapid VPS13C recruitment to damaged lysosomes following treatment with 1 mM LLOMe. c , Intensity of the punctate (top) and cytosolic (bottom) VPS13C mClover fluorescence per cell before and after treatment with 1 mM LLOMe is shown for a representative experiment; n = 21 cells were analysed. d , Intensity of punctate (top) and cytosolic (bottom) VPS13C mClover fluorescence per cell before and after treatment with 1 mM LLOMe for 14 min; n = 60 cells collected from three biological replicates. e , Fluorescence images of live VPS13C mClover-Flp-In cells co-expressing the lysosome marker Lamp1–RFP before and after treatment with 1 mM LLOMe. b , e , The experiments were repeated three times with similar results. f , Western blot analysis for the indicated proteins in whole cell lysates (left) and SPION-purified lysosomal fractions (right) of cells treated with 1 mM LLOMe or dimethylsulfoxide (DMSO) for 20 min. g , Quantification of the data in f . Bars show the normalized value relative to DMSO; n = 4 biological replicates; ** P = 0.0013, *** P = 0.0004; a.u., arbitrary units. d , g , Error bars represent the s.d. h , Fluorescence image time series of live VPS13C mClover-Flp-In cells co-expressing mCh–Gal3 following treatment with 1 mM LLOMe. A merge field of the mClover and mCh fluorescence at 20 min is shown (right). Individual channel images of the dashed box are shown at the bottom. i , Intensity of the punctate fluorescence of VPS13C mClover and mCh–Gal3 in h before and after 1 mM LLOMe treatment; n = 58 VPS13C and 52 Gal3 cells collected from three biological replicates. c , i , Data are the normalized fluorescence relative to time 0 (LLOMe treatment start); mean ± s.d. represented by the solid line and shaded area, respectively. d , g , Data were compared using a two-sided Student’s t -test; ** P < 0.01, *** P < 0.001, **** P < 0.0001. All the individual channel images in this figure are shown as inverted greys. Numerical source data and unprocessed blots are provided.
Pncs Mclover3, supplied by Addgene inc, used in various techniques. Bioz Stars score: 94/100, based on 1 PubMed citations. ZERO BIAS - scores, article reviews, protocol conditions and more
https://www.bioz.com/result/pncs mclover3/product/Addgene inc
Average 94 stars, based on 1 article reviews
pncs mclover3 - by Bioz Stars, 2025-11
94/100 stars
  Buy from Supplier

Image Search Results


Establish a cellular model to interfere with CTCF-RNA interactions to study the impact on CTCF’s DNA binding affinity. A Schematic diagram illustrating three techniques to disrupt CTCF-RNA interactions. On the left is an illustration of how the ectopic HA-tagged CTCF swap system works in combination with acute protein degradation of endogenous CTCF. The homozygous miniAID-mClover3 knockin SEM cell lines CTCF AID2/WT and CTCF AID2/dRBR were previously generated . When added to cell culture, the 5-Ph-IAA auxin analog acts as a ligand to bind to the miniAID tag (fused to endogenous CTCF protein) and OsTIR1(F74G) protein to promote acute protein degradation through ubiquitination by the SCF complex. After 6 h of 5-Ph-IAA treatment, the CTCF HA-tagged WT or CTCF-HA-dRBR ectopic proteins were induced by doxycycline for a total of 18 h of doxycycline and 24 h of 5-Ph-IAA treatment. In the middle is an illustration of transcription inhibition by the natural product, triptolide. Triptolide was added to live cell culture to block the PolII activity and global nascent transcription. On the right is a diagram showing how RNase A was used during the ChIP-seq procedure, either added before (pre-fixation treatment) or after (post-fixation treatment) the chromatin fixation, to degrade global RNAs. B Immunoblot analysis of endogenous (CTCF AID2.0 ) and induced exogenous (HA-CTCF) expression of CTCF using an antibody for CTCF. CTCF AID2.0 expression can be seen in all untreated samples (−, −). After 6 h of 10 μM 5-Ph-IAA treatment, CTCF AID2 protein expression is degraded. Exogenous expression of HA-tagged CTCF wildtype and dRBR mutant is comparable to endogenous CTCF following 18 h of 1 μg/mL doxycycline with concurrent 10 μM 5-Ph-IAA treatment (+, +). GAPDH was included as a loading control. C Quality control of RNA inhibition upon triptolide and RNase A treatment. Total RNAs were collected after drug treatment, followed by reverse transcription. The cDNA was fragmented, amplified, and quantified by a bioanalyzer. Three replicates were included for each treatment

Journal: Genome Biology

Article Title: Deciphering the role of RNA in regulating CTCF’s DNA binding affinity in leukemia cells

doi: 10.1186/s13059-025-03582-x

Figure Lengend Snippet: Establish a cellular model to interfere with CTCF-RNA interactions to study the impact on CTCF’s DNA binding affinity. A Schematic diagram illustrating three techniques to disrupt CTCF-RNA interactions. On the left is an illustration of how the ectopic HA-tagged CTCF swap system works in combination with acute protein degradation of endogenous CTCF. The homozygous miniAID-mClover3 knockin SEM cell lines CTCF AID2/WT and CTCF AID2/dRBR were previously generated . When added to cell culture, the 5-Ph-IAA auxin analog acts as a ligand to bind to the miniAID tag (fused to endogenous CTCF protein) and OsTIR1(F74G) protein to promote acute protein degradation through ubiquitination by the SCF complex. After 6 h of 5-Ph-IAA treatment, the CTCF HA-tagged WT or CTCF-HA-dRBR ectopic proteins were induced by doxycycline for a total of 18 h of doxycycline and 24 h of 5-Ph-IAA treatment. In the middle is an illustration of transcription inhibition by the natural product, triptolide. Triptolide was added to live cell culture to block the PolII activity and global nascent transcription. On the right is a diagram showing how RNase A was used during the ChIP-seq procedure, either added before (pre-fixation treatment) or after (post-fixation treatment) the chromatin fixation, to degrade global RNAs. B Immunoblot analysis of endogenous (CTCF AID2.0 ) and induced exogenous (HA-CTCF) expression of CTCF using an antibody for CTCF. CTCF AID2.0 expression can be seen in all untreated samples (−, −). After 6 h of 10 μM 5-Ph-IAA treatment, CTCF AID2 protein expression is degraded. Exogenous expression of HA-tagged CTCF wildtype and dRBR mutant is comparable to endogenous CTCF following 18 h of 1 μg/mL doxycycline with concurrent 10 μM 5-Ph-IAA treatment (+, +). GAPDH was included as a loading control. C Quality control of RNA inhibition upon triptolide and RNase A treatment. Total RNAs were collected after drug treatment, followed by reverse transcription. The cDNA was fragmented, amplified, and quantified by a bioanalyzer. Three replicates were included for each treatment

Article Snippet: In brief, CTCF AID2 cells have an in-frame miniAID-mClover3 tag at the C-terminus of endogenous CTCF and constitutively express OsTIR1 F74G (Addgene 232800).

Techniques: Binding Assay, Knock-In, Generated, Cell Culture, Ubiquitin Proteomics, Inhibition, Blocking Assay, Activity Assay, ChIP-sequencing, Western Blot, Expressing, Mutagenesis, Control, Reverse Transcription, Amplification

Evaluate CTCF’s DNA binding affinity by HA-ChIP-seq against ectopically expressed HA-tagged CTCF in CTCF RNA binding region deficient cells and cells depleted for global RNAs. A Schematic diagram illustrating how the HA-CTCF-ChIP-seq works in combination with triptolide and RNase A treatment. B Genomic heatmap of reproducible CTCF peaks from HA-ChIP of HA-tagged CTCF from CTCF AID2/WT cells treated with DMSO, triptolide, and RNase A. HA-CTCF-WT and HA-CTCF-dRBR ChIP-seq tracks were adapted from a previous study ( GSE205218 ). C Summary of differential peaks by paired analysis. Up and down peaks were defined by comparing treatment groups vs DMSO, or dRBR vs WT at the cutoff of FC > 2 and P value < 0.05. Overlapped peaks were connected by the solid line. D ChIP-seq tracks from triptolide, RNase A, DMSO at the MYC locus show consistent CTCF binding across all samples (three replicates for each treatment). CTCF ChIP-seq was conducted in the same cells to compare with the HA-ChIP-seq (two replicates for each treatment). E ChIP-seq tracks from triptolide, RNase A, DMSO at the RIPOR1 locus show consistent CTCF binding across all samples. CTCF ChIP-seq was conducted in the same cells to compare with the HA-ChIP-seq (two replicates for each treatment)

Journal: Genome Biology

Article Title: Deciphering the role of RNA in regulating CTCF’s DNA binding affinity in leukemia cells

doi: 10.1186/s13059-025-03582-x

Figure Lengend Snippet: Evaluate CTCF’s DNA binding affinity by HA-ChIP-seq against ectopically expressed HA-tagged CTCF in CTCF RNA binding region deficient cells and cells depleted for global RNAs. A Schematic diagram illustrating how the HA-CTCF-ChIP-seq works in combination with triptolide and RNase A treatment. B Genomic heatmap of reproducible CTCF peaks from HA-ChIP of HA-tagged CTCF from CTCF AID2/WT cells treated with DMSO, triptolide, and RNase A. HA-CTCF-WT and HA-CTCF-dRBR ChIP-seq tracks were adapted from a previous study ( GSE205218 ). C Summary of differential peaks by paired analysis. Up and down peaks were defined by comparing treatment groups vs DMSO, or dRBR vs WT at the cutoff of FC > 2 and P value < 0.05. Overlapped peaks were connected by the solid line. D ChIP-seq tracks from triptolide, RNase A, DMSO at the MYC locus show consistent CTCF binding across all samples (three replicates for each treatment). CTCF ChIP-seq was conducted in the same cells to compare with the HA-ChIP-seq (two replicates for each treatment). E ChIP-seq tracks from triptolide, RNase A, DMSO at the RIPOR1 locus show consistent CTCF binding across all samples. CTCF ChIP-seq was conducted in the same cells to compare with the HA-ChIP-seq (two replicates for each treatment)

Article Snippet: In brief, CTCF AID2 cells have an in-frame miniAID-mClover3 tag at the C-terminus of endogenous CTCF and constitutively express OsTIR1 F74G (Addgene 232800).

Techniques: Binding Assay, ChIP-sequencing, RNA Binding Assay

Evaluate the impact of global RNA depletion on CTCF’s DNA binding affinity by CTCF ChIP-seq. A Schematic diagram illustrating how the CTCF-ChIP-seq works in combination with triptolide and RNase A treatment. B Summary of differential CTCF-binding peaks by paired analysis. Up and down peaks were defined by comparing triptolide vs DMSO and +/− RNase A groups at cutoffs with different stringencies; high stringent cutoff: fold change FC > 2 and FDR < 0.05; modest stringent cutoff: FC > 2 and P < 0.05. Overlapped peaks between different comparisons were connected by the solid line. C Motif analysis of 313 differential CTCF-binding peaks collected from RNase A treatment vs no treatment. The top 5 were shown according to Homer known motif analysis. D Motif analysis of differential CTCF-binding peaks collected from triptolide treatment vs DMSO treatment with the cutoff of FC > 2 and P < 0.05. The top 5 were shown according to Homer known motif analysis. E Genomic distribution of differential CTCF-binding peaks collected from RNase A treatment vs no treatment. With the cutoff of FC > 2 and FDR < 0.05, about 313 peaks were identified and assigned to different genomic regions. F Genomic distribution of total CTCF-binding peaks (38,728)

Journal: Genome Biology

Article Title: Deciphering the role of RNA in regulating CTCF’s DNA binding affinity in leukemia cells

doi: 10.1186/s13059-025-03582-x

Figure Lengend Snippet: Evaluate the impact of global RNA depletion on CTCF’s DNA binding affinity by CTCF ChIP-seq. A Schematic diagram illustrating how the CTCF-ChIP-seq works in combination with triptolide and RNase A treatment. B Summary of differential CTCF-binding peaks by paired analysis. Up and down peaks were defined by comparing triptolide vs DMSO and +/− RNase A groups at cutoffs with different stringencies; high stringent cutoff: fold change FC > 2 and FDR < 0.05; modest stringent cutoff: FC > 2 and P < 0.05. Overlapped peaks between different comparisons were connected by the solid line. C Motif analysis of 313 differential CTCF-binding peaks collected from RNase A treatment vs no treatment. The top 5 were shown according to Homer known motif analysis. D Motif analysis of differential CTCF-binding peaks collected from triptolide treatment vs DMSO treatment with the cutoff of FC > 2 and P < 0.05. The top 5 were shown according to Homer known motif analysis. E Genomic distribution of differential CTCF-binding peaks collected from RNase A treatment vs no treatment. With the cutoff of FC > 2 and FDR < 0.05, about 313 peaks were identified and assigned to different genomic regions. F Genomic distribution of total CTCF-binding peaks (38,728)

Article Snippet: In brief, CTCF AID2 cells have an in-frame miniAID-mClover3 tag at the C-terminus of endogenous CTCF and constitutively express OsTIR1 F74G (Addgene 232800).

Techniques: Binding Assay, ChIP-sequencing

CTCF’s RNA binding domain deficiency or global RNA depletion does not impact genome-wide chromatin accessibility. A Genomic heatmap of ATAC-seq signals matched to reproducible CTCF peaks from CTCF AID2/WT cells and CTCF AID2/dRBR . ATAC-seq tracks from CTCF AID2 with or without auxin (5-Ph-IAA) treatment were shown as controls. B Spearman’s correlation of all ATAC-seq signals defined by A was calculated to quantify the similarity between samples. C ATAC-seq tracks from CTCF-WT and CTCF-dRBR at the MYC locus show consistent chromatin accessibility patterns across all samples. CTCF AID2 with or without auxin (5-Ph-IAA) treatment were shown as controls. D ATAC-seq tracks from CTCF-WT and CTCF-dRBR at the RBM45 locus show consistent chromatin accessibility patterns across all samples. CTCF AID2 with or without auxin (5-Ph-IAA) treatment were shown as controls. E Total RNA-seq was performed to quantify the global gene expression changes between CTCF-dRBR and CTCF-WT groups based on the cutoff of FDR < 0.05. N = 3. F The mRNA expression of CTCF target genes RBM45 and MYC between CTCF-dRBR and CTCF-WT groups. n.s., no statistic difference, calculated by unpaired t -test. N = 3

Journal: Genome Biology

Article Title: Deciphering the role of RNA in regulating CTCF’s DNA binding affinity in leukemia cells

doi: 10.1186/s13059-025-03582-x

Figure Lengend Snippet: CTCF’s RNA binding domain deficiency or global RNA depletion does not impact genome-wide chromatin accessibility. A Genomic heatmap of ATAC-seq signals matched to reproducible CTCF peaks from CTCF AID2/WT cells and CTCF AID2/dRBR . ATAC-seq tracks from CTCF AID2 with or without auxin (5-Ph-IAA) treatment were shown as controls. B Spearman’s correlation of all ATAC-seq signals defined by A was calculated to quantify the similarity between samples. C ATAC-seq tracks from CTCF-WT and CTCF-dRBR at the MYC locus show consistent chromatin accessibility patterns across all samples. CTCF AID2 with or without auxin (5-Ph-IAA) treatment were shown as controls. D ATAC-seq tracks from CTCF-WT and CTCF-dRBR at the RBM45 locus show consistent chromatin accessibility patterns across all samples. CTCF AID2 with or without auxin (5-Ph-IAA) treatment were shown as controls. E Total RNA-seq was performed to quantify the global gene expression changes between CTCF-dRBR and CTCF-WT groups based on the cutoff of FDR < 0.05. N = 3. F The mRNA expression of CTCF target genes RBM45 and MYC between CTCF-dRBR and CTCF-WT groups. n.s., no statistic difference, calculated by unpaired t -test. N = 3

Article Snippet: In brief, CTCF AID2 cells have an in-frame miniAID-mClover3 tag at the C-terminus of endogenous CTCF and constitutively express OsTIR1 F74G (Addgene 232800).

Techniques: RNA Binding Assay, Genome Wide, RNA Sequencing, Gene Expression, Expressing

(A) All 3’ UTR barcodes are identified confidently by unique molecular identifiers (UMIs). (B) All 3’ UTR barcodes are identified at high abundances, as quantified by number of UMIs per 3’ UTR barcode. (C) UMIs for barcodes and mClover increase over time after doxycycline injection, motivating normalization by library and mClover abundances. (D) UMIs for barcodes and mClover are well-correlated, enabling use of both factors for normalization. (E) Schematic for in vivo inducible luciferase library assay in CPN axons. CPN express fluorophore and a library of doxycycline-dependent luciferases, each of which is fused to a distinct 3’ UTR, via E14.5 IUE. At P2 or P3 (t = 0), doxycycline is administered via intraperitoneal injection, then fluorescent CPN axons are isolated at distinct time points via microdissection for RNA extraction, sequencing, and differential expression analysis. (F) UMIs for barcodes and mClover are not abundant in CPN axon samples, likely due to the limited level of enrichment. (G) UMIs for barcodes and mClover are poorly correlated, due to low abundance of these mRNAs in CPN axons.

Journal: bioRxiv

Article Title: Developmental dynamics and axonal transport of cerebral cortex projection neuron mRNAs in vivo

doi: 10.1101/2025.04.23.650263

Figure Lengend Snippet: (A) All 3’ UTR barcodes are identified confidently by unique molecular identifiers (UMIs). (B) All 3’ UTR barcodes are identified at high abundances, as quantified by number of UMIs per 3’ UTR barcode. (C) UMIs for barcodes and mClover increase over time after doxycycline injection, motivating normalization by library and mClover abundances. (D) UMIs for barcodes and mClover are well-correlated, enabling use of both factors for normalization. (E) Schematic for in vivo inducible luciferase library assay in CPN axons. CPN express fluorophore and a library of doxycycline-dependent luciferases, each of which is fused to a distinct 3’ UTR, via E14.5 IUE. At P2 or P3 (t = 0), doxycycline is administered via intraperitoneal injection, then fluorescent CPN axons are isolated at distinct time points via microdissection for RNA extraction, sequencing, and differential expression analysis. (F) UMIs for barcodes and mClover are not abundant in CPN axon samples, likely due to the limited level of enrichment. (G) UMIs for barcodes and mClover are poorly correlated, due to low abundance of these mRNAs in CPN axons.

Article Snippet: For in vivo luciferase library experiments, mClover from Addgene #74236 and luciferase from Addgene #38235 were cloned downstream of pCAG to create pCAG-mClover and pCAG-luciferase.

Techniques: Injection, In Vivo, Luciferase, Isolation, Laser Capture Microdissection, RNA Extraction, Sequencing, Expressing

a , Domain organization of human VPS13C. b , c , Fluorescence image time series of live VPS13C mClover-Flp-In cells showing rapid VPS13C recruitment to damaged lysosomes following treatment with 1 mM LLOMe. c , Intensity of the punctate (top) and cytosolic (bottom) VPS13C mClover fluorescence per cell before and after treatment with 1 mM LLOMe is shown for a representative experiment; n = 21 cells were analysed. d , Intensity of punctate (top) and cytosolic (bottom) VPS13C mClover fluorescence per cell before and after treatment with 1 mM LLOMe for 14 min; n = 60 cells collected from three biological replicates. e , Fluorescence images of live VPS13C mClover-Flp-In cells co-expressing the lysosome marker Lamp1–RFP before and after treatment with 1 mM LLOMe. b , e , The experiments were repeated three times with similar results. f , Western blot analysis for the indicated proteins in whole cell lysates (left) and SPION-purified lysosomal fractions (right) of cells treated with 1 mM LLOMe or dimethylsulfoxide (DMSO) for 20 min. g , Quantification of the data in f . Bars show the normalized value relative to DMSO; n = 4 biological replicates; ** P = 0.0013, *** P = 0.0004; a.u., arbitrary units. d , g , Error bars represent the s.d. h , Fluorescence image time series of live VPS13C mClover-Flp-In cells co-expressing mCh–Gal3 following treatment with 1 mM LLOMe. A merge field of the mClover and mCh fluorescence at 20 min is shown (right). Individual channel images of the dashed box are shown at the bottom. i , Intensity of the punctate fluorescence of VPS13C mClover and mCh–Gal3 in h before and after 1 mM LLOMe treatment; n = 58 VPS13C and 52 Gal3 cells collected from three biological replicates. c , i , Data are the normalized fluorescence relative to time 0 (LLOMe treatment start); mean ± s.d. represented by the solid line and shaded area, respectively. d , g , Data were compared using a two-sided Student’s t -test; ** P < 0.01, *** P < 0.001, **** P < 0.0001. All the individual channel images in this figure are shown as inverted greys. Numerical source data and unprocessed blots are provided.

Journal: Nature Cell Biology

Article Title: The bridge-like lipid transport protein VPS13C/PARK23 mediates ER–lysosome contacts following lysosome damage

doi: 10.1038/s41556-025-01653-6

Figure Lengend Snippet: a , Domain organization of human VPS13C. b , c , Fluorescence image time series of live VPS13C mClover-Flp-In cells showing rapid VPS13C recruitment to damaged lysosomes following treatment with 1 mM LLOMe. c , Intensity of the punctate (top) and cytosolic (bottom) VPS13C mClover fluorescence per cell before and after treatment with 1 mM LLOMe is shown for a representative experiment; n = 21 cells were analysed. d , Intensity of punctate (top) and cytosolic (bottom) VPS13C mClover fluorescence per cell before and after treatment with 1 mM LLOMe for 14 min; n = 60 cells collected from three biological replicates. e , Fluorescence images of live VPS13C mClover-Flp-In cells co-expressing the lysosome marker Lamp1–RFP before and after treatment with 1 mM LLOMe. b , e , The experiments were repeated three times with similar results. f , Western blot analysis for the indicated proteins in whole cell lysates (left) and SPION-purified lysosomal fractions (right) of cells treated with 1 mM LLOMe or dimethylsulfoxide (DMSO) for 20 min. g , Quantification of the data in f . Bars show the normalized value relative to DMSO; n = 4 biological replicates; ** P = 0.0013, *** P = 0.0004; a.u., arbitrary units. d , g , Error bars represent the s.d. h , Fluorescence image time series of live VPS13C mClover-Flp-In cells co-expressing mCh–Gal3 following treatment with 1 mM LLOMe. A merge field of the mClover and mCh fluorescence at 20 min is shown (right). Individual channel images of the dashed box are shown at the bottom. i , Intensity of the punctate fluorescence of VPS13C mClover and mCh–Gal3 in h before and after 1 mM LLOMe treatment; n = 58 VPS13C and 52 Gal3 cells collected from three biological replicates. c , i , Data are the normalized fluorescence relative to time 0 (LLOMe treatment start); mean ± s.d. represented by the solid line and shaded area, respectively. d , g , Data were compared using a two-sided Student’s t -test; ** P < 0.01, *** P < 0.001, **** P < 0.0001. All the individual channel images in this figure are shown as inverted greys. Numerical source data and unprocessed blots are provided.

Article Snippet: The following plasmids were previously generated in our laboratories: VPS13C mClover3 (RRID: Addgene 118760), mCh–VAB (RRID: Addgene 232865), mCh-VPS13C C-ter (RRID: Addgene 232866), mCh–VAPB (RRID: Addgene 108126), mCh-OSBP (RRID: Addgene 232871), GFP–LRRK2 (RRID: Addgene 232872), HA–PPM1H (MRC Reagents and Services, DU62789), GFP–LRRK1 (MRC Reagents and Services, DU30382), GFP–LRRK1 K746G (MRC Reagents and Services, DU67083) and GFP–LRRK1 D1409A (MRC Reagents and Services, DU67084).

Techniques: Fluorescence, Expressing, Marker, Western Blot, Purification

a , Schematic drawing showing the experimental system used for the inducible stable expression of VPS13C^mClover. b , Western blots for the indicated proteins of whole cell lysates from VPS13C^mClover-Flp-In cells under the control of tetracycline, with or without tetracycline (0.1 μg/ml) treatment for 24 hours. Tubulin was used as a loading control. The experiment was repeated three times with similar results. c , Live fluorescence images of VPS13C^mClover-Flp-In cells before and after a 10 min exposure to 1 mM LLOMe with and without the additional presence of the cathepsin inhibitor E64d (200 μM). The experiment was repeated three times with similar results. Quantification of the intensity of the VPS13C^mClover punctate fluorescence per cell from a representative experiment is shown on the right. n = 20 cells (Control or E64D) were analysed. Graph shows the normalized fluorescence relative to time 0. Data were compared using two-sided t -tests. Error bars represent ±SD. **represent P = 0.0029, P = 0.0065 and P = 0.0057, respectively. Numerical data and unprocessed blots are provided.

Journal: Nature Cell Biology

Article Title: The bridge-like lipid transport protein VPS13C/PARK23 mediates ER–lysosome contacts following lysosome damage

doi: 10.1038/s41556-025-01653-6

Figure Lengend Snippet: a , Schematic drawing showing the experimental system used for the inducible stable expression of VPS13C^mClover. b , Western blots for the indicated proteins of whole cell lysates from VPS13C^mClover-Flp-In cells under the control of tetracycline, with or without tetracycline (0.1 μg/ml) treatment for 24 hours. Tubulin was used as a loading control. The experiment was repeated three times with similar results. c , Live fluorescence images of VPS13C^mClover-Flp-In cells before and after a 10 min exposure to 1 mM LLOMe with and without the additional presence of the cathepsin inhibitor E64d (200 μM). The experiment was repeated three times with similar results. Quantification of the intensity of the VPS13C^mClover punctate fluorescence per cell from a representative experiment is shown on the right. n = 20 cells (Control or E64D) were analysed. Graph shows the normalized fluorescence relative to time 0. Data were compared using two-sided t -tests. Error bars represent ±SD. **represent P = 0.0029, P = 0.0065 and P = 0.0057, respectively. Numerical data and unprocessed blots are provided.

Article Snippet: The following plasmids were previously generated in our laboratories: VPS13C mClover3 (RRID: Addgene 118760), mCh–VAB (RRID: Addgene 232865), mCh-VPS13C C-ter (RRID: Addgene 232866), mCh–VAPB (RRID: Addgene 108126), mCh-OSBP (RRID: Addgene 232871), GFP–LRRK2 (RRID: Addgene 232872), HA–PPM1H (MRC Reagents and Services, DU62789), GFP–LRRK1 (MRC Reagents and Services, DU30382), GFP–LRRK1 K746G (MRC Reagents and Services, DU67083) and GFP–LRRK1 D1409A (MRC Reagents and Services, DU67084).

Techniques: Expressing, Western Blot, Control, Fluorescence

a , Cartoon depicting VPS13C localized at the ER–endolysosome membrane contact sites. b , High-magnification time-series images of VPS13C mClover-Flp-In cells co-expressing exogenous mCh–VAPB following treatment with 1 mM LLOMe. c , Fluorescence images of live VPS13C mClover-Flp-In cells showing VPS13C mClover localization in control (siControl, control siRNA) and Rab7 -knockdown (siRab7, siRNA to Rab7 ) cells before and after treatment with 1 mM LLOMe (top). Fluorescence intensity of VPS13C mClover puncta signals per cell before and after LLOMe treatment (bottom). Error bars represent the s.d.; n = 44 siControl and 60 siRab7 cells collected from three biological replicates. Data were compared using a two-sided Student’s t -test; NS, not significant ( P = 0.7437) and **** P < 0.0001. d , Fluorescence images of live WT and Rab7 -KO HeLa cells, expressing VPS13C Halo and labelled with LysoView 640 (a luminal marker of acidic lysosomes), before and after treatment with 1 mM LLOMe. Black lines represent cell outlines. Magnified views of the boxed regions in the VPS13C Halo channel are shown (bottom). b , d , The experiments were repeated three times with similar results. All the individual channel images in this figure are shown as inverted greys. Numerical source data are provided.

Journal: Nature Cell Biology

Article Title: The bridge-like lipid transport protein VPS13C/PARK23 mediates ER–lysosome contacts following lysosome damage

doi: 10.1038/s41556-025-01653-6

Figure Lengend Snippet: a , Cartoon depicting VPS13C localized at the ER–endolysosome membrane contact sites. b , High-magnification time-series images of VPS13C mClover-Flp-In cells co-expressing exogenous mCh–VAPB following treatment with 1 mM LLOMe. c , Fluorescence images of live VPS13C mClover-Flp-In cells showing VPS13C mClover localization in control (siControl, control siRNA) and Rab7 -knockdown (siRab7, siRNA to Rab7 ) cells before and after treatment with 1 mM LLOMe (top). Fluorescence intensity of VPS13C mClover puncta signals per cell before and after LLOMe treatment (bottom). Error bars represent the s.d.; n = 44 siControl and 60 siRab7 cells collected from three biological replicates. Data were compared using a two-sided Student’s t -test; NS, not significant ( P = 0.7437) and **** P < 0.0001. d , Fluorescence images of live WT and Rab7 -KO HeLa cells, expressing VPS13C Halo and labelled with LysoView 640 (a luminal marker of acidic lysosomes), before and after treatment with 1 mM LLOMe. Black lines represent cell outlines. Magnified views of the boxed regions in the VPS13C Halo channel are shown (bottom). b , d , The experiments were repeated three times with similar results. All the individual channel images in this figure are shown as inverted greys. Numerical source data are provided.

Article Snippet: The following plasmids were previously generated in our laboratories: VPS13C mClover3 (RRID: Addgene 118760), mCh–VAB (RRID: Addgene 232865), mCh-VPS13C C-ter (RRID: Addgene 232866), mCh–VAPB (RRID: Addgene 108126), mCh-OSBP (RRID: Addgene 232871), GFP–LRRK2 (RRID: Addgene 232872), HA–PPM1H (MRC Reagents and Services, DU62789), GFP–LRRK1 (MRC Reagents and Services, DU30382), GFP–LRRK1 K746G (MRC Reagents and Services, DU67083) and GFP–LRRK1 D1409A (MRC Reagents and Services, DU67084).

Techniques: Membrane, Expressing, Fluorescence, Control, Knockdown, Marker

a , Time-series of live fluorescence images of VPS13C^mClover-Flp-In cells also co-expressing IST1-Apple, upon 1 mM LLOMe treatment. Note the delayed recruitment of IST1 to lysosomes relative to VPS13C. Individual channel images are shown as inverted greys. The experiment was repeated three times with similar results. b , Live fluorescence images of VPS13C^mClover-Flp-In cells also co-expressing IST1-Apple, 20 minutes after addition of 1 mM LLOMe. Cells were pre-incubated for 1 hr with or without the calcium chelator BAPTA (20 μM). Recruitment of IST1, but not of VPS13C, is inhibited by BAPTA. The experiment was repeated three times with similar results.

Journal: Nature Cell Biology

Article Title: The bridge-like lipid transport protein VPS13C/PARK23 mediates ER–lysosome contacts following lysosome damage

doi: 10.1038/s41556-025-01653-6

Figure Lengend Snippet: a , Time-series of live fluorescence images of VPS13C^mClover-Flp-In cells also co-expressing IST1-Apple, upon 1 mM LLOMe treatment. Note the delayed recruitment of IST1 to lysosomes relative to VPS13C. Individual channel images are shown as inverted greys. The experiment was repeated three times with similar results. b , Live fluorescence images of VPS13C^mClover-Flp-In cells also co-expressing IST1-Apple, 20 minutes after addition of 1 mM LLOMe. Cells were pre-incubated for 1 hr with or without the calcium chelator BAPTA (20 μM). Recruitment of IST1, but not of VPS13C, is inhibited by BAPTA. The experiment was repeated three times with similar results.

Article Snippet: The following plasmids were previously generated in our laboratories: VPS13C mClover3 (RRID: Addgene 118760), mCh–VAB (RRID: Addgene 232865), mCh-VPS13C C-ter (RRID: Addgene 232866), mCh–VAPB (RRID: Addgene 108126), mCh-OSBP (RRID: Addgene 232871), GFP–LRRK2 (RRID: Addgene 232872), HA–PPM1H (MRC Reagents and Services, DU62789), GFP–LRRK1 (MRC Reagents and Services, DU30382), GFP–LRRK1 K746G (MRC Reagents and Services, DU67083) and GFP–LRRK1 D1409A (MRC Reagents and Services, DU67084).

Techniques: Fluorescence, Expressing, Incubation

a , Anti-Rab7 western blot of whole cell lysates from control or Rab7 knockdown VPS13C^mClover-Flp-In cells. GAPDH as a loading control. b , Anti-Rab7 or anti-VPS13C western blots of whole cell lysates from WT or Rab7 knockout Hela cells. Tubulin as a loading control. c , Quantifications of the blots in b . Bars show the normalized value relative to WT. Error bars represent ±SD. n = 4 biological replicates. Numerical data and unprocessed blots are provided.

Journal: Nature Cell Biology

Article Title: The bridge-like lipid transport protein VPS13C/PARK23 mediates ER–lysosome contacts following lysosome damage

doi: 10.1038/s41556-025-01653-6

Figure Lengend Snippet: a , Anti-Rab7 western blot of whole cell lysates from control or Rab7 knockdown VPS13C^mClover-Flp-In cells. GAPDH as a loading control. b , Anti-Rab7 or anti-VPS13C western blots of whole cell lysates from WT or Rab7 knockout Hela cells. Tubulin as a loading control. c , Quantifications of the blots in b . Bars show the normalized value relative to WT. Error bars represent ±SD. n = 4 biological replicates. Numerical data and unprocessed blots are provided.

Article Snippet: The following plasmids were previously generated in our laboratories: VPS13C mClover3 (RRID: Addgene 118760), mCh–VAB (RRID: Addgene 232865), mCh-VPS13C C-ter (RRID: Addgene 232866), mCh–VAPB (RRID: Addgene 108126), mCh-OSBP (RRID: Addgene 232871), GFP–LRRK2 (RRID: Addgene 232872), HA–PPM1H (MRC Reagents and Services, DU62789), GFP–LRRK1 (MRC Reagents and Services, DU30382), GFP–LRRK1 K746G (MRC Reagents and Services, DU67083) and GFP–LRRK1 D1409A (MRC Reagents and Services, DU67084).

Techniques: Western Blot, Control, Knockdown, Knock-Out

a , b , Western blot analysis of the indicated proteins in whole-cell lysates of VPS13C mClover-Flp-In cells at different time points after treatment with 1 mM LLOMe (left). Protein quantification (right). The bars show normalized values relative to time 0; n = 2 ( a ) and 3 ( b ) biological replicates. b , Subsets of cells were transfected with mScarlet–PPM1H. c , Fluorescence images of live VPS13C mClover-Flp-In cells with mScarlet–PPM1H co-expression before and after treatment with 1 mM LLOMe. Cells not expressing mScarlet–PPM1H are outlined by dashed lines. d , Western blots for total Rab7 and Ser72-phosphorylated Rab7 (tubulin was used as a loading control) of whole-cell lysates of VPS13C mClover-Flp-In cells co-expressing constitutively kinase-active (mScarlet–LRRK1 K746G ) or kinase-dead (mScarlet-LRRK1 D1409A ) LRRK1 mutants (top). Protein quantification (bottom). The bars show normalized values relative to the signal obtained with kinase-dead LRRK1; n = 3 biological replicates. a , b , d , The error bars represent the s.d. e , Fluorescence images of live VPS13C mClover-Flp-In cells with co-expression of the constitutively kinase-active LRRK1 mutant (mScarlet-LRRK1 K746G ) before and after treatment with 1 mM LLOMe. Cells not expressing mScarlet–LRRK1 K746G are outlined by dashed lines. f , Schematic of the iLID light-dependent protein heterodimeric system used in g . g , Fluorescence images of live VPS13C mClover-Flp-In cells with co-expression of exogenous Lamp1–mCh-iLID (bait) and Halo–SspB-PPM1H (prey) before and after blue light illumination and treatment with 1 mM LLOMe. Dashed lines represent cell outlines. c , e , g , The experiments were repeated three times with similar results. pS72, phosphorylation of Rab7 at Ser72. All the individual channel images in this figure are shown as inverted greys. Numerical source data and unprocessed blots are provided.

Journal: Nature Cell Biology

Article Title: The bridge-like lipid transport protein VPS13C/PARK23 mediates ER–lysosome contacts following lysosome damage

doi: 10.1038/s41556-025-01653-6

Figure Lengend Snippet: a , b , Western blot analysis of the indicated proteins in whole-cell lysates of VPS13C mClover-Flp-In cells at different time points after treatment with 1 mM LLOMe (left). Protein quantification (right). The bars show normalized values relative to time 0; n = 2 ( a ) and 3 ( b ) biological replicates. b , Subsets of cells were transfected with mScarlet–PPM1H. c , Fluorescence images of live VPS13C mClover-Flp-In cells with mScarlet–PPM1H co-expression before and after treatment with 1 mM LLOMe. Cells not expressing mScarlet–PPM1H are outlined by dashed lines. d , Western blots for total Rab7 and Ser72-phosphorylated Rab7 (tubulin was used as a loading control) of whole-cell lysates of VPS13C mClover-Flp-In cells co-expressing constitutively kinase-active (mScarlet–LRRK1 K746G ) or kinase-dead (mScarlet-LRRK1 D1409A ) LRRK1 mutants (top). Protein quantification (bottom). The bars show normalized values relative to the signal obtained with kinase-dead LRRK1; n = 3 biological replicates. a , b , d , The error bars represent the s.d. e , Fluorescence images of live VPS13C mClover-Flp-In cells with co-expression of the constitutively kinase-active LRRK1 mutant (mScarlet-LRRK1 K746G ) before and after treatment with 1 mM LLOMe. Cells not expressing mScarlet–LRRK1 K746G are outlined by dashed lines. f , Schematic of the iLID light-dependent protein heterodimeric system used in g . g , Fluorescence images of live VPS13C mClover-Flp-In cells with co-expression of exogenous Lamp1–mCh-iLID (bait) and Halo–SspB-PPM1H (prey) before and after blue light illumination and treatment with 1 mM LLOMe. Dashed lines represent cell outlines. c , e , g , The experiments were repeated three times with similar results. pS72, phosphorylation of Rab7 at Ser72. All the individual channel images in this figure are shown as inverted greys. Numerical source data and unprocessed blots are provided.

Article Snippet: The following plasmids were previously generated in our laboratories: VPS13C mClover3 (RRID: Addgene 118760), mCh–VAB (RRID: Addgene 232865), mCh-VPS13C C-ter (RRID: Addgene 232866), mCh–VAPB (RRID: Addgene 108126), mCh-OSBP (RRID: Addgene 232871), GFP–LRRK2 (RRID: Addgene 232872), HA–PPM1H (MRC Reagents and Services, DU62789), GFP–LRRK1 (MRC Reagents and Services, DU30382), GFP–LRRK1 K746G (MRC Reagents and Services, DU67083) and GFP–LRRK1 D1409A (MRC Reagents and Services, DU67084).

Techniques: Western Blot, Transfection, Fluorescence, Expressing, Control, Mutagenesis, Phospho-proteomics

a , Domain organization of full-length VPS13C. Deletion constructs used for the experiments of this figure are also indicated. b , Fluorescence images of live VPS13C mClover-Flp-In cells with co-expression of the mCh–VAB domain (top left) or mCh–VPS13C C-ter (top right), and labelled with LysoView 640, before and after treatment with 1 mM LLOMe. Levels of the punctate fluorescence from individual channels in a representative experiment (bottom). Each line represents the average intensity of the indicated signals from the same cell before and after LLOMe treatment; n = 20 cells were analysed. c , High-magnification fluorescence images of live VPS13C mClover-Flp-In cells with co-expression of mCh–VAB 20 min after the addition of 1 mM LLOMe. Almost no overlap between mCh–VAB and VPS13C mClover fluorescence was observed. d , e , Fluorescence images of live RPE1 cells co-expressing exogenous VPS13C Halo and either mCh–VAB ( d ) or mCh–VPS13C C-ter ( e ) before and after treatment with 1 mM LLOMe. Time series of individual channels from the boxed regions are shown (right). b – e , Blue ( b ) and grey ( c – e ) dashed lines in the images represent cell outlines. The experiments were repeated three times with similar results. Numerical source data are provided.

Journal: Nature Cell Biology

Article Title: The bridge-like lipid transport protein VPS13C/PARK23 mediates ER–lysosome contacts following lysosome damage

doi: 10.1038/s41556-025-01653-6

Figure Lengend Snippet: a , Domain organization of full-length VPS13C. Deletion constructs used for the experiments of this figure are also indicated. b , Fluorescence images of live VPS13C mClover-Flp-In cells with co-expression of the mCh–VAB domain (top left) or mCh–VPS13C C-ter (top right), and labelled with LysoView 640, before and after treatment with 1 mM LLOMe. Levels of the punctate fluorescence from individual channels in a representative experiment (bottom). Each line represents the average intensity of the indicated signals from the same cell before and after LLOMe treatment; n = 20 cells were analysed. c , High-magnification fluorescence images of live VPS13C mClover-Flp-In cells with co-expression of mCh–VAB 20 min after the addition of 1 mM LLOMe. Almost no overlap between mCh–VAB and VPS13C mClover fluorescence was observed. d , e , Fluorescence images of live RPE1 cells co-expressing exogenous VPS13C Halo and either mCh–VAB ( d ) or mCh–VPS13C C-ter ( e ) before and after treatment with 1 mM LLOMe. Time series of individual channels from the boxed regions are shown (right). b – e , Blue ( b ) and grey ( c – e ) dashed lines in the images represent cell outlines. The experiments were repeated three times with similar results. Numerical source data are provided.

Article Snippet: The following plasmids were previously generated in our laboratories: VPS13C mClover3 (RRID: Addgene 118760), mCh–VAB (RRID: Addgene 232865), mCh-VPS13C C-ter (RRID: Addgene 232866), mCh–VAPB (RRID: Addgene 108126), mCh-OSBP (RRID: Addgene 232871), GFP–LRRK2 (RRID: Addgene 232872), HA–PPM1H (MRC Reagents and Services, DU62789), GFP–LRRK1 (MRC Reagents and Services, DU30382), GFP–LRRK1 K746G (MRC Reagents and Services, DU67083) and GFP–LRRK1 D1409A (MRC Reagents and Services, DU67084).

Techniques: Construct, Fluorescence, Expressing

a , Live fluorescence images of WT or Rab7 KO Hela cells expressing mCherry-VAB and labelled with LysoView 640 under basal conditions. Boxed regions are shown on the right. b , Live fluorescence images of RPE1 cells expressing exogenous mCherry-VAB (left) or mCherry-VPS13C C-ter (right) before and after 1 mM LLOMe treatment. c , Live fluorescence images show localizations of mCherry-VAB or mCherry-VPS13C C-ter in VPS13C^mClover-Flp-In cells (left) or in RPE1 cells (right) in the absence of LLOMe treatment. Note the more prominent lysosome localization of the VAB domain relative to VPS13C C-ter . Individual channel images are shown as inverted greys. Experiments were repeated three times with similar results.

Journal: Nature Cell Biology

Article Title: The bridge-like lipid transport protein VPS13C/PARK23 mediates ER–lysosome contacts following lysosome damage

doi: 10.1038/s41556-025-01653-6

Figure Lengend Snippet: a , Live fluorescence images of WT or Rab7 KO Hela cells expressing mCherry-VAB and labelled with LysoView 640 under basal conditions. Boxed regions are shown on the right. b , Live fluorescence images of RPE1 cells expressing exogenous mCherry-VAB (left) or mCherry-VPS13C C-ter (right) before and after 1 mM LLOMe treatment. c , Live fluorescence images show localizations of mCherry-VAB or mCherry-VPS13C C-ter in VPS13C^mClover-Flp-In cells (left) or in RPE1 cells (right) in the absence of LLOMe treatment. Note the more prominent lysosome localization of the VAB domain relative to VPS13C C-ter . Individual channel images are shown as inverted greys. Experiments were repeated three times with similar results.

Article Snippet: The following plasmids were previously generated in our laboratories: VPS13C mClover3 (RRID: Addgene 118760), mCh–VAB (RRID: Addgene 232865), mCh-VPS13C C-ter (RRID: Addgene 232866), mCh–VAPB (RRID: Addgene 108126), mCh-OSBP (RRID: Addgene 232871), GFP–LRRK2 (RRID: Addgene 232872), HA–PPM1H (MRC Reagents and Services, DU62789), GFP–LRRK1 (MRC Reagents and Services, DU30382), GFP–LRRK1 K746G (MRC Reagents and Services, DU67083) and GFP–LRRK1 D1409A (MRC Reagents and Services, DU67084).

Techniques: Fluorescence, Expressing

a , Domain organization of full-length VPS13C (top) as well as the domains of VPS13C used for the experiments of this figure (bottom). b , Fluorescence images of live RPE1 cells expressing full-length VPS13C Halo or VPS13C-Δ(ATG2C-PH) Halo under basal conditions (left). Magnified view of a region of a RPE1 cells showing co-localization of VPS13C-Δ(ATG2C-PH) Halo with Lamp1–GFP (right). c , Cartoon depicting the proposed association of VPS13C and its deletion constructs with Rab7 on the surface of lysosomes. d , Fluorescence image of live RPE1 cells expressing mCh-ATG2C VPS13C labelled with LysoView 640 and LipidSpot 488 (a lipid droplet marker; right). Magnified views of the boxed region are provided (right). e , Predicted structure of the ATG2C domain of VPS13C based on AlphaFold3 (left) and high-power views of the amphipathic helices (right). f , Fluorescence images of live RPE1 cells expressing mCh–ATG2C VPS13C before and after treatment with 1 mM LLOMe (left). Boxed regions are shown at higher magnification demonstrating co-localization of mCh-ATG2C VPS13C with Lamp1–GFP after LLOMe treatment (right). g , Putative model illustrating how binding of the ATG2C VPS13C domain to the bilayer may release an auto-inhibitory conformation of VPS13C to allow its binding to Rab7 on lysosomal surfaces. h , Fluorescence images of live RPE1 cells expressing mCh–ATG2C VPS13C and GFP–OSBP after treatment with 1 mM LLOMe (left) or 20 nM OSW1 (right). Grey dashed lines in the images represent cell outlines. Insets: magnified views of the boxed regions. f , h , Lipid droplets are labelled with asterisks. b , d , f , h , The experiments were repeated three times with similar results.

Journal: Nature Cell Biology

Article Title: The bridge-like lipid transport protein VPS13C/PARK23 mediates ER–lysosome contacts following lysosome damage

doi: 10.1038/s41556-025-01653-6

Figure Lengend Snippet: a , Domain organization of full-length VPS13C (top) as well as the domains of VPS13C used for the experiments of this figure (bottom). b , Fluorescence images of live RPE1 cells expressing full-length VPS13C Halo or VPS13C-Δ(ATG2C-PH) Halo under basal conditions (left). Magnified view of a region of a RPE1 cells showing co-localization of VPS13C-Δ(ATG2C-PH) Halo with Lamp1–GFP (right). c , Cartoon depicting the proposed association of VPS13C and its deletion constructs with Rab7 on the surface of lysosomes. d , Fluorescence image of live RPE1 cells expressing mCh-ATG2C VPS13C labelled with LysoView 640 and LipidSpot 488 (a lipid droplet marker; right). Magnified views of the boxed region are provided (right). e , Predicted structure of the ATG2C domain of VPS13C based on AlphaFold3 (left) and high-power views of the amphipathic helices (right). f , Fluorescence images of live RPE1 cells expressing mCh–ATG2C VPS13C before and after treatment with 1 mM LLOMe (left). Boxed regions are shown at higher magnification demonstrating co-localization of mCh-ATG2C VPS13C with Lamp1–GFP after LLOMe treatment (right). g , Putative model illustrating how binding of the ATG2C VPS13C domain to the bilayer may release an auto-inhibitory conformation of VPS13C to allow its binding to Rab7 on lysosomal surfaces. h , Fluorescence images of live RPE1 cells expressing mCh–ATG2C VPS13C and GFP–OSBP after treatment with 1 mM LLOMe (left) or 20 nM OSW1 (right). Grey dashed lines in the images represent cell outlines. Insets: magnified views of the boxed regions. f , h , Lipid droplets are labelled with asterisks. b , d , f , h , The experiments were repeated three times with similar results.

Article Snippet: The following plasmids were previously generated in our laboratories: VPS13C mClover3 (RRID: Addgene 118760), mCh–VAB (RRID: Addgene 232865), mCh-VPS13C C-ter (RRID: Addgene 232866), mCh–VAPB (RRID: Addgene 108126), mCh-OSBP (RRID: Addgene 232871), GFP–LRRK2 (RRID: Addgene 232872), HA–PPM1H (MRC Reagents and Services, DU62789), GFP–LRRK1 (MRC Reagents and Services, DU30382), GFP–LRRK1 K746G (MRC Reagents and Services, DU67083) and GFP–LRRK1 D1409A (MRC Reagents and Services, DU67084).

Techniques: Fluorescence, Expressing, Construct, Marker, Binding Assay

a , Live fluorescence images of RPE1 cells expressing mCherry-PH and LAMP1-GFP before and after 1 mM LLOMe addition. b , c , Live fluorescence images of RPE1 cells expressing mCherry-ATG2C VPS13C and GFP-OSBP before and after addition of 20 nM OSW1 ( b ) or 1 mM LLOMe ( c ). Black dots visible before LLOMe are lipid droplets that move slightly in position after LLOMe. Individual channel images are shown as inverted greys. Experiments were repeated three times with similar results.

Journal: Nature Cell Biology

Article Title: The bridge-like lipid transport protein VPS13C/PARK23 mediates ER–lysosome contacts following lysosome damage

doi: 10.1038/s41556-025-01653-6

Figure Lengend Snippet: a , Live fluorescence images of RPE1 cells expressing mCherry-PH and LAMP1-GFP before and after 1 mM LLOMe addition. b , c , Live fluorescence images of RPE1 cells expressing mCherry-ATG2C VPS13C and GFP-OSBP before and after addition of 20 nM OSW1 ( b ) or 1 mM LLOMe ( c ). Black dots visible before LLOMe are lipid droplets that move slightly in position after LLOMe. Individual channel images are shown as inverted greys. Experiments were repeated three times with similar results.

Article Snippet: The following plasmids were previously generated in our laboratories: VPS13C mClover3 (RRID: Addgene 118760), mCh–VAB (RRID: Addgene 232865), mCh-VPS13C C-ter (RRID: Addgene 232866), mCh–VAPB (RRID: Addgene 108126), mCh-OSBP (RRID: Addgene 232871), GFP–LRRK2 (RRID: Addgene 232872), HA–PPM1H (MRC Reagents and Services, DU62789), GFP–LRRK1 (MRC Reagents and Services, DU30382), GFP–LRRK1 K746G (MRC Reagents and Services, DU67083) and GFP–LRRK1 D1409A (MRC Reagents and Services, DU67084).

Techniques: Fluorescence, Expressing

a , Time-series of live fluorescence images of VPS13C^mClover-Flp-In cells also co-expressing exogenous mCherry-OSBP, upon 20 nM OSW-1 treatment to induce PI4P accumulation on endolysosomes. Individual channel images are shown as inverted greys. Note that the recruitment of OSBP is not accompanied by the recruitment of VPS13C. b , Time-series of live fluorescence images of VPS13C^mClover-Flp-In cells also co-expressing exogenous mCherry-OSBP, upon 1 mM LLOMe treatment. Note the delayed recruitment of OSBP to lysosomes relative to VPS13C. Individual channel images are shown as inverted greys. Boxed regions are shown at the bottom. Individual channel images are shown as inverted greys. Experiments were repeated three times with similar results.

Journal: Nature Cell Biology

Article Title: The bridge-like lipid transport protein VPS13C/PARK23 mediates ER–lysosome contacts following lysosome damage

doi: 10.1038/s41556-025-01653-6

Figure Lengend Snippet: a , Time-series of live fluorescence images of VPS13C^mClover-Flp-In cells also co-expressing exogenous mCherry-OSBP, upon 20 nM OSW-1 treatment to induce PI4P accumulation on endolysosomes. Individual channel images are shown as inverted greys. Note that the recruitment of OSBP is not accompanied by the recruitment of VPS13C. b , Time-series of live fluorescence images of VPS13C^mClover-Flp-In cells also co-expressing exogenous mCherry-OSBP, upon 1 mM LLOMe treatment. Note the delayed recruitment of OSBP to lysosomes relative to VPS13C. Individual channel images are shown as inverted greys. Boxed regions are shown at the bottom. Individual channel images are shown as inverted greys. Experiments were repeated three times with similar results.

Article Snippet: The following plasmids were previously generated in our laboratories: VPS13C mClover3 (RRID: Addgene 118760), mCh–VAB (RRID: Addgene 232865), mCh-VPS13C C-ter (RRID: Addgene 232866), mCh–VAPB (RRID: Addgene 108126), mCh-OSBP (RRID: Addgene 232871), GFP–LRRK2 (RRID: Addgene 232872), HA–PPM1H (MRC Reagents and Services, DU62789), GFP–LRRK1 (MRC Reagents and Services, DU30382), GFP–LRRK1 K746G (MRC Reagents and Services, DU67083) and GFP–LRRK1 D1409A (MRC Reagents and Services, DU67084).

Techniques: Fluorescence, Expressing

a , Anti-VPS13C western blot of whole cell lysates from WT or VPS13C knockout A549 cells. Tubulin was used as a loading control. b , c , Live fluorescence images of the WT and VPS13C-KO A549 cells expressing mCherry-OSBP and LAMP1-GFP ( b ) or IST1-Apple and LAMP1-GFP ( c ) and stained with LysoView640 before and after 1 mM LLOMe treatment. Individual channel images are shown as inverted greys. Experiments were repeated three times with similar results. Unprocessed blots are provided.

Journal: Nature Cell Biology

Article Title: The bridge-like lipid transport protein VPS13C/PARK23 mediates ER–lysosome contacts following lysosome damage

doi: 10.1038/s41556-025-01653-6

Figure Lengend Snippet: a , Anti-VPS13C western blot of whole cell lysates from WT or VPS13C knockout A549 cells. Tubulin was used as a loading control. b , c , Live fluorescence images of the WT and VPS13C-KO A549 cells expressing mCherry-OSBP and LAMP1-GFP ( b ) or IST1-Apple and LAMP1-GFP ( c ) and stained with LysoView640 before and after 1 mM LLOMe treatment. Individual channel images are shown as inverted greys. Experiments were repeated three times with similar results. Unprocessed blots are provided.

Article Snippet: The following plasmids were previously generated in our laboratories: VPS13C mClover3 (RRID: Addgene 118760), mCh–VAB (RRID: Addgene 232865), mCh-VPS13C C-ter (RRID: Addgene 232866), mCh–VAPB (RRID: Addgene 108126), mCh-OSBP (RRID: Addgene 232871), GFP–LRRK2 (RRID: Addgene 232872), HA–PPM1H (MRC Reagents and Services, DU62789), GFP–LRRK1 (MRC Reagents and Services, DU30382), GFP–LRRK1 K746G (MRC Reagents and Services, DU67083) and GFP–LRRK1 D1409A (MRC Reagents and Services, DU67084).

Techniques: Western Blot, Knock-Out, Control, Fluorescence, Expressing, Staining

a , b , Intensity of punctate LAMP1 immunofluorescence ( a ) and LysoView 633 fluorescence (a pH-sensitive lysosome probe; b ) per WT and VPS13C -KO A549 cell. a , n = 240 cells per group. b , n = 84 WT and 76 VPS13C -KO cells. c , d , Gal3-to-LAMP1 ratio ( c ) determined from the images in d . c , Normalized fluorescence relative to WT cells treated with LLOMe for 25 min. NS, P = 0.2886; n = 32 (WT, 0 min; WT, 5 min; and VPS13C -KO, 5 min), 33 ( VPS13C -KO, 0 min), 34 (WT, 15 min), 31 ( VPS13C- KO, 15 min), 39 (WT, 25 min) and 35 ( VPS13C -KO, 25 min) images analysing >300 cells. d , The images depict fluorescence microscopy of WT and VPS13C -KO A549 cells immunolabelled with antibodies to Gal3 and LAMP1 following treatment with or without 1 mM LLOMe for the indicated times. Fluorescence images from a representative experiment. a – c , Three biological replicates. Data are the mean ± s.d. Data were compared using a two-sided Student’s t -test; **** P < 0.0001; NS, not significant. Numerical data are provided.

Journal: Nature Cell Biology

Article Title: The bridge-like lipid transport protein VPS13C/PARK23 mediates ER–lysosome contacts following lysosome damage

doi: 10.1038/s41556-025-01653-6

Figure Lengend Snippet: a , b , Intensity of punctate LAMP1 immunofluorescence ( a ) and LysoView 633 fluorescence (a pH-sensitive lysosome probe; b ) per WT and VPS13C -KO A549 cell. a , n = 240 cells per group. b , n = 84 WT and 76 VPS13C -KO cells. c , d , Gal3-to-LAMP1 ratio ( c ) determined from the images in d . c , Normalized fluorescence relative to WT cells treated with LLOMe for 25 min. NS, P = 0.2886; n = 32 (WT, 0 min; WT, 5 min; and VPS13C -KO, 5 min), 33 ( VPS13C -KO, 0 min), 34 (WT, 15 min), 31 ( VPS13C- KO, 15 min), 39 (WT, 25 min) and 35 ( VPS13C -KO, 25 min) images analysing >300 cells. d , The images depict fluorescence microscopy of WT and VPS13C -KO A549 cells immunolabelled with antibodies to Gal3 and LAMP1 following treatment with or without 1 mM LLOMe for the indicated times. Fluorescence images from a representative experiment. a – c , Three biological replicates. Data are the mean ± s.d. Data were compared using a two-sided Student’s t -test; **** P < 0.0001; NS, not significant. Numerical data are provided.

Article Snippet: The following plasmids were previously generated in our laboratories: VPS13C mClover3 (RRID: Addgene 118760), mCh–VAB (RRID: Addgene 232865), mCh-VPS13C C-ter (RRID: Addgene 232866), mCh–VAPB (RRID: Addgene 108126), mCh-OSBP (RRID: Addgene 232871), GFP–LRRK2 (RRID: Addgene 232872), HA–PPM1H (MRC Reagents and Services, DU62789), GFP–LRRK1 (MRC Reagents and Services, DU30382), GFP–LRRK1 K746G (MRC Reagents and Services, DU67083) and GFP–LRRK1 D1409A (MRC Reagents and Services, DU67084).

Techniques: Immunofluorescence, Fluorescence, Microscopy

a , Anti-LAMP1 immunofluorescence of WT or VPS13C-KO A549 cells. b , Live fluorescence images of WT or VPS13C-KO A549 cells incubated with the pH sensitive LysoView633 showing lower fluorescence (higher pH) of the KO cells. c , Time-series of live fluorescence images of WT or VPS13C-KO Hela cells expressing Gal3-GFP showing recruitment of Gal3 to damaged lysosomes upon 1 mM LLOMe treatment. Quantification of the intensity of the Gal3-GFP punctate fluorescence per cell after addition of 1 mM LLOMe is shown on the right. n = 66 cells (WT), n = 81 cells (VPS13C-KO) collected from three biological replicates. Shaded areas, mean ± SD. Individual channel images are shown as inverted greys. Experiments were repeated three times with similar results. Numerical data are provided.

Journal: Nature Cell Biology

Article Title: The bridge-like lipid transport protein VPS13C/PARK23 mediates ER–lysosome contacts following lysosome damage

doi: 10.1038/s41556-025-01653-6

Figure Lengend Snippet: a , Anti-LAMP1 immunofluorescence of WT or VPS13C-KO A549 cells. b , Live fluorescence images of WT or VPS13C-KO A549 cells incubated with the pH sensitive LysoView633 showing lower fluorescence (higher pH) of the KO cells. c , Time-series of live fluorescence images of WT or VPS13C-KO Hela cells expressing Gal3-GFP showing recruitment of Gal3 to damaged lysosomes upon 1 mM LLOMe treatment. Quantification of the intensity of the Gal3-GFP punctate fluorescence per cell after addition of 1 mM LLOMe is shown on the right. n = 66 cells (WT), n = 81 cells (VPS13C-KO) collected from three biological replicates. Shaded areas, mean ± SD. Individual channel images are shown as inverted greys. Experiments were repeated three times with similar results. Numerical data are provided.

Article Snippet: The following plasmids were previously generated in our laboratories: VPS13C mClover3 (RRID: Addgene 118760), mCh–VAB (RRID: Addgene 232865), mCh-VPS13C C-ter (RRID: Addgene 232866), mCh–VAPB (RRID: Addgene 108126), mCh-OSBP (RRID: Addgene 232871), GFP–LRRK2 (RRID: Addgene 232872), HA–PPM1H (MRC Reagents and Services, DU62789), GFP–LRRK1 (MRC Reagents and Services, DU30382), GFP–LRRK1 K746G (MRC Reagents and Services, DU67083) and GFP–LRRK1 D1409A (MRC Reagents and Services, DU67084).

Techniques: Immunofluorescence, Fluorescence, Incubation, Expressing

a , Schematic illustration of the CASM pathway and experimental manipulations that trigger (blue) or inhibit (red) it. b , Summary of agents tested and their impact on the recruitment of VPS13C to lysosomes. c , Fluorescence images of live VPS13C mClover-Flp-In cells, labelled with LysoView 633, before and after Salip treatment. Dashed lines represent cell outlines. d , Fluorescence images of live VPS13C mClover-Flp-In cells with exogenous mCh–SopF co-expression before and after treatment with 1 mM LLOMe. Cells not expressing mCh–SopF are outlined by dashed lines. e , Time-series fluorescence images of live HeLa cells co-expressing VPS13C Halo and GFP–LRRK2 showing recruitment of VPS13C and LRRK2 to lysosomes following treatment with 1 mM LLOMe (left). Individual channel images are shown as inverted greys. Relative punctate fluorescence intensity of VPS13C Halo and GFP–LRRK2 per cell after LLOMe treatment in a single experiment (right). Mean ± s.d. represented by the solid line and shaded area, respectively; n = 15 VPS13C and 11 LRRK2 cells were analysed. c – e , The experiments were repeated three times with similar results. Further examples in Extended Data Fig. . Numerical source data are provided.

Journal: Nature Cell Biology

Article Title: The bridge-like lipid transport protein VPS13C/PARK23 mediates ER–lysosome contacts following lysosome damage

doi: 10.1038/s41556-025-01653-6

Figure Lengend Snippet: a , Schematic illustration of the CASM pathway and experimental manipulations that trigger (blue) or inhibit (red) it. b , Summary of agents tested and their impact on the recruitment of VPS13C to lysosomes. c , Fluorescence images of live VPS13C mClover-Flp-In cells, labelled with LysoView 633, before and after Salip treatment. Dashed lines represent cell outlines. d , Fluorescence images of live VPS13C mClover-Flp-In cells with exogenous mCh–SopF co-expression before and after treatment with 1 mM LLOMe. Cells not expressing mCh–SopF are outlined by dashed lines. e , Time-series fluorescence images of live HeLa cells co-expressing VPS13C Halo and GFP–LRRK2 showing recruitment of VPS13C and LRRK2 to lysosomes following treatment with 1 mM LLOMe (left). Individual channel images are shown as inverted greys. Relative punctate fluorescence intensity of VPS13C Halo and GFP–LRRK2 per cell after LLOMe treatment in a single experiment (right). Mean ± s.d. represented by the solid line and shaded area, respectively; n = 15 VPS13C and 11 LRRK2 cells were analysed. c – e , The experiments were repeated three times with similar results. Further examples in Extended Data Fig. . Numerical source data are provided.

Article Snippet: The following plasmids were previously generated in our laboratories: VPS13C mClover3 (RRID: Addgene 118760), mCh–VAB (RRID: Addgene 232865), mCh-VPS13C C-ter (RRID: Addgene 232866), mCh–VAPB (RRID: Addgene 108126), mCh-OSBP (RRID: Addgene 232871), GFP–LRRK2 (RRID: Addgene 232872), HA–PPM1H (MRC Reagents and Services, DU62789), GFP–LRRK1 (MRC Reagents and Services, DU30382), GFP–LRRK1 K746G (MRC Reagents and Services, DU67083) and GFP–LRRK1 D1409A (MRC Reagents and Services, DU67084).

Techniques: Fluorescence, Expressing

a , Live fluorescence images of VPS13C^mClover-Flp-In cells before and after addition of nigericin or chloroquine, showing lysosomal recruitment of VPS13C. b , Time-series of live fluorescence images of Hela cells co-expressing VPS13C^Halo and GFP-LRRK2, showing recruitment of VPS13C and LRRK2 to lysosomes upon 1 mM LLOMe treatment. c , Time-series of live fluorescence images of a RPE1 cell co-expressing VPS13C^Halo and GFP-LRRK2 showing recruitment of VPS13C and LRRK2 to damaged lysosomes upon 1 mM LLOMe treatment. LRRK2 is recruited only to a small subset of lysosomes and with a much slower time course than VPS13C. Individual channel images are shown as inverted greys. Experiments were repeated three times with similar results.

Journal: Nature Cell Biology

Article Title: The bridge-like lipid transport protein VPS13C/PARK23 mediates ER–lysosome contacts following lysosome damage

doi: 10.1038/s41556-025-01653-6

Figure Lengend Snippet: a , Live fluorescence images of VPS13C^mClover-Flp-In cells before and after addition of nigericin or chloroquine, showing lysosomal recruitment of VPS13C. b , Time-series of live fluorescence images of Hela cells co-expressing VPS13C^Halo and GFP-LRRK2, showing recruitment of VPS13C and LRRK2 to lysosomes upon 1 mM LLOMe treatment. c , Time-series of live fluorescence images of a RPE1 cell co-expressing VPS13C^Halo and GFP-LRRK2 showing recruitment of VPS13C and LRRK2 to damaged lysosomes upon 1 mM LLOMe treatment. LRRK2 is recruited only to a small subset of lysosomes and with a much slower time course than VPS13C. Individual channel images are shown as inverted greys. Experiments were repeated three times with similar results.

Article Snippet: The following plasmids were previously generated in our laboratories: VPS13C mClover3 (RRID: Addgene 118760), mCh–VAB (RRID: Addgene 232865), mCh-VPS13C C-ter (RRID: Addgene 232866), mCh–VAPB (RRID: Addgene 108126), mCh-OSBP (RRID: Addgene 232871), GFP–LRRK2 (RRID: Addgene 232872), HA–PPM1H (MRC Reagents and Services, DU62789), GFP–LRRK1 (MRC Reagents and Services, DU30382), GFP–LRRK1 K746G (MRC Reagents and Services, DU67083) and GFP–LRRK1 D1409A (MRC Reagents and Services, DU67084).

Techniques: Fluorescence, Expressing