Review





Similar Products

92
Cell Signaling Technology Inc stat5 py694
Stat5 Py694, supplied by Cell Signaling Technology Inc, used in various techniques. Bioz Stars score: 92/100, based on 1 PubMed citations. ZERO BIAS - scores, article reviews, protocol conditions and more
https://www.bioz.com/result/stat5 py694/product/Cell Signaling Technology Inc
Average 92 stars, based on 1 article reviews
stat5 py694 - by Bioz Stars, 2025-11
92/100 stars
  Buy from Supplier

86
Millipore cat no 66740
Cat No 66740, supplied by Millipore, used in various techniques. Bioz Stars score: 86/100, based on 1 PubMed citations. ZERO BIAS - scores, article reviews, protocol conditions and more
https://www.bioz.com/result/cat no 66740/product/Millipore
Average 86 stars, based on 1 article reviews
cat no 66740 - by Bioz Stars, 2025-11
86/100 stars
  Buy from Supplier

92
Cell Signaling Technology Inc anti pstat5 d47e7
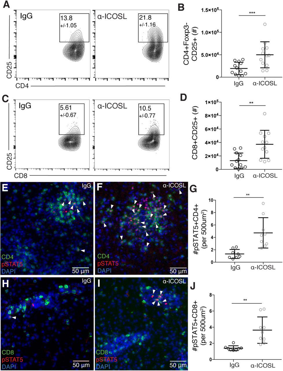
( A-D ) T cells were isolated from the brains of chronically infected control or α-ICOSL-treated mice. Representative flow plots of CD25+CD4+ effector T cells ( A ) and CD25+CD8+ effector T cells ( C ) are shown. Number in gate indicates the mean frequency of CD25+ cells +/- standard error. ( B ) Total number of CD25+ CD4+ effector T cells and ( D ) total number of CD25+ CD8+ T cells isolated from the brain (n=4 per group, data is pooled from 3 independent experiments and analyzed by randomized block ANOVA). ( E-I ) Brain sections from chronically infected control ( E, H ) and α-ICOSL-treated ( F, I ) mice were stained for CD4 or CD8 (green), <t>pSTAT5</t> (red) and DAPI (blue). White arrowheads indicate pSTAT5+ CD4 or CD8 T cells. ( G ) The number of pSTAT5+CD4+ and ( J ) number of pSTAT5+CD8+ T cells were quantified per 500 µm 2 (n=4-5 mice per group, data is pooled from two independent experiments and analyzed using randomized block ANOVA). * denotes p<0.05, ** denotes p<0.01, and *** denotes p<0.001 for all panels.
Anti Pstat5 D47e7, supplied by Cell Signaling Technology Inc, used in various techniques. Bioz Stars score: 92/100, based on 1 PubMed citations. ZERO BIAS - scores, article reviews, protocol conditions and more
https://www.bioz.com/result/anti pstat5 d47e7/product/Cell Signaling Technology Inc
Average 92 stars, based on 1 article reviews
anti pstat5 d47e7 - by Bioz Stars, 2025-11
92/100 stars
  Buy from Supplier

92
Cell Signaling Technology Inc pstat5 d47e7
( A-D ) T cells were isolated from the brains of chronically infected control or α-ICOSL-treated mice. Representative flow plots of CD25+CD4+ effector T cells ( A ) and CD25+CD8+ effector T cells ( C ) are shown. Number in gate indicates the mean frequency of CD25+ cells +/- standard error. ( B ) Total number of CD25+ CD4+ effector T cells and ( D ) total number of CD25+ CD8+ T cells isolated from the brain (n=4 per group, data is pooled from 3 independent experiments and analyzed by randomized block ANOVA). ( E-I ) Brain sections from chronically infected control ( E, H ) and α-ICOSL-treated ( F, I ) mice were stained for CD4 or CD8 (green), <t>pSTAT5</t> (red) and DAPI (blue). White arrowheads indicate pSTAT5+ CD4 or CD8 T cells. ( G ) The number of pSTAT5+CD4+ and ( J ) number of pSTAT5+CD8+ T cells were quantified per 500 µm 2 (n=4-5 mice per group, data is pooled from two independent experiments and analyzed using randomized block ANOVA). * denotes p<0.05, ** denotes p<0.01, and *** denotes p<0.001 for all panels.
Pstat5 D47e7, supplied by Cell Signaling Technology Inc, used in various techniques. Bioz Stars score: 92/100, based on 1 PubMed citations. ZERO BIAS - scores, article reviews, protocol conditions and more
https://www.bioz.com/result/pstat5 d47e7/product/Cell Signaling Technology Inc
Average 92 stars, based on 1 article reviews
pstat5 d47e7 - by Bioz Stars, 2025-11
92/100 stars
  Buy from Supplier

92
Cell Signaling Technology Inc phospho stat5 tyr694 d47e7 rabbit mab
( a ) Schematic representation of somatic alterations in STAT5B and JAK3 identified in this study. The functional domains of the proteins are shown. Filled rectangles represent mutations that have been previously described (red: missense mutation and blue: indel). Empty rectangles indicate previously unreported mutations. ( b ) Luciferase assay was performed in Hela cells co-transfected with the STAT5B constructs (WT, V712E and N642H) or empty vector together with a luciferase sequence under the control of a <t>STAT5-binding</t> element. Luciferase assay was performed in three independent experiments. Each condition was tested in triplicate and the fold change was normalized with the relative luciferase activity of the empty vector. Each column represents mean±s.d. of three independent experiments. Both mutants clearly induced increased luciferase activity when compared with the wild-type STAT5B plasmid. ( c ) P-STAT5(Y699) and STAT5 protein expression levels in Hela cells transfected with STAT5B wild-type or mutant constructs V712E and N642H are shown by western blotting. Non-transfected cell line (NT) and cell line transfected with an empty vector (GFP) were used as controls for the reaction. STAT5B variants (V712E and N642H) led to increased phosphorylation of STAT5B as compared with the ectopic expression of the STAT5B-WT. The transduction efficiency for each condition was assessed by total STAT5B and GFP expression. One experiment representative of three independent experiments is shown. Western blotting results were congruent with the luciferase assay, confirming the constitutive hyperphosphorylation of both N642H and V712E STAT5B variants.
Phospho Stat5 Tyr694 D47e7 Rabbit Mab, supplied by Cell Signaling Technology Inc, used in various techniques. Bioz Stars score: 92/100, based on 1 PubMed citations. ZERO BIAS - scores, article reviews, protocol conditions and more
https://www.bioz.com/result/phospho stat5 tyr694 d47e7 rabbit mab/product/Cell Signaling Technology Inc
Average 92 stars, based on 1 article reviews
phospho stat5 tyr694 d47e7 rabbit mab - by Bioz Stars, 2025-11
92/100 stars
  Buy from Supplier

86
Genex Cooperative Inc ks 66740
( a ) Schematic representation of somatic alterations in STAT5B and JAK3 identified in this study. The functional domains of the proteins are shown. Filled rectangles represent mutations that have been previously described (red: missense mutation and blue: indel). Empty rectangles indicate previously unreported mutations. ( b ) Luciferase assay was performed in Hela cells co-transfected with the STAT5B constructs (WT, V712E and N642H) or empty vector together with a luciferase sequence under the control of a <t>STAT5-binding</t> element. Luciferase assay was performed in three independent experiments. Each condition was tested in triplicate and the fold change was normalized with the relative luciferase activity of the empty vector. Each column represents mean±s.d. of three independent experiments. Both mutants clearly induced increased luciferase activity when compared with the wild-type STAT5B plasmid. ( c ) P-STAT5(Y699) and STAT5 protein expression levels in Hela cells transfected with STAT5B wild-type or mutant constructs V712E and N642H are shown by western blotting. Non-transfected cell line (NT) and cell line transfected with an empty vector (GFP) were used as controls for the reaction. STAT5B variants (V712E and N642H) led to increased phosphorylation of STAT5B as compared with the ectopic expression of the STAT5B-WT. The transduction efficiency for each condition was assessed by total STAT5B and GFP expression. One experiment representative of three independent experiments is shown. Western blotting results were congruent with the luciferase assay, confirming the constitutive hyperphosphorylation of both N642H and V712E STAT5B variants.
Ks 66740, supplied by Genex Cooperative Inc, used in various techniques. Bioz Stars score: 86/100, based on 1 PubMed citations. ZERO BIAS - scores, article reviews, protocol conditions and more
https://www.bioz.com/result/ks 66740/product/Genex Cooperative Inc
Average 86 stars, based on 1 article reviews
ks 66740 - by Bioz Stars, 2025-11
86/100 stars
  Buy from Supplier

92
Cell Signaling Technology Inc pstat 5
( a ) Schematic representation of somatic alterations in STAT5B and JAK3 identified in this study. The functional domains of the proteins are shown. Filled rectangles represent mutations that have been previously described (red: missense mutation and blue: indel). Empty rectangles indicate previously unreported mutations. ( b ) Luciferase assay was performed in Hela cells co-transfected with the STAT5B constructs (WT, V712E and N642H) or empty vector together with a luciferase sequence under the control of a <t>STAT5-binding</t> element. Luciferase assay was performed in three independent experiments. Each condition was tested in triplicate and the fold change was normalized with the relative luciferase activity of the empty vector. Each column represents mean±s.d. of three independent experiments. Both mutants clearly induced increased luciferase activity when compared with the wild-type STAT5B plasmid. ( c ) P-STAT5(Y699) and STAT5 protein expression levels in Hela cells transfected with STAT5B wild-type or mutant constructs V712E and N642H are shown by western blotting. Non-transfected cell line (NT) and cell line transfected with an empty vector (GFP) were used as controls for the reaction. STAT5B variants (V712E and N642H) led to increased phosphorylation of STAT5B as compared with the ectopic expression of the STAT5B-WT. The transduction efficiency for each condition was assessed by total STAT5B and GFP expression. One experiment representative of three independent experiments is shown. Western blotting results were congruent with the luciferase assay, confirming the constitutive hyperphosphorylation of both N642H and V712E STAT5B variants.
Pstat 5, supplied by Cell Signaling Technology Inc, used in various techniques. Bioz Stars score: 92/100, based on 1 PubMed citations. ZERO BIAS - scores, article reviews, protocol conditions and more
https://www.bioz.com/result/pstat 5/product/Cell Signaling Technology Inc
Average 92 stars, based on 1 article reviews
pstat 5 - by Bioz Stars, 2025-11
92/100 stars
  Buy from Supplier

92
Cell Signaling Technology Inc pstat 5 d47e7
( a ) Schematic representation of somatic alterations in STAT5B and JAK3 identified in this study. The functional domains of the proteins are shown. Filled rectangles represent mutations that have been previously described (red: missense mutation and blue: indel). Empty rectangles indicate previously unreported mutations. ( b ) Luciferase assay was performed in Hela cells co-transfected with the STAT5B constructs (WT, V712E and N642H) or empty vector together with a luciferase sequence under the control of a <t>STAT5-binding</t> element. Luciferase assay was performed in three independent experiments. Each condition was tested in triplicate and the fold change was normalized with the relative luciferase activity of the empty vector. Each column represents mean±s.d. of three independent experiments. Both mutants clearly induced increased luciferase activity when compared with the wild-type STAT5B plasmid. ( c ) P-STAT5(Y699) and STAT5 protein expression levels in Hela cells transfected with STAT5B wild-type or mutant constructs V712E and N642H are shown by western blotting. Non-transfected cell line (NT) and cell line transfected with an empty vector (GFP) were used as controls for the reaction. STAT5B variants (V712E and N642H) led to increased phosphorylation of STAT5B as compared with the ectopic expression of the STAT5B-WT. The transduction efficiency for each condition was assessed by total STAT5B and GFP expression. One experiment representative of three independent experiments is shown. Western blotting results were congruent with the luciferase assay, confirming the constitutive hyperphosphorylation of both N642H and V712E STAT5B variants.
Pstat 5 D47e7, supplied by Cell Signaling Technology Inc, used in various techniques. Bioz Stars score: 92/100, based on 1 PubMed citations. ZERO BIAS - scores, article reviews, protocol conditions and more
https://www.bioz.com/result/pstat 5 d47e7/product/Cell Signaling Technology Inc
Average 92 stars, based on 1 article reviews
pstat 5 d47e7 - by Bioz Stars, 2025-11
92/100 stars
  Buy from Supplier

92
Cell Signaling Technology Inc total stat5
( a ) Schematic representation of somatic alterations in STAT5B and JAK3 identified in this study. The functional domains of the proteins are shown. Filled rectangles represent mutations that have been previously described (red: missense mutation and blue: indel). Empty rectangles indicate previously unreported mutations. ( b ) Luciferase assay was performed in Hela cells co-transfected with the STAT5B constructs (WT, V712E and N642H) or empty vector together with a luciferase sequence under the control of a <t>STAT5-binding</t> element. Luciferase assay was performed in three independent experiments. Each condition was tested in triplicate and the fold change was normalized with the relative luciferase activity of the empty vector. Each column represents mean±s.d. of three independent experiments. Both mutants clearly induced increased luciferase activity when compared with the wild-type STAT5B plasmid. ( c ) P-STAT5(Y699) and STAT5 protein expression levels in Hela cells transfected with STAT5B wild-type or mutant constructs V712E and N642H are shown by western blotting. Non-transfected cell line (NT) and cell line transfected with an empty vector (GFP) were used as controls for the reaction. STAT5B variants (V712E and N642H) led to increased phosphorylation of STAT5B as compared with the ectopic expression of the STAT5B-WT. The transduction efficiency for each condition was assessed by total STAT5B and GFP expression. One experiment representative of three independent experiments is shown. Western blotting results were congruent with the luciferase assay, confirming the constitutive hyperphosphorylation of both N642H and V712E STAT5B variants.
Total Stat5, supplied by Cell Signaling Technology Inc, used in various techniques. Bioz Stars score: 92/100, based on 1 PubMed citations. ZERO BIAS - scores, article reviews, protocol conditions and more
https://www.bioz.com/result/total stat5/product/Cell Signaling Technology Inc
Average 92 stars, based on 1 article reviews
total stat5 - by Bioz Stars, 2025-11
92/100 stars
  Buy from Supplier

Image Search Results


( A-D ) T cells were isolated from the brains of chronically infected control or α-ICOSL-treated mice. Representative flow plots of CD25+CD4+ effector T cells ( A ) and CD25+CD8+ effector T cells ( C ) are shown. Number in gate indicates the mean frequency of CD25+ cells +/- standard error. ( B ) Total number of CD25+ CD4+ effector T cells and ( D ) total number of CD25+ CD8+ T cells isolated from the brain (n=4 per group, data is pooled from 3 independent experiments and analyzed by randomized block ANOVA). ( E-I ) Brain sections from chronically infected control ( E, H ) and α-ICOSL-treated ( F, I ) mice were stained for CD4 or CD8 (green), pSTAT5 (red) and DAPI (blue). White arrowheads indicate pSTAT5+ CD4 or CD8 T cells. ( G ) The number of pSTAT5+CD4+ and ( J ) number of pSTAT5+CD8+ T cells were quantified per 500 µm 2 (n=4-5 mice per group, data is pooled from two independent experiments and analyzed using randomized block ANOVA). * denotes p<0.05, ** denotes p<0.01, and *** denotes p<0.001 for all panels.

Journal: bioRxiv

Article Title: IL-10 and ICOS differentially regulate T cell responses in the brain during chronic Toxoplasma gondii infection

doi: 10.1101/418665

Figure Lengend Snippet: ( A-D ) T cells were isolated from the brains of chronically infected control or α-ICOSL-treated mice. Representative flow plots of CD25+CD4+ effector T cells ( A ) and CD25+CD8+ effector T cells ( C ) are shown. Number in gate indicates the mean frequency of CD25+ cells +/- standard error. ( B ) Total number of CD25+ CD4+ effector T cells and ( D ) total number of CD25+ CD8+ T cells isolated from the brain (n=4 per group, data is pooled from 3 independent experiments and analyzed by randomized block ANOVA). ( E-I ) Brain sections from chronically infected control ( E, H ) and α-ICOSL-treated ( F, I ) mice were stained for CD4 or CD8 (green), pSTAT5 (red) and DAPI (blue). White arrowheads indicate pSTAT5+ CD4 or CD8 T cells. ( G ) The number of pSTAT5+CD4+ and ( J ) number of pSTAT5+CD8+ T cells were quantified per 500 µm 2 (n=4-5 mice per group, data is pooled from two independent experiments and analyzed using randomized block ANOVA). * denotes p<0.05, ** denotes p<0.01, and *** denotes p<0.001 for all panels.

Article Snippet: Sections were then incubated with blocking buffer and an anti-pSTAT5 (D47E7) (Cell Signaling Technologies) primary antibody as described above.

Techniques: Isolation, Infection, Blocking Assay, Staining

( a ) Schematic representation of somatic alterations in STAT5B and JAK3 identified in this study. The functional domains of the proteins are shown. Filled rectangles represent mutations that have been previously described (red: missense mutation and blue: indel). Empty rectangles indicate previously unreported mutations. ( b ) Luciferase assay was performed in Hela cells co-transfected with the STAT5B constructs (WT, V712E and N642H) or empty vector together with a luciferase sequence under the control of a STAT5-binding element. Luciferase assay was performed in three independent experiments. Each condition was tested in triplicate and the fold change was normalized with the relative luciferase activity of the empty vector. Each column represents mean±s.d. of three independent experiments. Both mutants clearly induced increased luciferase activity when compared with the wild-type STAT5B plasmid. ( c ) P-STAT5(Y699) and STAT5 protein expression levels in Hela cells transfected with STAT5B wild-type or mutant constructs V712E and N642H are shown by western blotting. Non-transfected cell line (NT) and cell line transfected with an empty vector (GFP) were used as controls for the reaction. STAT5B variants (V712E and N642H) led to increased phosphorylation of STAT5B as compared with the ectopic expression of the STAT5B-WT. The transduction efficiency for each condition was assessed by total STAT5B and GFP expression. One experiment representative of three independent experiments is shown. Western blotting results were congruent with the luciferase assay, confirming the constitutive hyperphosphorylation of both N642H and V712E STAT5B variants.

Journal: Nature Communications

Article Title: Type II enteropathy-associated T-cell lymphoma features a unique genomic profile with highly recurrent SETD2 alterations

doi: 10.1038/ncomms12602

Figure Lengend Snippet: ( a ) Schematic representation of somatic alterations in STAT5B and JAK3 identified in this study. The functional domains of the proteins are shown. Filled rectangles represent mutations that have been previously described (red: missense mutation and blue: indel). Empty rectangles indicate previously unreported mutations. ( b ) Luciferase assay was performed in Hela cells co-transfected with the STAT5B constructs (WT, V712E and N642H) or empty vector together with a luciferase sequence under the control of a STAT5-binding element. Luciferase assay was performed in three independent experiments. Each condition was tested in triplicate and the fold change was normalized with the relative luciferase activity of the empty vector. Each column represents mean±s.d. of three independent experiments. Both mutants clearly induced increased luciferase activity when compared with the wild-type STAT5B plasmid. ( c ) P-STAT5(Y699) and STAT5 protein expression levels in Hela cells transfected with STAT5B wild-type or mutant constructs V712E and N642H are shown by western blotting. Non-transfected cell line (NT) and cell line transfected with an empty vector (GFP) were used as controls for the reaction. STAT5B variants (V712E and N642H) led to increased phosphorylation of STAT5B as compared with the ectopic expression of the STAT5B-WT. The transduction efficiency for each condition was assessed by total STAT5B and GFP expression. One experiment representative of three independent experiments is shown. Western blotting results were congruent with the luciferase assay, confirming the constitutive hyperphosphorylation of both N642H and V712E STAT5B variants.

Article Snippet: Proteins were transferred to a polyvinylidene difluoride membrane, after which the membrane was blocked with Super Block (Thermo Fisher) blocking buffer for 1 h. Primary antibodies for STAT5B were obtained from Cell Signal Technology: STAT5B Rabbit mAb#9363 dilution 1:1,000 in 5% milk and Phospho-Stat5 (Tyr694) (D47E7) Rabbit mAb #4322 dilution 1:500 in Super block.

Techniques: Functional Assay, Mutagenesis, Luciferase, Transfection, Construct, Plasmid Preparation, Sequencing, Binding Assay, Activity Assay, Expressing, Western Blot, Transduction