Review




Structured Review

Addgene inc transgene dhb mclover3 2a h2b mruby3
Transgene Dhb Mclover3 2a H2b Mruby3, supplied by Addgene inc, used in various techniques. Bioz Stars score: 95/100, based on 67 PubMed citations. ZERO BIAS - scores, article reviews, protocol conditions and more
https://www.bioz.com/result/transgene dhb mclover3 2a h2b mruby3/product/Addgene inc
Average 95 stars, based on 67 article reviews
transgene dhb mclover3 2a h2b mruby3 - by Bioz Stars, 2025-11
95/100 stars

Images



Similar Products

95
Addgene inc transgene dhb mclover3 2a h2b mruby3
Transgene Dhb Mclover3 2a H2b Mruby3, supplied by Addgene inc, used in various techniques. Bioz Stars score: 95/100, based on 1 PubMed citations. ZERO BIAS - scores, article reviews, protocol conditions and more
https://www.bioz.com/result/transgene dhb mclover3 2a h2b mruby3/product/Addgene inc
Average 95 stars, based on 1 article reviews
transgene dhb mclover3 2a h2b mruby3 - by Bioz Stars, 2025-11
95/100 stars
  Buy from Supplier

95
Addgene inc pkancmv mclover3 mruby3
Pkancmv Mclover3 Mruby3, supplied by Addgene inc, used in various techniques. Bioz Stars score: 95/100, based on 1 PubMed citations. ZERO BIAS - scores, article reviews, protocol conditions and more
https://www.bioz.com/result/pkancmv mclover3 mruby3/product/Addgene inc
Average 95 stars, based on 1 article reviews
pkancmv mclover3 mruby3 - by Bioz Stars, 2025-11
95/100 stars
  Buy from Supplier

93
Addgene inc mruby3 expression plasmid
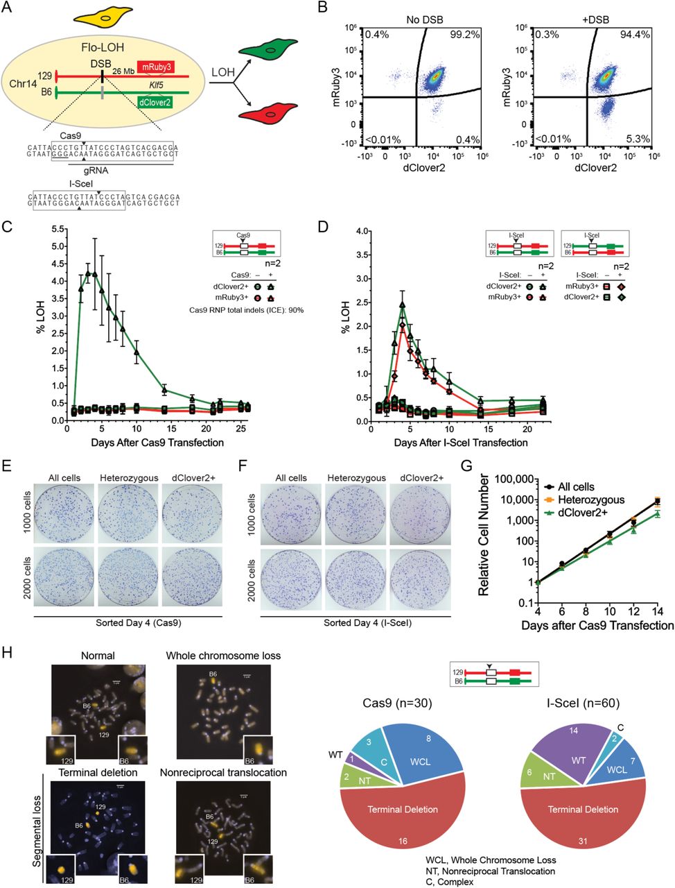
A DSB on a single chromosome leads to frequent loss of heterozygosity. A. Flo-LOH. Fluorescent markers dClover2 and <t>mRuby3</t> coding sequences were knocked into each chr14 of 129/B6 F1 hybrid mouse embryonic stem cells (mESCs) at the Klf5 locus. Fluorescent markers are expressed from the Klf5 promoter but separated from the protein by a T2A self-cleaving peptide sequence. As shown, a DSB is specifically introduced into the 129 chr14 by either I-SceI or Cas9 at overlapping recognition sites. The Cas9 PAM is underlined. Cas9 makes a blunt-ended DSB, while I-SceI gives rise to a 4 base 3’ overhang. B. Spontaneous LOH is low, but a DSB leads to loss of the fluorescent marker expressed from the broken chromosome. Prior to the DSB, >99% of cells express both dClover2 and mRuby3 as seen by flow cytometry. Induction of a DSB specifically on the 129 chr14 leads to ∼5% single-positive dClover2 cells. C,D. Time course of LOH after induction of a DSB on the 129 chr14 in Flo-LOH cell lines. The percentage of cells with LOH in the population peaks within 3-4 days after DSB induction by a Cas9 RNP ( C ) or I-SceI plasmid expression ( D ), but then decreases over time. I-SceI experiments were carried out in both chromosomal orientations of the fluorescent markers, with reciprocal results ( D ). n=2 for each condition with 3 plus DSB replicates within each experiment and one minus DSB replicate. E,F. Cells with LOH form colonies after DSB induction at a slightly reduced frequency compared to those without LOH. Cells were sorted by flow cytometry four days after transfection with a Cas9 RNP ( B ) or an I-SceI expression vector ( D ) and plated at the indicated number of cells to form colonies. (See also Fig. S2B .) G. Cells with LOH proliferate ∼15% more slowly than heterozygous cells. Cells were sorted four days after Cas9 RNP transfection and 50,000 were plated. Every 48 hr cells were recounted and 50,000 were replated. One representative experiment is shown. (See also Fig. S2C .) H. DSB induction leads to chromosome aberrations. After DSB induction by Cas9 or I-SceI, single-positive dClover2 cell populations were sorted, and metaphase spreads were stained with DAPI and probed with a whole chr14 probe. Terminal deletions were observed in the majority of cells with aberrations, but whole chromosome loss and nonreciprocal translocations were also observed at lower frequency. Left, representative images of aberrations; Right, quantification of types of aberrations.
Mruby3 Expression Plasmid, supplied by Addgene inc, used in various techniques. Bioz Stars score: 93/100, based on 1 PubMed citations. ZERO BIAS - scores, article reviews, protocol conditions and more
https://www.bioz.com/result/mruby3 expression plasmid/product/Addgene inc
Average 93 stars, based on 1 article reviews
mruby3 expression plasmid - by Bioz Stars, 2025-11
93/100 stars
  Buy from Supplier

95
Addgene inc michael lin addgene plasmid 74252
A DSB on a single chromosome leads to frequent loss of heterozygosity. A. Flo-LOH. Fluorescent markers dClover2 and <t>mRuby3</t> coding sequences were knocked into each chr14 of 129/B6 F1 hybrid mouse embryonic stem cells (mESCs) at the Klf5 locus. Fluorescent markers are expressed from the Klf5 promoter but separated from the protein by a T2A self-cleaving peptide sequence. As shown, a DSB is specifically introduced into the 129 chr14 by either I-SceI or Cas9 at overlapping recognition sites. The Cas9 PAM is underlined. Cas9 makes a blunt-ended DSB, while I-SceI gives rise to a 4 base 3’ overhang. B. Spontaneous LOH is low, but a DSB leads to loss of the fluorescent marker expressed from the broken chromosome. Prior to the DSB, >99% of cells express both dClover2 and mRuby3 as seen by flow cytometry. Induction of a DSB specifically on the 129 chr14 leads to ∼5% single-positive dClover2 cells. C,D. Time course of LOH after induction of a DSB on the 129 chr14 in Flo-LOH cell lines. The percentage of cells with LOH in the population peaks within 3-4 days after DSB induction by a Cas9 RNP ( C ) or I-SceI plasmid expression ( D ), but then decreases over time. I-SceI experiments were carried out in both chromosomal orientations of the fluorescent markers, with reciprocal results ( D ). n=2 for each condition with 3 plus DSB replicates within each experiment and one minus DSB replicate. E,F. Cells with LOH form colonies after DSB induction at a slightly reduced frequency compared to those without LOH. Cells were sorted by flow cytometry four days after transfection with a Cas9 RNP ( B ) or an I-SceI expression vector ( D ) and plated at the indicated number of cells to form colonies. (See also Fig. S2B .) G. Cells with LOH proliferate ∼15% more slowly than heterozygous cells. Cells were sorted four days after Cas9 RNP transfection and 50,000 were plated. Every 48 hr cells were recounted and 50,000 were replated. One representative experiment is shown. (See also Fig. S2C .) H. DSB induction leads to chromosome aberrations. After DSB induction by Cas9 or I-SceI, single-positive dClover2 cell populations were sorted, and metaphase spreads were stained with DAPI and probed with a whole chr14 probe. Terminal deletions were observed in the majority of cells with aberrations, but whole chromosome loss and nonreciprocal translocations were also observed at lower frequency. Left, representative images of aberrations; Right, quantification of types of aberrations.
Michael Lin Addgene Plasmid 74252, supplied by Addgene inc, used in various techniques. Bioz Stars score: 95/100, based on 1 PubMed citations. ZERO BIAS - scores, article reviews, protocol conditions and more
https://www.bioz.com/result/michael lin addgene plasmid 74252/product/Addgene inc
Average 95 stars, based on 1 article reviews
michael lin addgene plasmid 74252 - by Bioz Stars, 2025-11
95/100 stars
  Buy from Supplier

93
Addgene inc p2a sequence
A DSB on a single chromosome leads to frequent loss of heterozygosity. A. Flo-LOH. Fluorescent markers dClover2 and <t>mRuby3</t> coding sequences were knocked into each chr14 of 129/B6 F1 hybrid mouse embryonic stem cells (mESCs) at the Klf5 locus. Fluorescent markers are expressed from the Klf5 promoter but separated from the protein by a T2A self-cleaving peptide sequence. As shown, a DSB is specifically introduced into the 129 chr14 by either I-SceI or Cas9 at overlapping recognition sites. The Cas9 PAM is underlined. Cas9 makes a blunt-ended DSB, while I-SceI gives rise to a 4 base 3’ overhang. B. Spontaneous LOH is low, but a DSB leads to loss of the fluorescent marker expressed from the broken chromosome. Prior to the DSB, >99% of cells express both dClover2 and mRuby3 as seen by flow cytometry. Induction of a DSB specifically on the 129 chr14 leads to ∼5% single-positive dClover2 cells. C,D. Time course of LOH after induction of a DSB on the 129 chr14 in Flo-LOH cell lines. The percentage of cells with LOH in the population peaks within 3-4 days after DSB induction by a Cas9 RNP ( C ) or I-SceI plasmid expression ( D ), but then decreases over time. I-SceI experiments were carried out in both chromosomal orientations of the fluorescent markers, with reciprocal results ( D ). n=2 for each condition with 3 plus DSB replicates within each experiment and one minus DSB replicate. E,F. Cells with LOH form colonies after DSB induction at a slightly reduced frequency compared to those without LOH. Cells were sorted by flow cytometry four days after transfection with a Cas9 RNP ( B ) or an I-SceI expression vector ( D ) and plated at the indicated number of cells to form colonies. (See also Fig. S2B .) G. Cells with LOH proliferate ∼15% more slowly than heterozygous cells. Cells were sorted four days after Cas9 RNP transfection and 50,000 were plated. Every 48 hr cells were recounted and 50,000 were replated. One representative experiment is shown. (See also Fig. S2C .) H. DSB induction leads to chromosome aberrations. After DSB induction by Cas9 or I-SceI, single-positive dClover2 cell populations were sorted, and metaphase spreads were stained with DAPI and probed with a whole chr14 probe. Terminal deletions were observed in the majority of cells with aberrations, but whole chromosome loss and nonreciprocal translocations were also observed at lower frequency. Left, representative images of aberrations; Right, quantification of types of aberrations.
P2a Sequence, supplied by Addgene inc, used in various techniques. Bioz Stars score: 93/100, based on 1 PubMed citations. ZERO BIAS - scores, article reviews, protocol conditions and more
https://www.bioz.com/result/p2a sequence/product/Addgene inc
Average 93 stars, based on 1 article reviews
p2a sequence - by Bioz Stars, 2025-11
93/100 stars
  Buy from Supplier

93
Addgene inc mruby3 mclover3 fluorescent expression vector addgene
A DSB on a single chromosome leads to frequent loss of heterozygosity. A. Flo-LOH. Fluorescent markers dClover2 and <t>mRuby3</t> coding sequences were knocked into each chr14 of 129/B6 F1 hybrid mouse embryonic stem cells (mESCs) at the Klf5 locus. Fluorescent markers are expressed from the Klf5 promoter but separated from the protein by a T2A self-cleaving peptide sequence. As shown, a DSB is specifically introduced into the 129 chr14 by either I-SceI or Cas9 at overlapping recognition sites. The Cas9 PAM is underlined. Cas9 makes a blunt-ended DSB, while I-SceI gives rise to a 4 base 3’ overhang. B. Spontaneous LOH is low, but a DSB leads to loss of the fluorescent marker expressed from the broken chromosome. Prior to the DSB, >99% of cells express both dClover2 and mRuby3 as seen by flow cytometry. Induction of a DSB specifically on the 129 chr14 leads to ∼5% single-positive dClover2 cells. C,D. Time course of LOH after induction of a DSB on the 129 chr14 in Flo-LOH cell lines. The percentage of cells with LOH in the population peaks within 3-4 days after DSB induction by a Cas9 RNP ( C ) or I-SceI plasmid expression ( D ), but then decreases over time. I-SceI experiments were carried out in both chromosomal orientations of the fluorescent markers, with reciprocal results ( D ). n=2 for each condition with 3 plus DSB replicates within each experiment and one minus DSB replicate. E,F. Cells with LOH form colonies after DSB induction at a slightly reduced frequency compared to those without LOH. Cells were sorted by flow cytometry four days after transfection with a Cas9 RNP ( B ) or an I-SceI expression vector ( D ) and plated at the indicated number of cells to form colonies. (See also Fig. S2B .) G. Cells with LOH proliferate ∼15% more slowly than heterozygous cells. Cells were sorted four days after Cas9 RNP transfection and 50,000 were plated. Every 48 hr cells were recounted and 50,000 were replated. One representative experiment is shown. (See also Fig. S2C .) H. DSB induction leads to chromosome aberrations. After DSB induction by Cas9 or I-SceI, single-positive dClover2 cell populations were sorted, and metaphase spreads were stained with DAPI and probed with a whole chr14 probe. Terminal deletions were observed in the majority of cells with aberrations, but whole chromosome loss and nonreciprocal translocations were also observed at lower frequency. Left, representative images of aberrations; Right, quantification of types of aberrations.
Mruby3 Mclover3 Fluorescent Expression Vector Addgene, supplied by Addgene inc, used in various techniques. Bioz Stars score: 93/100, based on 1 PubMed citations. ZERO BIAS - scores, article reviews, protocol conditions and more
https://www.bioz.com/result/mruby3 mclover3 fluorescent expression vector addgene/product/Addgene inc
Average 93 stars, based on 1 article reviews
mruby3 mclover3 fluorescent expression vector addgene - by Bioz Stars, 2025-11
93/100 stars
  Buy from Supplier

Image Search Results


A DSB on a single chromosome leads to frequent loss of heterozygosity. A. Flo-LOH. Fluorescent markers dClover2 and mRuby3 coding sequences were knocked into each chr14 of 129/B6 F1 hybrid mouse embryonic stem cells (mESCs) at the Klf5 locus. Fluorescent markers are expressed from the Klf5 promoter but separated from the protein by a T2A self-cleaving peptide sequence. As shown, a DSB is specifically introduced into the 129 chr14 by either I-SceI or Cas9 at overlapping recognition sites. The Cas9 PAM is underlined. Cas9 makes a blunt-ended DSB, while I-SceI gives rise to a 4 base 3’ overhang. B. Spontaneous LOH is low, but a DSB leads to loss of the fluorescent marker expressed from the broken chromosome. Prior to the DSB, >99% of cells express both dClover2 and mRuby3 as seen by flow cytometry. Induction of a DSB specifically on the 129 chr14 leads to ∼5% single-positive dClover2 cells. C,D. Time course of LOH after induction of a DSB on the 129 chr14 in Flo-LOH cell lines. The percentage of cells with LOH in the population peaks within 3-4 days after DSB induction by a Cas9 RNP ( C ) or I-SceI plasmid expression ( D ), but then decreases over time. I-SceI experiments were carried out in both chromosomal orientations of the fluorescent markers, with reciprocal results ( D ). n=2 for each condition with 3 plus DSB replicates within each experiment and one minus DSB replicate. E,F. Cells with LOH form colonies after DSB induction at a slightly reduced frequency compared to those without LOH. Cells were sorted by flow cytometry four days after transfection with a Cas9 RNP ( B ) or an I-SceI expression vector ( D ) and plated at the indicated number of cells to form colonies. (See also Fig. S2B .) G. Cells with LOH proliferate ∼15% more slowly than heterozygous cells. Cells were sorted four days after Cas9 RNP transfection and 50,000 were plated. Every 48 hr cells were recounted and 50,000 were replated. One representative experiment is shown. (See also Fig. S2C .) H. DSB induction leads to chromosome aberrations. After DSB induction by Cas9 or I-SceI, single-positive dClover2 cell populations were sorted, and metaphase spreads were stained with DAPI and probed with a whole chr14 probe. Terminal deletions were observed in the majority of cells with aberrations, but whole chromosome loss and nonreciprocal translocations were also observed at lower frequency. Left, representative images of aberrations; Right, quantification of types of aberrations.

Journal: bioRxiv

Article Title: Megabase-scale loss of heterozygosity provoked by CRISPR-Cas9 DNA double-strand breaks

doi: 10.1101/2024.09.27.615517

Figure Lengend Snippet: A DSB on a single chromosome leads to frequent loss of heterozygosity. A. Flo-LOH. Fluorescent markers dClover2 and mRuby3 coding sequences were knocked into each chr14 of 129/B6 F1 hybrid mouse embryonic stem cells (mESCs) at the Klf5 locus. Fluorescent markers are expressed from the Klf5 promoter but separated from the protein by a T2A self-cleaving peptide sequence. As shown, a DSB is specifically introduced into the 129 chr14 by either I-SceI or Cas9 at overlapping recognition sites. The Cas9 PAM is underlined. Cas9 makes a blunt-ended DSB, while I-SceI gives rise to a 4 base 3’ overhang. B. Spontaneous LOH is low, but a DSB leads to loss of the fluorescent marker expressed from the broken chromosome. Prior to the DSB, >99% of cells express both dClover2 and mRuby3 as seen by flow cytometry. Induction of a DSB specifically on the 129 chr14 leads to ∼5% single-positive dClover2 cells. C,D. Time course of LOH after induction of a DSB on the 129 chr14 in Flo-LOH cell lines. The percentage of cells with LOH in the population peaks within 3-4 days after DSB induction by a Cas9 RNP ( C ) or I-SceI plasmid expression ( D ), but then decreases over time. I-SceI experiments were carried out in both chromosomal orientations of the fluorescent markers, with reciprocal results ( D ). n=2 for each condition with 3 plus DSB replicates within each experiment and one minus DSB replicate. E,F. Cells with LOH form colonies after DSB induction at a slightly reduced frequency compared to those without LOH. Cells were sorted by flow cytometry four days after transfection with a Cas9 RNP ( B ) or an I-SceI expression vector ( D ) and plated at the indicated number of cells to form colonies. (See also Fig. S2B .) G. Cells with LOH proliferate ∼15% more slowly than heterozygous cells. Cells were sorted four days after Cas9 RNP transfection and 50,000 were plated. Every 48 hr cells were recounted and 50,000 were replated. One representative experiment is shown. (See also Fig. S2C .) H. DSB induction leads to chromosome aberrations. After DSB induction by Cas9 or I-SceI, single-positive dClover2 cell populations were sorted, and metaphase spreads were stained with DAPI and probed with a whole chr14 probe. Terminal deletions were observed in the majority of cells with aberrations, but whole chromosome loss and nonreciprocal translocations were also observed at lower frequency. Left, representative images of aberrations; Right, quantification of types of aberrations.

Article Snippet: The mRuby3 fragment was amplified from a mRuby3 expression plasmid derived from pKanCMV- mClover3-mRuby3 (Addgene #74252) using Q5 high-fidelity DNA polymerase (New England BioLabs #M0491) and primers T2A+mRuby3_for and mRuby3_rev to add the T2A sequence to mRuby3.

Techniques: Sequencing, Marker, Flow Cytometry, Plasmid Preparation, Expressing, Transfection, Staining

LOH can extend megabases centromere-proximal from the DSB. A. LOH is also observed using a Flo-LOH reporter integrated on chr6 at the Rosa26 locus. A DSB was introduced 26 Mb centromere-proximal to Rosa26 using a gRNA targeting B6 chr6, gB6-9. Two clones with reciprocal integration of mRuby3 and dClover2 were examined and found to undergo LOH at similar frequencies but in opposite directions. The percentage of cells that retain only dClover2 and mRuby3 are indicated by the green and red filled bars, respectively. Indel frequency was determined from the average of ICE analyses on the total cell population for all experiments. Error bars, mean ± s.d.; **** P <0.0001, **P =0.0038, *P =0.0151 for total LOH; Ordinary one-way ANOVA, with Tukey’s multiple comparisons test. B. Four gRNAs were designed to specifically cleave the B6 chr14. The extent of LOH was determined using 7 polymorphisms located at indicated megabase distances from the centromere. The gRNAs that cleave distal to the Klf5 gene, gKlf5+28 and gKlf5+36, cleave 28 and 36 kb, respectively, from the end of the dClover2 expression cassette integrated at Klf5 . C. LOH is induced by DSBs irrespective of chromosome position. Induced LOH is restricted to loss of dClover2 expression from the broken B6 chr14 and maintenance of mRuby3 expression from the unbroken 129 chr14. LOH is high in the population 4 days after Cas9 RNP transfection and declines significantly by 10 days in all cases. Indel frequency was determined from the average of ICE analyses on the total cell population. n=4-7 for each gRNA; n=15 with no gRNA. Error bars, mean ± s.d.; **** P <0.0001, * P =0.0123 for total LOH; Ordinary one-way ANOVA, with Tukey’s multiple comparisons test. D. DSB induction in Fhit at 11.3 Mb from the centromere leads predominantly to LOH by whole chromosome loss. After DSB induction by Cas9, single-positive mRuby3 cell populations were sorted, and metaphase spreads were stained with DAPI and probed with a whole chr14 probe. While most spreads show loss of the entire B6 chr14 by whole chr14 painting, a portion have maintained a small fragment of the B6 chr14. Additional images in Fig. S5A . E. Extent of LOH after a DSB on the B6 chr14. Single-positive mRuby3 clones generated after sorting cells 4 days post-transfection were genotyped at the 7 polymorphisms. The inferred mechanisms of LOH are indicated. The extent of LOH for terminal deletions from the centromere-proximal DNA (left) end and centromere-distal (right) end are indicated, as is the total extent of LOH from both DSB ends. F. Summary of chr14 LOH after DSB formation from the four gRNAs. The percentage of clones with loss of the 129 polymorphism at each position is indicated. All clones had undergone LOH distal to the DSB (indicated by shading) except two from the Klf5 -distal gRNAs which had undergone interstitial LOH. Filled circles indicate that all clones were genotyped at a polymorphism. Open circles indicate that only a subset of clones was genotyped typically because the indicated polymorphism was between polymorphisms that had fully undergone LOH or was at/distal to the DSB.

Journal: bioRxiv

Article Title: Megabase-scale loss of heterozygosity provoked by CRISPR-Cas9 DNA double-strand breaks

doi: 10.1101/2024.09.27.615517

Figure Lengend Snippet: LOH can extend megabases centromere-proximal from the DSB. A. LOH is also observed using a Flo-LOH reporter integrated on chr6 at the Rosa26 locus. A DSB was introduced 26 Mb centromere-proximal to Rosa26 using a gRNA targeting B6 chr6, gB6-9. Two clones with reciprocal integration of mRuby3 and dClover2 were examined and found to undergo LOH at similar frequencies but in opposite directions. The percentage of cells that retain only dClover2 and mRuby3 are indicated by the green and red filled bars, respectively. Indel frequency was determined from the average of ICE analyses on the total cell population for all experiments. Error bars, mean ± s.d.; **** P <0.0001, **P =0.0038, *P =0.0151 for total LOH; Ordinary one-way ANOVA, with Tukey’s multiple comparisons test. B. Four gRNAs were designed to specifically cleave the B6 chr14. The extent of LOH was determined using 7 polymorphisms located at indicated megabase distances from the centromere. The gRNAs that cleave distal to the Klf5 gene, gKlf5+28 and gKlf5+36, cleave 28 and 36 kb, respectively, from the end of the dClover2 expression cassette integrated at Klf5 . C. LOH is induced by DSBs irrespective of chromosome position. Induced LOH is restricted to loss of dClover2 expression from the broken B6 chr14 and maintenance of mRuby3 expression from the unbroken 129 chr14. LOH is high in the population 4 days after Cas9 RNP transfection and declines significantly by 10 days in all cases. Indel frequency was determined from the average of ICE analyses on the total cell population. n=4-7 for each gRNA; n=15 with no gRNA. Error bars, mean ± s.d.; **** P <0.0001, * P =0.0123 for total LOH; Ordinary one-way ANOVA, with Tukey’s multiple comparisons test. D. DSB induction in Fhit at 11.3 Mb from the centromere leads predominantly to LOH by whole chromosome loss. After DSB induction by Cas9, single-positive mRuby3 cell populations were sorted, and metaphase spreads were stained with DAPI and probed with a whole chr14 probe. While most spreads show loss of the entire B6 chr14 by whole chr14 painting, a portion have maintained a small fragment of the B6 chr14. Additional images in Fig. S5A . E. Extent of LOH after a DSB on the B6 chr14. Single-positive mRuby3 clones generated after sorting cells 4 days post-transfection were genotyped at the 7 polymorphisms. The inferred mechanisms of LOH are indicated. The extent of LOH for terminal deletions from the centromere-proximal DNA (left) end and centromere-distal (right) end are indicated, as is the total extent of LOH from both DSB ends. F. Summary of chr14 LOH after DSB formation from the four gRNAs. The percentage of clones with loss of the 129 polymorphism at each position is indicated. All clones had undergone LOH distal to the DSB (indicated by shading) except two from the Klf5 -distal gRNAs which had undergone interstitial LOH. Filled circles indicate that all clones were genotyped at a polymorphism. Open circles indicate that only a subset of clones was genotyped typically because the indicated polymorphism was between polymorphisms that had fully undergone LOH or was at/distal to the DSB.

Article Snippet: The mRuby3 fragment was amplified from a mRuby3 expression plasmid derived from pKanCMV- mClover3-mRuby3 (Addgene #74252) using Q5 high-fidelity DNA polymerase (New England BioLabs #M0491) and primers T2A+mRuby3_for and mRuby3_rev to add the T2A sequence to mRuby3.

Techniques: Clone Assay, Expressing, Transfection, Staining, Generated

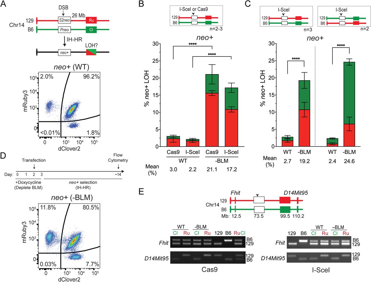
DSB-induced IH-HR leads to LOH which is suppressed by the BLM helicase. A. Interhomolog homologous recombination (IH-HR) reporter on chr14 in Flo-LOH cells. Two defective neo genes are integrated 26 Mb upstream of the fluorescent markers. IH-HR induced by a DSB leads to neo+ cells and, if it involves crossing over, LOH from the DSB to the telomere. (See also Fig. S6A .) A DSB is required to generate neo+ cells. Representative flow cytometric analysis following DSB induction and neo+ selection shows an increase in single-positive mRuby3 and dClover2 cells compared to no DSB in unselected cells . B,C. DSB-induced IH-HR leads to LOH which is strongly suppressed by the BLM helicase. DSB induction by either I-SceI or Cas9 followed by selection for neo+ cells leads to an increase in single-positive mRuby3 and dClover2 cells as compared with spontaneous LOH , which is further increased in the absence of BLM ( B ). Note that retention of only the 129 chr14 fluorescent marker is more common in both orientations than that of the B6 marker ( C ), as expected ( Fig. S6A ). n=2 clones for each orientation with 1-2 experiments per clone. Error bars, mean ± s.d.; **** P <0.0001 for total LOH; Ordinary one-way ANOVA, with Tukey’s multiple comparisons test. D. Scheme of BLM depletion in IH-HR experiments. Representative flow cytometric analysis following BLM depletion, DSB induction, and neo+ selection shows an increase in single-positive mRuby3 and dClover2 cells compared to wild-type cells without BLM depletion, as shown in A . E. Confirmation of LOH in single-positive neo+ cell populations at the distal D14Mit95 locus. By contrast, heterozygosity is maintained at the centromere-proximal Fhit locus, as expected from crossing over within the neo genes. RuCl, DNA from Flo-LOH 129/B6 parental cells; 129 and B6, DNA from 129 cells and B6 cells, respectively.

Journal: bioRxiv

Article Title: Megabase-scale loss of heterozygosity provoked by CRISPR-Cas9 DNA double-strand breaks

doi: 10.1101/2024.09.27.615517

Figure Lengend Snippet: DSB-induced IH-HR leads to LOH which is suppressed by the BLM helicase. A. Interhomolog homologous recombination (IH-HR) reporter on chr14 in Flo-LOH cells. Two defective neo genes are integrated 26 Mb upstream of the fluorescent markers. IH-HR induced by a DSB leads to neo+ cells and, if it involves crossing over, LOH from the DSB to the telomere. (See also Fig. S6A .) A DSB is required to generate neo+ cells. Representative flow cytometric analysis following DSB induction and neo+ selection shows an increase in single-positive mRuby3 and dClover2 cells compared to no DSB in unselected cells . B,C. DSB-induced IH-HR leads to LOH which is strongly suppressed by the BLM helicase. DSB induction by either I-SceI or Cas9 followed by selection for neo+ cells leads to an increase in single-positive mRuby3 and dClover2 cells as compared with spontaneous LOH , which is further increased in the absence of BLM ( B ). Note that retention of only the 129 chr14 fluorescent marker is more common in both orientations than that of the B6 marker ( C ), as expected ( Fig. S6A ). n=2 clones for each orientation with 1-2 experiments per clone. Error bars, mean ± s.d.; **** P <0.0001 for total LOH; Ordinary one-way ANOVA, with Tukey’s multiple comparisons test. D. Scheme of BLM depletion in IH-HR experiments. Representative flow cytometric analysis following BLM depletion, DSB induction, and neo+ selection shows an increase in single-positive mRuby3 and dClover2 cells compared to wild-type cells without BLM depletion, as shown in A . E. Confirmation of LOH in single-positive neo+ cell populations at the distal D14Mit95 locus. By contrast, heterozygosity is maintained at the centromere-proximal Fhit locus, as expected from crossing over within the neo genes. RuCl, DNA from Flo-LOH 129/B6 parental cells; 129 and B6, DNA from 129 cells and B6 cells, respectively.

Article Snippet: The mRuby3 fragment was amplified from a mRuby3 expression plasmid derived from pKanCMV- mClover3-mRuby3 (Addgene #74252) using Q5 high-fidelity DNA polymerase (New England BioLabs #M0491) and primers T2A+mRuby3_for and mRuby3_rev to add the T2A sequence to mRuby3.

Techniques: Homologous Recombination, Selection, Marker, Clone Assay