Review





Similar Products

86
Danaher Inc lamp2
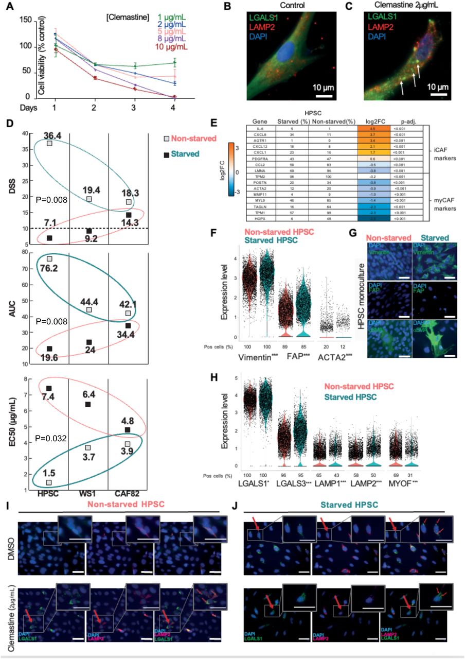
A. WS-1 human fibroblast viability for indicated clemastine concentrations and timepoints. B-C. Representative Immunofluorescence micrographs of control untreated (B, N=10) and clemastine treated (2 µg/mL, 18 h, N=10) (C) WS-1 human fibroblasts. Lysosomal <t>LAMP2</t> (red) and LGALS1 (green) are visualized. LAMP2 + /LGALS1 + permeable lysosomes are identified by arrows. Cell nuclei counterstained with DAPI (blue). Scalebar: 10 µm. D. Clemastine DSS, AUC and EC50 scores in three fibroblast lines (hPSC, WS1, CAF82) in their starved and non-starved states. E. Table of putative myCAF/iCAF marker genes and the percentages of cells positive for these in the starved and non-starved HPSC cultures. Average (avg) log2 fold change (FC) for the transcription level differences in activated iCAF-like cells versus parental HPSCs. Adjusted p-values. The change in transcription level (avg log2FC) ranges from blue (downregulated) to orange (upregulated). F. Violin plots of scRNAseq gene expression levels of CAF markers vimentin, FAP, and ACTA2 (gene coding for the α-SMA protein) in parental, non-starved (red) and starved, iCAF-like transformed, hPSCs (turquoise). G. Representative micrographs of FAP, vimentin, and α-SMA in non-starved (red) and starved (turquoise) HPSCs visualized by IF staining. H . Violin plots of scRNAseq gene expression levels of lysosomal markers in non-starved (red) and starved (turquoise) HPSCs. I-J . IF staining of LGALS1 (green) and LAMP2 (red) in untreated (DMSO) and clemastine-treated non-starved (I) and starved (J) HPSCs. LAMP2 + /LGALS1 + permeable lysosomes are identified by arrows. Clemastine treatment causes cytoplasmic LGALS1 to relocate to damaged lysosomes. Clemastine treatment also upregulated LAMP2 in HPSCs, but not in iCAF-like cells. LGALS1 relocation is also observed in untreated iCAF-like cells. *p<0.05, **p<0.001, ***p<0.0001.
Lamp2, supplied by Danaher Inc, used in various techniques. Bioz Stars score: 86/100, based on 1 PubMed citations. ZERO BIAS - scores, article reviews, protocol conditions and more
https://www.bioz.com/result/lamp2/product/Danaher Inc
Average 86 stars, based on 1 article reviews
lamp2 - by Bioz Stars, 2025-11
86/100 stars
  Buy from Supplier

86
Developmental Studies Hybridoma Bank mouse anti lamp2
A. WS-1 human fibroblast viability for indicated clemastine concentrations and timepoints. B-C. Representative Immunofluorescence micrographs of control untreated (B, N=10) and clemastine treated (2 µg/mL, 18 h, N=10) (C) WS-1 human fibroblasts. Lysosomal <t>LAMP2</t> (red) and LGALS1 (green) are visualized. LAMP2 + /LGALS1 + permeable lysosomes are identified by arrows. Cell nuclei counterstained with DAPI (blue). Scalebar: 10 µm. D. Clemastine DSS, AUC and EC50 scores in three fibroblast lines (hPSC, WS1, CAF82) in their starved and non-starved states. E. Table of putative myCAF/iCAF marker genes and the percentages of cells positive for these in the starved and non-starved HPSC cultures. Average (avg) log2 fold change (FC) for the transcription level differences in activated iCAF-like cells versus parental HPSCs. Adjusted p-values. The change in transcription level (avg log2FC) ranges from blue (downregulated) to orange (upregulated). F. Violin plots of scRNAseq gene expression levels of CAF markers vimentin, FAP, and ACTA2 (gene coding for the α-SMA protein) in parental, non-starved (red) and starved, iCAF-like transformed, hPSCs (turquoise). G. Representative micrographs of FAP, vimentin, and α-SMA in non-starved (red) and starved (turquoise) HPSCs visualized by IF staining. H . Violin plots of scRNAseq gene expression levels of lysosomal markers in non-starved (red) and starved (turquoise) HPSCs. I-J . IF staining of LGALS1 (green) and LAMP2 (red) in untreated (DMSO) and clemastine-treated non-starved (I) and starved (J) HPSCs. LAMP2 + /LGALS1 + permeable lysosomes are identified by arrows. Clemastine treatment causes cytoplasmic LGALS1 to relocate to damaged lysosomes. Clemastine treatment also upregulated LAMP2 in HPSCs, but not in iCAF-like cells. LGALS1 relocation is also observed in untreated iCAF-like cells. *p<0.05, **p<0.001, ***p<0.0001.
Mouse Anti Lamp2, supplied by Developmental Studies Hybridoma Bank, used in various techniques. Bioz Stars score: 86/100, based on 1 PubMed citations. ZERO BIAS - scores, article reviews, protocol conditions and more
https://www.bioz.com/result/mouse anti lamp2/product/Developmental Studies Hybridoma Bank
Average 86 stars, based on 1 article reviews
mouse anti lamp2 - by Bioz Stars, 2025-11
86/100 stars
  Buy from Supplier

86
Santa Cruz Biotechnology lamp2
A iPSC BD1 differentiation to Nestin + /PAX6 + iNPC and Tuj1 + /PAX6 - iNeurons. Size bars = 50 µm ( B ) CLN7 ICC comparison of iNPC WT and iNPCD BD1&2 with ( C ) quantitation of cytosolic and nuclear staining from at least 6 images containing multiple cells. Data is expressed as corrected total cell fluorescence (CTCF). Error bars indicate S.E.M., pairwise comparisons were made using a one-way ANOVA with post-hoc Tukey’s test. Size bar = 50 µm ( D ) Co-ICC with CLN7 and RAB5A, RABA7, p62, LC3 and <t>LAMP2</t> comparison of iNPC WT1 and iNPC BD1&2 . Size bar = 10 µm.
Lamp2, supplied by Santa Cruz Biotechnology, used in various techniques. Bioz Stars score: 86/100, based on 1 PubMed citations. ZERO BIAS - scores, article reviews, protocol conditions and more
https://www.bioz.com/result/lamp2/product/Santa Cruz Biotechnology
Average 86 stars, based on 1 article reviews
lamp2 - by Bioz Stars, 2025-11
86/100 stars
  Buy from Supplier

86
Danaher Inc mouse monoclonal anti lamp2
A iPSC BD1 differentiation to Nestin + /PAX6 + iNPC and Tuj1 + /PAX6 - iNeurons. Size bars = 50 µm ( B ) CLN7 ICC comparison of iNPC WT and iNPCD BD1&2 with ( C ) quantitation of cytosolic and nuclear staining from at least 6 images containing multiple cells. Data is expressed as corrected total cell fluorescence (CTCF). Error bars indicate S.E.M., pairwise comparisons were made using a one-way ANOVA with post-hoc Tukey’s test. Size bar = 50 µm ( D ) Co-ICC with CLN7 and RAB5A, RABA7, p62, LC3 and <t>LAMP2</t> comparison of iNPC WT1 and iNPC BD1&2 . Size bar = 10 µm.
Mouse Monoclonal Anti Lamp2, supplied by Danaher Inc, used in various techniques. Bioz Stars score: 86/100, based on 1 PubMed citations. ZERO BIAS - scores, article reviews, protocol conditions and more
https://www.bioz.com/result/mouse monoclonal anti lamp2/product/Danaher Inc
Average 86 stars, based on 1 article reviews
mouse monoclonal anti lamp2 - by Bioz Stars, 2025-11
86/100 stars
  Buy from Supplier

86
Proteintech lamp2
A iPSC BD1 differentiation to Nestin + /PAX6 + iNPC and Tuj1 + /PAX6 - iNeurons. Size bars = 50 µm ( B ) CLN7 ICC comparison of iNPC WT and iNPCD BD1&2 with ( C ) quantitation of cytosolic and nuclear staining from at least 6 images containing multiple cells. Data is expressed as corrected total cell fluorescence (CTCF). Error bars indicate S.E.M., pairwise comparisons were made using a one-way ANOVA with post-hoc Tukey’s test. Size bar = 50 µm ( D ) Co-ICC with CLN7 and RAB5A, RABA7, p62, LC3 and <t>LAMP2</t> comparison of iNPC WT1 and iNPC BD1&2 . Size bar = 10 µm.
Lamp2, supplied by Proteintech, used in various techniques. Bioz Stars score: 86/100, based on 1 PubMed citations. ZERO BIAS - scores, article reviews, protocol conditions and more
https://www.bioz.com/result/lamp2/product/Proteintech
Average 86 stars, based on 1 article reviews
lamp2 - by Bioz Stars, 2025-11
86/100 stars
  Buy from Supplier

86
Thermo Fisher antibodies against lamp2
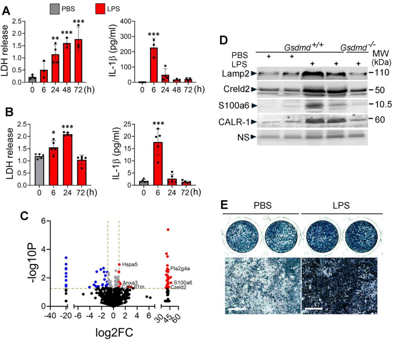
A, B ) Three- month-old WT male mice were injected with PBS or LPS (n= 3-4) and sacrificed at the indicated time points. Bone marrow supernatants collected from the tibias and femurs centrifuged in tubes containing 100 µl PBS (A) and serum (B) were used for LDH (OD values) and IL-1β analysis. C , D ) Three months old WT mice were i.p. injected with PBS (n=3) or 1 mg/kg LPS (n=3) on day 0 and sacrificed on day 3. Bone marrow was centrifuged, and the supernatants were collected and analyzed by mass spectrometry. C ) Volcano plot. D ) Three months old WT and Gsdmd -/- mice were i.p. injected with PBS or LPS on day 0 and sacrificed on day 3. The supernatants from centrifuged bone marrow were analyzed by immunoblotting. Each lane represents a sample from an individual mouse. E ) Periosteal cells from WT mice were isolated with collagenase and expanded for 1 week and cultured in osteogenic medium (50 μg/ml of ascorbic acid and 2 mM of glycerol 2-phosphate) for 3 days in the presence of bone marrow supernatants from mice treated with PBS or LPS for 3 days. Cells were stained for alkaline phosphatase activity. Top panels: images of whole wells. Bottom panels: high magnification images. Scale bar: 100 µm. <t>Lamp2,</t> lysosomal-associated membrane protein 2; Creld2, cysteine-rich with EGF-like domains 2; CALR, calreticulin; NS, nonspecific. *p<0.05, ***p<0.001, ****p<0.0001. 2-way ANOVA.
Antibodies Against Lamp2, supplied by Thermo Fisher, used in various techniques. Bioz Stars score: 86/100, based on 1 PubMed citations. ZERO BIAS - scores, article reviews, protocol conditions and more
https://www.bioz.com/result/antibodies against lamp2/product/Thermo Fisher
Average 86 stars, based on 1 article reviews
antibodies against lamp2 - by Bioz Stars, 2025-11
86/100 stars
  Buy from Supplier

86
Developmental Studies Hybridoma Bank antibodies against lamp2
A, B ) Three- month-old WT male mice were injected with PBS or LPS (n= 3-4) and sacrificed at the indicated time points. Bone marrow supernatants collected from the tibias and femurs centrifuged in tubes containing 100 µl PBS (A) and serum (B) were used for LDH (OD values) and IL-1β analysis. C , D ) Three months old WT mice were i.p. injected with PBS (n=3) or 1 mg/kg LPS (n=3) on day 0 and sacrificed on day 3. Bone marrow was centrifuged, and the supernatants were collected and analyzed by mass spectrometry. C ) Volcano plot. D ) Three months old WT and Gsdmd -/- mice were i.p. injected with PBS or LPS on day 0 and sacrificed on day 3. The supernatants from centrifuged bone marrow were analyzed by immunoblotting. Each lane represents a sample from an individual mouse. E ) Periosteal cells from WT mice were isolated with collagenase and expanded for 1 week and cultured in osteogenic medium (50 μg/ml of ascorbic acid and 2 mM of glycerol 2-phosphate) for 3 days in the presence of bone marrow supernatants from mice treated with PBS or LPS for 3 days. Cells were stained for alkaline phosphatase activity. Top panels: images of whole wells. Bottom panels: high magnification images. Scale bar: 100 µm. <t>Lamp2,</t> lysosomal-associated membrane protein 2; Creld2, cysteine-rich with EGF-like domains 2; CALR, calreticulin; NS, nonspecific. *p<0.05, ***p<0.001, ****p<0.0001. 2-way ANOVA.
Antibodies Against Lamp2, supplied by Developmental Studies Hybridoma Bank, used in various techniques. Bioz Stars score: 86/100, based on 1 PubMed citations. ZERO BIAS - scores, article reviews, protocol conditions and more
https://www.bioz.com/result/antibodies against lamp2/product/Developmental Studies Hybridoma Bank
Average 86 stars, based on 1 article reviews
antibodies against lamp2 - by Bioz Stars, 2025-11
86/100 stars
  Buy from Supplier

86
Cell Signaling Technology Inc lamp2
A, B ) Three- month-old WT male mice were injected with PBS or LPS (n= 3-4) and sacrificed at the indicated time points. Bone marrow supernatants collected from the tibias and femurs centrifuged in tubes containing 100 µl PBS (A) and serum (B) were used for LDH (OD values) and IL-1β analysis. C , D ) Three months old WT mice were i.p. injected with PBS (n=3) or 1 mg/kg LPS (n=3) on day 0 and sacrificed on day 3. Bone marrow was centrifuged, and the supernatants were collected and analyzed by mass spectrometry. C ) Volcano plot. D ) Three months old WT and Gsdmd -/- mice were i.p. injected with PBS or LPS on day 0 and sacrificed on day 3. The supernatants from centrifuged bone marrow were analyzed by immunoblotting. Each lane represents a sample from an individual mouse. E ) Periosteal cells from WT mice were isolated with collagenase and expanded for 1 week and cultured in osteogenic medium (50 μg/ml of ascorbic acid and 2 mM of glycerol 2-phosphate) for 3 days in the presence of bone marrow supernatants from mice treated with PBS or LPS for 3 days. Cells were stained for alkaline phosphatase activity. Top panels: images of whole wells. Bottom panels: high magnification images. Scale bar: 100 µm. <t>Lamp2,</t> lysosomal-associated membrane protein 2; Creld2, cysteine-rich with EGF-like domains 2; CALR, calreticulin; NS, nonspecific. *p<0.05, ***p<0.001, ****p<0.0001. 2-way ANOVA.
Lamp2, supplied by Cell Signaling Technology Inc, used in various techniques. Bioz Stars score: 86/100, based on 1 PubMed citations. ZERO BIAS - scores, article reviews, protocol conditions and more
https://www.bioz.com/result/lamp2/product/Cell Signaling Technology Inc
Average 86 stars, based on 1 article reviews
lamp2 - by Bioz Stars, 2025-11
86/100 stars
  Buy from Supplier

86
Cell Signaling Technology Inc 70973 anti lamp2
A, B ) Three- month-old WT male mice were injected with PBS or LPS (n= 3-4) and sacrificed at the indicated time points. Bone marrow supernatants collected from the tibias and femurs centrifuged in tubes containing 100 µl PBS (A) and serum (B) were used for LDH (OD values) and IL-1β analysis. C , D ) Three months old WT mice were i.p. injected with PBS (n=3) or 1 mg/kg LPS (n=3) on day 0 and sacrificed on day 3. Bone marrow was centrifuged, and the supernatants were collected and analyzed by mass spectrometry. C ) Volcano plot. D ) Three months old WT and Gsdmd -/- mice were i.p. injected with PBS or LPS on day 0 and sacrificed on day 3. The supernatants from centrifuged bone marrow were analyzed by immunoblotting. Each lane represents a sample from an individual mouse. E ) Periosteal cells from WT mice were isolated with collagenase and expanded for 1 week and cultured in osteogenic medium (50 μg/ml of ascorbic acid and 2 mM of glycerol 2-phosphate) for 3 days in the presence of bone marrow supernatants from mice treated with PBS or LPS for 3 days. Cells were stained for alkaline phosphatase activity. Top panels: images of whole wells. Bottom panels: high magnification images. Scale bar: 100 µm. <t>Lamp2,</t> lysosomal-associated membrane protein 2; Creld2, cysteine-rich with EGF-like domains 2; CALR, calreticulin; NS, nonspecific. *p<0.05, ***p<0.001, ****p<0.0001. 2-way ANOVA.
70973 Anti Lamp2, supplied by Cell Signaling Technology Inc, used in various techniques. Bioz Stars score: 86/100, based on 1 PubMed citations. ZERO BIAS - scores, article reviews, protocol conditions and more
https://www.bioz.com/result/70973 anti lamp2/product/Cell Signaling Technology Inc
Average 86 stars, based on 1 article reviews
70973 anti lamp2 - by Bioz Stars, 2025-11
86/100 stars
  Buy from Supplier

Image Search Results


A. WS-1 human fibroblast viability for indicated clemastine concentrations and timepoints. B-C. Representative Immunofluorescence micrographs of control untreated (B, N=10) and clemastine treated (2 µg/mL, 18 h, N=10) (C) WS-1 human fibroblasts. Lysosomal LAMP2 (red) and LGALS1 (green) are visualized. LAMP2 + /LGALS1 + permeable lysosomes are identified by arrows. Cell nuclei counterstained with DAPI (blue). Scalebar: 10 µm. D. Clemastine DSS, AUC and EC50 scores in three fibroblast lines (hPSC, WS1, CAF82) in their starved and non-starved states. E. Table of putative myCAF/iCAF marker genes and the percentages of cells positive for these in the starved and non-starved HPSC cultures. Average (avg) log2 fold change (FC) for the transcription level differences in activated iCAF-like cells versus parental HPSCs. Adjusted p-values. The change in transcription level (avg log2FC) ranges from blue (downregulated) to orange (upregulated). F. Violin plots of scRNAseq gene expression levels of CAF markers vimentin, FAP, and ACTA2 (gene coding for the α-SMA protein) in parental, non-starved (red) and starved, iCAF-like transformed, hPSCs (turquoise). G. Representative micrographs of FAP, vimentin, and α-SMA in non-starved (red) and starved (turquoise) HPSCs visualized by IF staining. H . Violin plots of scRNAseq gene expression levels of lysosomal markers in non-starved (red) and starved (turquoise) HPSCs. I-J . IF staining of LGALS1 (green) and LAMP2 (red) in untreated (DMSO) and clemastine-treated non-starved (I) and starved (J) HPSCs. LAMP2 + /LGALS1 + permeable lysosomes are identified by arrows. Clemastine treatment causes cytoplasmic LGALS1 to relocate to damaged lysosomes. Clemastine treatment also upregulated LAMP2 in HPSCs, but not in iCAF-like cells. LGALS1 relocation is also observed in untreated iCAF-like cells. *p<0.05, **p<0.001, ***p<0.0001.

Journal: bioRxiv

Article Title: Therapeutic Eradication of Cancer-associated Fibroblasts Inhibits in vivo progression of Pancreatic Cancer

doi: 10.1101/2025.11.04.686484

Figure Lengend Snippet: A. WS-1 human fibroblast viability for indicated clemastine concentrations and timepoints. B-C. Representative Immunofluorescence micrographs of control untreated (B, N=10) and clemastine treated (2 µg/mL, 18 h, N=10) (C) WS-1 human fibroblasts. Lysosomal LAMP2 (red) and LGALS1 (green) are visualized. LAMP2 + /LGALS1 + permeable lysosomes are identified by arrows. Cell nuclei counterstained with DAPI (blue). Scalebar: 10 µm. D. Clemastine DSS, AUC and EC50 scores in three fibroblast lines (hPSC, WS1, CAF82) in their starved and non-starved states. E. Table of putative myCAF/iCAF marker genes and the percentages of cells positive for these in the starved and non-starved HPSC cultures. Average (avg) log2 fold change (FC) for the transcription level differences in activated iCAF-like cells versus parental HPSCs. Adjusted p-values. The change in transcription level (avg log2FC) ranges from blue (downregulated) to orange (upregulated). F. Violin plots of scRNAseq gene expression levels of CAF markers vimentin, FAP, and ACTA2 (gene coding for the α-SMA protein) in parental, non-starved (red) and starved, iCAF-like transformed, hPSCs (turquoise). G. Representative micrographs of FAP, vimentin, and α-SMA in non-starved (red) and starved (turquoise) HPSCs visualized by IF staining. H . Violin plots of scRNAseq gene expression levels of lysosomal markers in non-starved (red) and starved (turquoise) HPSCs. I-J . IF staining of LGALS1 (green) and LAMP2 (red) in untreated (DMSO) and clemastine-treated non-starved (I) and starved (J) HPSCs. LAMP2 + /LGALS1 + permeable lysosomes are identified by arrows. Clemastine treatment causes cytoplasmic LGALS1 to relocate to damaged lysosomes. Clemastine treatment also upregulated LAMP2 in HPSCs, but not in iCAF-like cells. LGALS1 relocation is also observed in untreated iCAF-like cells. *p<0.05, **p<0.001, ***p<0.0001.

Article Snippet: For the immunofluorescence detection patient avatar tissue sections were stained by using rat monoclonal anti-mouse podocalyxin (PODXL,MAB1556, Cell Signalling, dilution 1:800), rabbit polyclonal anti-NG2 (AB5320, R&D Systems, dilution 1:200), mouse monoclonal Cy3-conjugated anti-human nuclear mitotic apparatus protein (NUMA, MAB1281C3, Cell Signalling, dilution 1:400), mouse monoclonal Cy3-conjugated anti-α-SMA (C6198, Sigma-Aldrich, dilution 1:200), rabbit polyclonal anti-mouse PDGFR-β (sc-436, Santa Cruz Biotechnology, dilution 1:50), mouse monoclonal anti-HCAM (sc-7297, Santa Cruz Biotechnology, dilution 1:200), rabbit polyclonal antibodies against LGALS1 (ab25138, Abcam Biotechnologies, dilution 1:600) and LAMP2 (ab25631, Abcam Biotechnologies, dilution 1:200).

Techniques: Immunofluorescence, Control, Marker, Gene Expression, Transformation Assay, Staining

A iPSC BD1 differentiation to Nestin + /PAX6 + iNPC and Tuj1 + /PAX6 - iNeurons. Size bars = 50 µm ( B ) CLN7 ICC comparison of iNPC WT and iNPCD BD1&2 with ( C ) quantitation of cytosolic and nuclear staining from at least 6 images containing multiple cells. Data is expressed as corrected total cell fluorescence (CTCF). Error bars indicate S.E.M., pairwise comparisons were made using a one-way ANOVA with post-hoc Tukey’s test. Size bar = 50 µm ( D ) Co-ICC with CLN7 and RAB5A, RABA7, p62, LC3 and LAMP2 comparison of iNPC WT1 and iNPC BD1&2 . Size bar = 10 µm.

Journal: Cell Death & Disease

Article Title: CLN7 protein functions at the interface between endolysosomes and stress granules to promote cell survival

doi: 10.1038/s41419-025-08063-4

Figure Lengend Snippet: A iPSC BD1 differentiation to Nestin + /PAX6 + iNPC and Tuj1 + /PAX6 - iNeurons. Size bars = 50 µm ( B ) CLN7 ICC comparison of iNPC WT and iNPCD BD1&2 with ( C ) quantitation of cytosolic and nuclear staining from at least 6 images containing multiple cells. Data is expressed as corrected total cell fluorescence (CTCF). Error bars indicate S.E.M., pairwise comparisons were made using a one-way ANOVA with post-hoc Tukey’s test. Size bar = 50 µm ( D ) Co-ICC with CLN7 and RAB5A, RABA7, p62, LC3 and LAMP2 comparison of iNPC WT1 and iNPC BD1&2 . Size bar = 10 µm.

Article Snippet: LAMP2 , Rabbit monoclonal , Santa Cruz , Sc-18822 , , 1:200.

Techniques: Comparison, Quantitation Assay, Staining, Fluorescence

A, B ) Three- month-old WT male mice were injected with PBS or LPS (n= 3-4) and sacrificed at the indicated time points. Bone marrow supernatants collected from the tibias and femurs centrifuged in tubes containing 100 µl PBS (A) and serum (B) were used for LDH (OD values) and IL-1β analysis. C , D ) Three months old WT mice were i.p. injected with PBS (n=3) or 1 mg/kg LPS (n=3) on day 0 and sacrificed on day 3. Bone marrow was centrifuged, and the supernatants were collected and analyzed by mass spectrometry. C ) Volcano plot. D ) Three months old WT and Gsdmd -/- mice were i.p. injected with PBS or LPS on day 0 and sacrificed on day 3. The supernatants from centrifuged bone marrow were analyzed by immunoblotting. Each lane represents a sample from an individual mouse. E ) Periosteal cells from WT mice were isolated with collagenase and expanded for 1 week and cultured in osteogenic medium (50 μg/ml of ascorbic acid and 2 mM of glycerol 2-phosphate) for 3 days in the presence of bone marrow supernatants from mice treated with PBS or LPS for 3 days. Cells were stained for alkaline phosphatase activity. Top panels: images of whole wells. Bottom panels: high magnification images. Scale bar: 100 µm. Lamp2, lysosomal-associated membrane protein 2; Creld2, cysteine-rich with EGF-like domains 2; CALR, calreticulin; NS, nonspecific. *p<0.05, ***p<0.001, ****p<0.0001. 2-way ANOVA.

Journal: bioRxiv

Article Title: Activation of the noncanonical inflammasome-GSDMD pathway triggers pyroptosis in bone marrow and promotes periosteal bone formation

doi: 10.1101/2025.10.20.683492

Figure Lengend Snippet: A, B ) Three- month-old WT male mice were injected with PBS or LPS (n= 3-4) and sacrificed at the indicated time points. Bone marrow supernatants collected from the tibias and femurs centrifuged in tubes containing 100 µl PBS (A) and serum (B) were used for LDH (OD values) and IL-1β analysis. C , D ) Three months old WT mice were i.p. injected with PBS (n=3) or 1 mg/kg LPS (n=3) on day 0 and sacrificed on day 3. Bone marrow was centrifuged, and the supernatants were collected and analyzed by mass spectrometry. C ) Volcano plot. D ) Three months old WT and Gsdmd -/- mice were i.p. injected with PBS or LPS on day 0 and sacrificed on day 3. The supernatants from centrifuged bone marrow were analyzed by immunoblotting. Each lane represents a sample from an individual mouse. E ) Periosteal cells from WT mice were isolated with collagenase and expanded for 1 week and cultured in osteogenic medium (50 μg/ml of ascorbic acid and 2 mM of glycerol 2-phosphate) for 3 days in the presence of bone marrow supernatants from mice treated with PBS or LPS for 3 days. Cells were stained for alkaline phosphatase activity. Top panels: images of whole wells. Bottom panels: high magnification images. Scale bar: 100 µm. Lamp2, lysosomal-associated membrane protein 2; Creld2, cysteine-rich with EGF-like domains 2; CALR, calreticulin; NS, nonspecific. *p<0.05, ***p<0.001, ****p<0.0001. 2-way ANOVA.

Article Snippet: Proteins were transferred onto nitrocellulose membranes and incubated with antibodies against Lamp2 (DSHB, UIowa, IA), Creld2 (DSHB, UIowa, IA), S100a6 (DSHB, UIowa, IA), CALR-1(DSHB, UIowa, IA) overnight at 4°C followed by incubation at room temperature for 1 hour with secondary goat anti-mouse IRDye 800 (Thermo Fisher Scientific, MA), goat anti-rat Alexa Fluor 680 (Molecular Probes, Oregon) or goat anti-rabbit Alexa Fluor 680 (Thermo Fisher Scientific, MA), respectively.

Techniques: Injection, Mass Spectrometry, Western Blot, Isolation, Cell Culture, Staining, Activity Assay, Membrane

A, B ) Three- month-old WT male mice were injected with PBS or LPS (n= 3-4) and sacrificed at the indicated time points. Bone marrow supernatants collected from the tibias and femurs centrifuged in tubes containing 100 µl PBS (A) and serum (B) were used for LDH (OD values) and IL-1β analysis. C , D ) Three months old WT mice were i.p. injected with PBS (n=3) or 1 mg/kg LPS (n=3) on day 0 and sacrificed on day 3. Bone marrow was centrifuged, and the supernatants were collected and analyzed by mass spectrometry. C ) Volcano plot. D ) Three months old WT and Gsdmd -/- mice were i.p. injected with PBS or LPS on day 0 and sacrificed on day 3. The supernatants from centrifuged bone marrow were analyzed by immunoblotting. Each lane represents a sample from an individual mouse. E ) Periosteal cells from WT mice were isolated with collagenase and expanded for 1 week and cultured in osteogenic medium (50 μg/ml of ascorbic acid and 2 mM of glycerol 2-phosphate) for 3 days in the presence of bone marrow supernatants from mice treated with PBS or LPS for 3 days. Cells were stained for alkaline phosphatase activity. Top panels: images of whole wells. Bottom panels: high magnification images. Scale bar: 100 µm. Lamp2, lysosomal-associated membrane protein 2; Creld2, cysteine-rich with EGF-like domains 2; CALR, calreticulin; NS, nonspecific. *p<0.05, ***p<0.001, ****p<0.0001. 2-way ANOVA.

Journal: bioRxiv

Article Title: Activation of the noncanonical inflammasome-GSDMD pathway triggers pyroptosis in bone marrow and promotes periosteal bone formation

doi: 10.1101/2025.10.20.683492

Figure Lengend Snippet: A, B ) Three- month-old WT male mice were injected with PBS or LPS (n= 3-4) and sacrificed at the indicated time points. Bone marrow supernatants collected from the tibias and femurs centrifuged in tubes containing 100 µl PBS (A) and serum (B) were used for LDH (OD values) and IL-1β analysis. C , D ) Three months old WT mice were i.p. injected with PBS (n=3) or 1 mg/kg LPS (n=3) on day 0 and sacrificed on day 3. Bone marrow was centrifuged, and the supernatants were collected and analyzed by mass spectrometry. C ) Volcano plot. D ) Three months old WT and Gsdmd -/- mice were i.p. injected with PBS or LPS on day 0 and sacrificed on day 3. The supernatants from centrifuged bone marrow were analyzed by immunoblotting. Each lane represents a sample from an individual mouse. E ) Periosteal cells from WT mice were isolated with collagenase and expanded for 1 week and cultured in osteogenic medium (50 μg/ml of ascorbic acid and 2 mM of glycerol 2-phosphate) for 3 days in the presence of bone marrow supernatants from mice treated with PBS or LPS for 3 days. Cells were stained for alkaline phosphatase activity. Top panels: images of whole wells. Bottom panels: high magnification images. Scale bar: 100 µm. Lamp2, lysosomal-associated membrane protein 2; Creld2, cysteine-rich with EGF-like domains 2; CALR, calreticulin; NS, nonspecific. *p<0.05, ***p<0.001, ****p<0.0001. 2-way ANOVA.

Article Snippet: Proteins were transferred onto nitrocellulose membranes and incubated with antibodies against Lamp2 (DSHB, UIowa, IA), Creld2 (DSHB, UIowa, IA), S100a6 (DSHB, UIowa, IA), CALR-1(DSHB, UIowa, IA) overnight at 4°C followed by incubation at room temperature for 1 hour with secondary goat anti-mouse IRDye 800 (Thermo Fisher Scientific, MA), goat anti-rat Alexa Fluor 680 (Molecular Probes, Oregon) or goat anti-rabbit Alexa Fluor 680 (Thermo Fisher Scientific, MA), respectively.

Techniques: Injection, Mass Spectrometry, Western Blot, Isolation, Cell Culture, Staining, Activity Assay, Membrane